【技术专栏】从电网“调度员”到价值“铸造厂”:虚拟电厂如何将清洁能源数据锻造为可信RDA?
【摘要】虚拟电厂正从电网调度工具演进为价值创造引擎。通过将运营数据锻造为可信RDA,其商业模式得以重塑,为能源数字化与绿色金融开辟了全新路径。
%20拷贝.jpg)
引言
在“双碳”目标的宏观叙事下,能源系统的底层结构正在发生一场静默而深刻的变革。以风、光为代表的间歇性能源大规模并网,给传统电网带来了“源荷实时平衡”的巨大挑战。虚拟电厂(Virtual Power Plant, VPP)作为应对这一挑战的关键技术范式,已从概念走向实践。但其价值远不止于一个灵活的电网“调度员”。
本文将深入剖析虚拟电厂如何通过技术手段,将其核心的运营数据——那些记录着每一次精准响应、每一次负荷调节的行为记录——锻造成标准化的、可信的、可流通的真实数据资产(Real Data Asset, RDA)。这一过程,无异于建立一座价值“铸造厂”,将无形的电网贡献转化为有形的数字资产,从而彻底重塑VPP的商业版图,并为数据要素市场与绿色金融的深度融合提供一个坚实的工程范本。
💡 一、虚拟电厂:从电网“柔性插件”到数据“聚合中枢”
%20拷贝-jyvk.jpg)
虚拟电厂并非一个物理实体,而是一个基于数据驱动的智慧能源管理系统。它更像一个操作系统,通过软件和通信技术,将散落在各处的能源“末梢神经”连接起来,形成一个统一协调、能力聚合的虚拟资源池。
1.1 核心构成:聚合万千“微元”
VPP的核心在于聚合。它将原本孤立、微小、难以管理的分布式能源单元,整合成一个规模化、可预测、可调度的整体。其聚合的资源主要包括以下几类。
分布式电源 (Distributed Energy Resources, DERs):主要指用户侧的光伏、小型风机、热电联产等。这些电源出力随机,单独并网会对电网造成冲击。
储能系统 (Energy Storage Systems, ESS):包括电化学储能(如锂电池)、物理储能等。它们是天然的“电能缓冲器”,能够快速充放电,平抑波动。
可调节负荷 (Controllable Loads):这是VPP最具潜力的资源池。包括工业生产线、商业楼宇的中央空调、数据中心的备用电源,以及数量庞大的电动汽车充电桩和智能家电。这些负荷在不影响用户体验的前提下,具备短时中断或功率调节的能力。
通过聚合这些资源,VPP实现了从“被动响应”到“主动管理”的转变。
1.2 职能定位:电网的“智能管家”
VPP在电力系统中的角色,可以类比于一个高度智能的“管家”或“资源协调官”。其核心职能是优化与平衡。
促进新能源消纳:在光伏大发的午间,VPP可以调度储能系统充电,或引导电动汽车用户在此期间充电,将多余的绿电就地消纳,避免“弃光”。
提供电网辅助服务:当电网频率或电压出现波动时,VPP可以秒级或分钟级响应,组织资源池进行快速调节,承担调峰、调频、备用等传统火电机组才能提供的服务。
优化用户用能成本:通过参与电力市场,VPP可以在电价高时段减少用电或向电网售电,在电价低时段增加用电或充电,为资源聚合体内的用户创造经济收益。
国家政策的推动为VPP的发展设定了明确的航向。根据规划,到2030年,我国虚拟电厂的调节能力目标将达到5000万千瓦,这相当于数座大型水电站的调节能力,市场空间巨大。
1.3 VPP与传统电厂的本质区别
为了更清晰地理解VPP的独特性,我们可以通过一个简单的表格进行对比。
从上表可见,VPP的核心资产已经从重物理设备转向了轻量化的数据与算力。这为其运营数据向资产的转化,奠定了天然的基础。
🔧 二、RDA的诞生:将运营行为固化为可信数字资产
VPP的每一次成功调度,背后都是海量数据的产生与流动。传统模式下,这些数据仅作为服务履约的凭证,其价值在结算完成后便迅速衰减。RDA的出现,旨在改变这一现状,将这些动态的过程性数据,固化为一种静态的、可信的数字资产。
2.1 RDA的核心理念:从“数据”到“资产”
真实数据资产(RDA)并非简单的原始数据集合。它是一种经过标准化封装、具备明确权属、可被信任、可追溯、可量化的新型数据要素产品。其核心特征包括。
强实体绑定:RDA的数据源必须与真实世界中发生的经济活动或物理行为(如一次削峰响应)深度绑定,确保其价值的真实性。
过程可信:数据的产生、采集、传输、处理全链路都需有技术保障,确保其未被篡改、未被伪造。区块链技术是实现这一点的关键。
权属清晰:通过技术手段明确数据的持有权、使用权和收益权,为后续的交易和融资奠定法律和技术基础。
价值可量化:RDA内部封装了标准化的绩效指标(如调节电量、响应时长),使其价值可以被清晰度量和评估。
2.2 RDA的锻造流程:一个闭环的技术体系
将VPP的运营数据锻造成RDA,需要一个严谨的技术流程。这个流程确保了数据从产生到成为资产的每一步都是可信的。
我们可以用一个流程图来清晰地展示这个过程。

这个流程的核心在于构建信任。
第3、4步通过技术手段保证了数据的原始性和不可篡改性。所有相关方的证据都被固化在链上,形成交叉验证。
第5步引入了业务层面的多方确认,将技术信任与商业信任相结合。电网的结算单、VPI运营商的执行报告,都是对RDA所代表的“事实”的背书。
第6步是标准化的关键。它将不同来源、不同格式的数据,封装成统一的、可被机器读取和解析的资产包,为后续的自动化交易和金融风控打下基础。
2.3 RDA的数据结构:一个VPP响应事件的“数字身份证”
一个典型的“VPP调峰响应事件RDA”可能包含以下结构化信息。这就像是这次响应行为的数字身份证,记录了其“前世今生”。
通过这样的标准化结构,原本抽象的“电网贡献”被精确、客观地量化了。一个金融机构不再需要复杂的尽职调查去验证VPP的运营能力,只需解析RDA的数据结构和验证其签名,就能快速评估其价值。
💰 三、价值实现:RDA如何重塑虚拟电厂的商业版图
%20拷贝-dlxh.jpg)
RDA的真正威力在于,它为VPP打开了超越传统电力辅助服务市场的全新商业空间。它将VPP的运营能力从一种“服务”属性,延展出了“资产”和“金融”属性。
3.1 路径一:金融增信与绿色融资
这是RDA最直接的价值体现。在传统融资模式中,VPP运营商作为轻资产公司,很难获得银行的信贷支持。银行无法有效评估其未来的盈利能力和履约风险。
RDA改变了这一局面。
历史绩效资产化:VPP运营商可以将过去一年内所有成功的调峰响应事件打包成一系列RDA。这个“RDA资产包”就是其运营稳定性和履约能力的铁证。
信用量化评估:金融机构可以通过分析这个资产包,精确计算出该VPP的平均响应成功率、调节容量稳定性等关键指标,从而量化其信用水平。
新型融资模式:基于可信的RDA,可以衍生出新的金融产品。
RDA质押贷款:VPP运营商可以将未来的收益权(即未来将产生的RDA)进行质押,获得前期项目建设或运营所需的现金流。
供应链金融:聚合了大量电动汽车充电桩的VPP运营商,可以其稳定的RDA产出为核心信用,为其上游的充电桩制造商或下游的场地合作方提供融资担保。
绿色债券增信:发行绿色债券时,附加上历史运营RDA作为底层资产证明,可以提升债券的信用评级,降低发行利率。
3.2 路径二:数据要素市场化交易
随着国家“数据二十条”等政策的推进,数据要素市场正在加速形成。RDA作为一种标准化的数据产品,天然适合在市场中流通。
“调节能力”的期货化交易:一个VPP可以将其未来某个时间段内(如夏季高峰期)的“可调节负荷容量”封装成RDA,在数据交易所或电力市场中进行预售。需要备用容量的售电公司或大型用户可以提前购买这份“能力RDA”,锁定未来的调节资源。这使得VPP的调节能力本身,而非单次响应行为,成为了可交易的商品。
跨行业数据价值发现:VPP运营中产生的聚合用户行为数据,在脱敏和合规处理后,可以形成具有洞察价值的RDA。例如,一个区域内电动汽车充电行为的RDA,对于城市规划部门、汽车制造商、保险公司都具有极高的分析价值。VPP运营商可以通过出售这些衍生RDA,开辟新的收入来源。
3.3 路径三:驱动综合能源服务创新
RDA不仅是金融工具或交易商品,它还是构建更复杂商业模式的“乐高积木”。
碳资产开发与交易:VPP通过促进绿电消纳、替代火电调峰,具有显著的碳减排效益。每一次响应的减排量,都可以通过科学方法核证,并封装进RDA中。这些“含碳”RDA可以直接作为凭证,用于碳市场的交易或企业的碳中和认证。
保险产品创新:保险公司可以开发针对新型电力系统的“电网稳定险”。购买保险的电网公司,在因新能源波动导致供电不稳时,可以获得赔付。而VPP运营商则可以通过持续提供高质量的调节服务(由RDA证明),帮助保险公司降低赔付率,从而获得保费分成。
下表总结了RDA为VPP商业模式带来的变革。
⚙️ 四、技术实现路径:VPP数据锻造RDA的全景蓝图
从概念到落地,构建一个能够持续、高效、低成本产出高质量RDA的VPP系统,是一项复杂的系统工程。这需要一个清晰的技术架构和实施蓝图。
4.1 构建一体化数据底座
RDA的质量源于数据的质量。一个强大的数据底座是所有上层应用的基础。
多源异构数据接入:平台需具备高并发、低延迟的数据接入能力,支持多种工业协议(如Modbus, MQTT, 104规约)和API接口,汇集来自智能电表、储能BMS、充电桩、楼宇自控系统等海量终端的数据。
时序数据处理能力:VPP的核心数据是时序数据。需要采用专业的时序数据库(如InfluxDB, TimescaleDB)进行存储和处理,支持高效的聚合、降采样、插值等操作。
数据治理与标准化:建立统一的数据模型和数据字典,对接入的原始数据进行清洗、转换和对齐。例如,将不同厂商设备上报的功率单位统一为kW,将时间戳统一为UTC标准。没有数据治理,后续的RDA标准化就是空中楼阁。
4.2 设计标准化的RDA协议栈
为了让RDA能够跨平台、跨市场流通,必须定义一套开放的、标准化的协议。这类似于互联网的HTTP协议,让不同的系统可以互操作。
4.2.1 数据模板与基线算法
分层数据模板:需要设计不同层级的RDA数据模板。
资源级RDA:描述单个资源(如一个充电站)的某次响应行为。
事件级RDA:聚合多个资源,描述整个VPP对某次电网调度事件的整体响应情况。
项目级RDA:打包一个VPP在一段时间内(如一个季度)的所有事件级RDA,用于体现其综合运营能力。
基线负荷计算标准化:对于负荷调节类RDA,其价值的核心在于精确计算“反事实”的基线负荷,即“假如没有响应,负荷会是多少”。这是业界公认的技术难点。必须建立一个透明、公允的基线模型库,包括:
X of Y方法:适用于规律性强的负荷,如取过去Y天中负荷最高的X天的平均值作为基线。
回归分析模型:考虑天气、温度、节假日等多种变量,通过机器学习模型预测基线。
控制组方法:选取一组特性相似但未参与响应的用户作为参照。
基线模型的选择和参数必须写入RDA的元数据中,以保证其可审计性。
4.2.2 信任与见证机制
分布式身份与签名:为参与RDA生成的各方(VPP、电网、用户、审计机构)分配基于分布式账本的数字身份(DID)。所有关键操作和数据确认,都必须使用其私钥进行数字签名,确保行为的不可否认性。
预言机(Oracle)机制:区块链本身无法直接访问外部真实世界的数据。需要引入可信的“预言机”服务,将链下的关键事实(如电网发布的调度指令、第三方气象数据)安全地输入到链上,作为RDA生成的触发条件或验证依据。
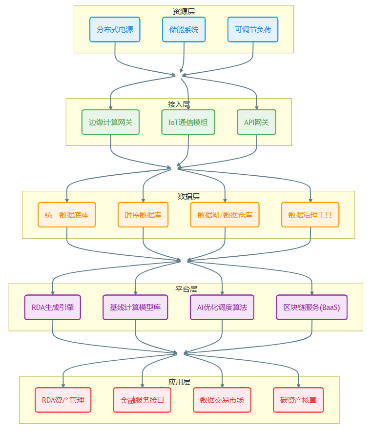
4.3 搭建分层的系统平台架构
一个完整的VPP-RDA平台可以设计为分层架构。

接入层:负责与海量物理设备的安全连接和数据采集。边缘计算网关在此层扮演重要角色,可以进行初步的数据处理和指令执行,降低对云端的依赖。
数据层:如前所述,是数据汇聚、存储和治理的核心。
平台层:这是“铸造厂”的大脑。RDA生成引擎依据预设规则和模板,调用区块链服务,完成资产的封装和上链。AI算法则负责VPP的日常优化调度,是高质量RDA产出的源头。
应用层:面向最终的商业场景,提供资产管理、交易、融资等接口和服务。
4.4 隐私保护与合规设计
VPP数据涉及大量用户侧的敏感信息,隐私保护是RDA能否被市场接受的生命线。
数据脱敏与匿名化:在数据上链前,必须对用户身份、具体位置等个人信息进行严格的脱敏处理。
隐私计算技术应用:
联邦学习(Federated Learning):在训练负荷预测模型时,可以在不将原始数据传出用户本地的前提下,联合多方数据进行模型训练,实现“数据可用不可见”。
零知识证明(Zero-Knowledge Proof):VPP运营商可以向金融机构证明其拥有的RDA资产总额,而无需透露每一笔RDA的具体细节,保护商业机密。
数据分级与权限控制:建立严格的数据访问控制策略,确保只有经过授权的主体才能访问相应级别的数据。
🚧 五、现实挑战与治理框架:从理想到落地的必经之路
%20拷贝-ddjv.jpg)
尽管RDA的前景广阔,但从当前的技术和市场环境来看,其规模化落地仍面临诸多挑战。正视并解决这些问题,是推动其健康发展的关键。
5.1 技术层面的挑战
计量与归因的精确性:在复杂的电网环境中,如何精确计量单个VPP的实际贡献,并将其与其他市场主体的行为剥离开,是一个难题。尤其在多个VPP同时响应时,贡献的“归因”需要更精细的算法和电网侧数据的支持。
基线模型的可信度:基线计算的准确性直接决定了RDA的价值。目前尚无 universally accepted 的基线标准,不同模型可能得出差异巨大的结果,容易引发商业纠纷。
系统的安全与可靠性:VPP系统连接着大量关键基础设施,一旦遭受网络攻击,不仅会造成经济损失,甚至可能威胁电网安全。RDA的链上部分虽然安全,但其链下数据采集和控制系统是潜在的薄弱环节。
5.2 商业与市场层面的挑战
价值发现与市场流动性:RDA作为一种新兴资产,其价值如何被市场公允地定价,是一个核心问题。在市场建立初期,交易量不足可能导致流动性匮乏,使得资产“有价无市”。
对政策的高度依赖:目前,VPP的主要收入仍来自政策性的辅助服务补偿或需求响应补贴。RDA的价值很大程度上锚定在这些政策上。如果政策发生变动,RDA的价值基础可能会动摇。
商业模式的验证周期:从RDA的生成到最终实现金融变现或市场交易,链条较长,需要金融机构、数据交易所、监管部门等多方协同。商业模式的闭环验证需要较长时间。
5.3 治理与法规层面的挑战
数据权属界定:用户侧设备产生的数据,其所有权、使用权和收益权究竟归属于用户、设备制造商、还是VPP运营商?这需要清晰的法律法规进行界定。
监管框架的缺失:对于RDA这种新型数字资产的发行、交易、审计和监管,目前还缺乏成熟的法律框架。这给大规模的市场推广带来了不确定性。
跨部门协同:RDA的成功需要能源、金融、数据管理等多个监管部门的协同共治,建立统一的标准和市场规则。
为了应对这些挑战,需要构建一个多方参与的协同治理框架。
结论
虚拟电厂将清洁能源数据锻造为可信RDA,绝非一次简单的技术升级,而是一场深刻的价值范式革命。它将VPP从一个单纯的电网运营工具,提升到了一个连接能源实体、数字经济与绿色金融的关键枢纽。通过RDA,VPP对电网的每一次贡献都被精确量化、被信任固化、被市场定价。
这一进程虽然面临技术、商业和治理层面的多重挑战,但其方向与国家“双碳”战略、数据要素市场化配置改革的方向高度一致。随着技术的成熟和市场生态的完善,RDA将成为VPP释放其全部潜能的“金钥匙”。率先掌握高质量RDA“铸造”能力的企业,无疑将在未来的数字能源新赛道中,占据最有利的身位。
📢💻 【数实汇锐评】
RDA不是技术噱头,它是未来能源互联网的金融管道。它将抽象的电网贡献转化为可交易、可融资的硬资产,真正激活了分布式能源的沉睡价值。