【技术专栏】Alpha操作系统:构建面向机构量化投资的全栈智能平台
【摘要】本文解构了面向机构量化投资的全栈智能平台“AlphaOS”的架构设计。它以“操作系统”为核心隐喻,阐述了从数据内核到多智能体协同的全流程实现,旨在构建一个可治理的智能投研生态。
%20拷贝.jpg)
引言
在机构量化投资领域,技术栈的演进从未停歇。我们经历了从单机脚本到分布式计算的变革,也见证了从统计模型到机器学习的范式迁移。然而,一个长期存在的痛点始终未能得到根治,那就是投研工具链的碎片化。数据、研究、回测、交易、风控等系统往往各自为政,形成一个个效率孤岛。这种割裂不仅拖慢了策略迭代的速度,更让知识沉淀与风险穿透变得异常困难。
是时候超越“工具”思维了。我们需要一个统一、开放、可扩展的平台,将所有投研活动整合为一个有机的整体。本文提出的AlphaOS,正是一个以此为目标的架构构想。它并非一个简单的软件集合,而是一个专为创造Alpha而生的“操作系统”。它旨在提供标准化的内核服务、可插拔的应用组件与智能化的任务调度,最终形成一个能够自我进化、持续创造价值的智能投研生态。
一、 🏛️ AlphaOS的设计哲学:从工具链到智能生态
%20拷贝.jpg)
将平台比作“操作系统”,并非一个随意的比喻。它背后蕴含着一套深刻的设计哲学,直接回应了当前量化投研的诸多挑战。
1.1 统一资源抽象与管理
传统模式下,数据、算力、模型、策略逻辑等核心资源散落在不同系统中,管理成本高昂。AlphaOS的核心思想是将所有投研资源进行统一抽象和管理。
数据即文件。无论数据源是行情API、财报数据库还是另类数据文本,在OS内核层都被抽象为标准化的、点时一致(Point-in-Time)的数据流。上层应用无需关心底层数据的物理存储与获取细节。
策略即进程。每一个策略的运行实例,都被视为一个独立的“进程”。OS负责为其分配算力、数据访问权限,并监控其生命周期。
智能体即服务。各类AI智能体(如因子挖掘、风险评估)被封装成标准化的后台服务(Daemon),供策略进程按需调用。
这种设计带来了显而易见的好处,即关注点分离。策略研究员可以专注于逻辑本身,而将复杂的工程问题交由平台解决。
1.2 标准化与一致性
碎片化工具链的最大弊端之一是标准不一。不同团队对同一个因子的计算口径可能存在细微差异,回测环境与实盘环境的配置也难以完全对齐。这些“细微差异”正是导致“回测是龙,实盘是虫”的常见元凶。
AlphaOS通过强制性的标准化来解决这个问题。
统一的数据契约。所有流入系统的数据都必须遵循预定义的Schema和治理规则。
统一的因子定义。因子库(Feature Store)成为全机构唯一的因子来源,确保了计算逻辑的一致性。
统一的环境镜像。回测与实盘运行在完全相同的环境容器中,使用同样的数据接口、风控模块和交易网关,从根本上保证了环境的一致性。
1.3 流程的固化与自动化
优秀的投研流程应当是科学、严谨且可复现的。AlphaOS通过中央工作流编排器,将最佳实践固化为标准化的、自动化的流水线。从数据清洗、因子生成、策略回测、风险审批到最终上线,每一个环节都被定义为工作流中的一个节点,由系统自动调度与执行。这不仅极大地提升了效率,更重要的是,它确保了流程的合规性与可审计性。
二、 🏗️ 核心架构:AlphaOS的四层模型
AlphaOS的整体架构可以被清晰地划分为四个层次,这与经典操作系统的分层设计思想一脉相承。
2.1 内核层 (Kernel) - 数据中枢
内核层是整个AlphaOS的基石,其稳定性和性能直接决定了上层建筑的高度。它的核心是数据中枢 (Data Hub),负责为整个平台提供高质量、高可用的数据“燃料”。
2.1.1 多源异构数据源
数据中枢必须具备强大的数据接入能力,覆盖机构投研所需的全方位数据。
其中,点时一致性是机构级数据治理的生命线。系统必须确保在任何历史时点进行回溯时,只能访问到当时已发布且可知的数据,从机制上彻底杜绝前视偏差(Look-ahead Bias)。
2.1.2 分层式数据治理
原始数据是驳杂的,必须经过精细的“炼油”过程。数据中枢内部采用分层治理架构。

原始落地区。完整保留从数据源获取的原始数据,用于问题追溯。
标准化对齐层。进行数据清洗、格式统一、时间与实体对齐。
点时版本层。构建PIT数据库,为每个数据点打上“可观测时间戳”。
公司行为与复权层。处理分红、送转、增发等事件,生成精准的前后复权因子。
2.1.3 因子数据中间库 (Feature Store)
这是内核层的核心产出,也是连接数据与策略的桥梁。它并非一个简单的数据库,而是一个预计算好的、按归因逻辑组织的、高性能的因子矩阵集合。
归因导向分库。因子库按逻辑分类,如价值因子库、成长因子库、动量因子库、情绪因子库等。这种组织方式天然地与投研思路对齐。
四维索引。所有因子数据采用
[实体, 时间, 因子, 版本]四维索引,支持高效的横截面与时间序列查询。性能优化。支持热/温/冷数据分层存储,并提供任务型缓存机制,为高频回测和实时计算提供毫秒级响应。
通过Feature Store,策略开发者可以直接调用get_factor('PE_TTM'),而无需关心其背后复杂的计算、复权和PIT对齐逻辑。这极大地提升了研发效率。
2.2 服务层 (Services) - 风险与执行
服务层提供平台级的后台能力,它们像操作系统的守护进程一样,默默保障着整个系统的稳定、合规与高效。
2.2.1 风险控制中心 (Risk Control Center)
风控是投资的生命线,必须独立于策略执行,并拥有一票否决权。
实时风险计量。7x24小时监控投资组合的风险暴露,包括市场风险(如Beta、波动率)、风格因子暴露、行业集中度、流动性风险等。
合规与风控规则引擎。内置可灵活配置的规则集,覆盖监管要求(如持仓比例限制)和机构内部风控指标(如最大回撤、止损线)。
全流程嵌入。风控检查贯穿于**交易前(Pre-trade Check)、交易中(In-trade Monitoring)和交易后(Post-trade Analysis)**的全过程。任何一笔可能导致风险超限的委托都会在交易前被拦截。
2.2.2 自动化交易引擎 (Execution Engine)
交易执行是Alpha实现的“最后一公里”,其目标是在控制成本和风险的前提下,精准完成交易意图。
智能订单路由 (SOR)。连接多家券商交易柜台,根据实时行情、订单大小和各通道的费率与延迟,动态选择最优的执行路径。
算法交易执行。内置多种主流算法交易策略,如TWAP(时间加权平均价格)、VWAP(成交量加权平均价格)、Iceberg(冰山订单)等。由交易员智能体根据订单特性和市场流动性自动选择或推荐最佳执行算法。
交易后分析 (TCA)。提供详尽的交易成本分析报告,量化评估滑点、冲击成本等,为持续优化执行算法提供数据支持。
2.3 应用层 (Applications) - 策略的摇篮
应用层是策略研究员和基金经理最常打交道的地方,是Alpha诞生和验证的核心场所。
2.3.1 策略实验室 (Strategy Lab)
这里是策略思想的“IDE”(集成开发环境)。
多语言支持。支持Python、R、MATLAB等主流数据科学生态,提供丰富的量化库和API。
低代码/自然语言策略生成。允许用户通过可视化拖拽或自然语言描述,快速构建策略原型,降低创新门槛。
AI模型训练与管理。集成MLOps平台,支持机器学习、深度学习等模型的训练、版本管理、部署和监控。
2.3.2 策略回测中心 (Strategy Backtesting Center)
回测是连接研究与实盘的唯一桥梁,其严谨性决定了策略的生死。AlphaOS的回测中心必须是一个独立的、专业级的“虚拟现实”试炼场。
回测工作流:

核心特性:
事件驱动内核。严格模拟时间的单向流逝,逐一处理市场行情、公司公告等事件,从机制上杜绝未来函数。
强制性约束。回测必须强制使用PIT数据库、强制考虑交易成本与冲击、强制进行合规前置检查。
多维绩效分析。自动生成包含收益、风险、归因、交易行为等多个维度的深度分析报告。
稳健性测试。内置参数敏感性分析、情景压力测试、蒙特卡洛模拟等工具,全面评估策略的鲁棒性。
2.4 交互层 (Shell) - 投资驾驶舱
交互层是AlphaOS的“桌面环境”,是基金经理与整个智能平台进行交互的总入口。
模块化工作台。采用可定制的卡片式布局,用户可以像配置汽车仪表盘一样,自由组合自己最关心的模块,如宏观日历、组合风险雷达图、智能体工作流状态等。
“白盒化”的决策溯源。这是建立信任的关键。任何一个AI生成的建议,都必须可以层层钻取。点击一个“买入”信号,系统能清晰展示其背后的决策链条,包括是哪个智能体的发现、基于哪些数据、运用了何种模型、经过了怎样的逻辑推理。
多模态交互。支持自然语言对话、可视化图表交互等多种方式。基金经理可以直接提问“对比A公司和B公司的最新财报,并生成SWOT分析”,系统将自动调度相关智能体完成任务并返回结构化结果。
三、 🧠 智能核心:多智能体协同范式
%20拷贝.jpg)
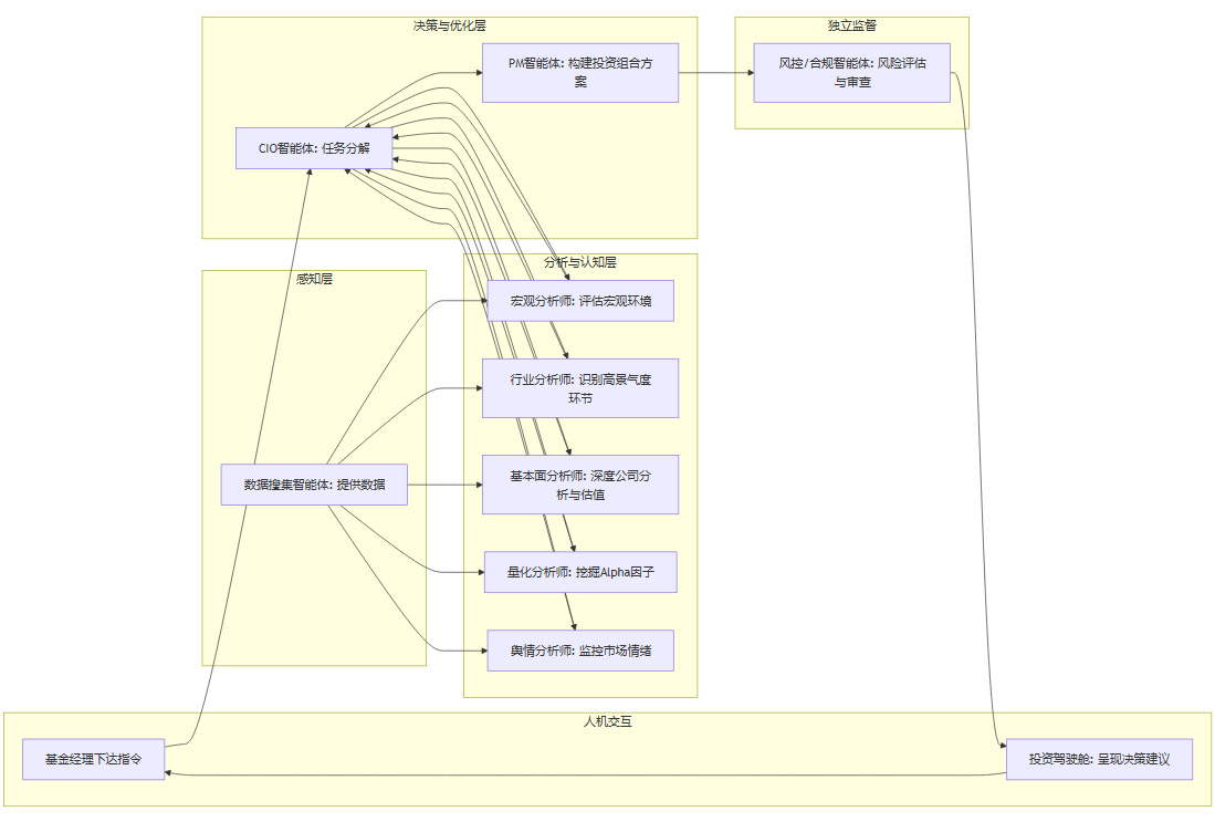
如果说四层架构是AlphaOS的“骨架”,那么多智能体系统(Multi-Agent System, MAS)就是其流淌的“血液”和思考的“大脑”。AlphaOS并非一个被动执行指令的工具,而是一个能够主动分析、协同决策的数字化投研团队。
3.1 智能体组织架构
我们将智能体团队划分为三个层次,模拟一个高效、纪律严明的投研组织。中央工作流编排器(Central Orchestrator)作为“团队主管”,负责任务的分解、派发与最终结果的整合。
独立监督单位。风险控制智能体和合规智能体独立于上述三层架构,直接向中央编排器和人类管理者负责,拥有对任何流程的监督和干预权限。
3.2 端到端工作流示例:一次完整的投研闭环
为了更具体地理解多智能体如何协同工作,我们以一个典型的投研任务为例,展示其端到端的自动化流程。
任务。基金经理在投资驾驶舱输入指令,“在新能源汽车产业链中,寻找未来一年内具备高增长潜力的 undervalued 公司,要求风险敞口适中。”
工作流编排:

任务分解 (CIO Agent)。CIO智能体接收到自然语言指令后,将其解析为结构化的子任务,并分发给各个专业的分析师智能体。
并行分析 (Analyst Agents)。
数据搜集智能体从数据中枢拉取所有相关数据。
各分析师智能体并行工作。例如,行业分析师可能通过知识图谱发现“固态电池”是关键技术突破口,并将此洞察共享到内部知识库。
基本面分析师接收到此信息后,会重点对该领域的公司进行DCF估值。量化分析师则会检验与“固-态电池”概念相关的因子有效性。
综合研判 (CIO Agent)。所有分析结果汇总至CIO智能体,它会进行交叉验证和信息融合,形成一份包含候选公司列表、核心逻辑、数据支持的综合报告。
组合构建 (PM Agent)。PM智能体接收候选列表,结合现有持仓和基金经理的风险偏好,运用优化算法(如Mean-Variance Optimization)生成数个具体的投资方案。
风险审查 (Risk/Compliance Agent)。风控智能体对每个方案进行压力测试和合规检查,并给出明确的风控意见。
决策呈现 (Investment Cockpit)。最终,一份包含多个备选方案、完整决策证据链和风险评估的报告,以可视化方式呈现给基金经理,等待其最终审批。
这个流程的核心优势在于并行化、自动化和可追溯性。它将原本需要数天甚至数周的人工研究过程,压缩到小时乃至分钟级别,同时保证了每一步都有据可查。
四、 🔩 平台关键特性:模块化、可扩展与自动化
一个成功的平台,不仅要有强大的功能,更要有优秀的工程特性,以支撑其长期的演进和发展。
4.1 模块化 (Modularity)
AlphaOS的设计遵循“高内聚、低耦合”的原则。
智能体即插件。每个智能体都是一个独立的、可插拔的微服务。机构可以根据自身需求,替换或开发新的智能体,例如,引入一个专门分析ESG数据的智能体。
因子即组件。因子库中的每一个因子都是一个独立的计算组件,可以独立版本化、测试和部署。
策略即应用。策略本身也被封装为独立的模块,可以方便地在不同环境中迁移和复用。
模块化设计使得平台具备极强的灵活性和定制能力,能够适应不同机构独特的投研体系。
4.2 可扩展性 (Scalability)
量化投研对计算资源的需求是无止境的。AlphaOS在架构设计之初就充分考虑了水平扩展能力。
计算与存储分离。数据存储(如数据湖、数据库)与计算集群(如Spark、Dask)分离,可以独立进行扩展。
任务的分布式执行。中央编排器可以将大规模的回测或数据处理任务,自动拆解为成千上万个子任务,分发到计算集群的数百个节点上并行执行。
弹性伸缩。平台可以与云原生技术(如Kubernetes)深度集成,根据实时负载自动增减计算资源,实现成本与性能的最佳平衡。
4.3 自动化 (Automation)
自动化是AlphaOS的核心价值主张之一,它旨在将人类从重复、繁琐的劳动中解放出来,专注于更具创造性的工作。
DevOps for Quant。引入软件工程领域的CI/CD(持续集成/持续部署)理念。策略代码一旦提交,会自动触发一系列流水线操作,包括代码审查、单元测试、回测验证、风险评估,最终自动部署到生产环境。
AIOps for Platform。平台自身的运维也高度自动化。系统能够自动监控所有服务和数据流的健康状况,进行异常检测、故障自愈和性能优化。
知识的自动沉淀。每一次投研工作流的执行结果、每一次策略的回测报告、每一次交易的归因分析,都会被自动结构化地存入知识库,形成机构的数字记忆,供后续的检索、学习和再利用。
五、 🏰 商业价值:构建机构的数字护城河
%20拷贝.jpg)
引入AlphaOS这样一个全栈智能平台,对私募基金而言,其价值远不止于提升效率。它是在构建一个长期、可持续的核心竞争优势。
5.1 加速创新
通过提供标准化的研发环境、丰富的组件库和自动化的验证流程,AlphaOS能够将策略从想法到实盘的周期从数月缩短至数周甚至数天。研究员可以进行更多、更大胆的尝试,从而显著提升Alpha的发现概率。
5.2 沉淀资产
传统投研模式下,许多宝贵的经验和逻辑存在于研究员的“大脑”里,极易流失。AlphaOS通过将投研能力和策略逻辑固化为可复用、可传承的数字资产(如因子、模型、工作流模板),帮助机构构建起自己的“知识复利”效应。
5.3 构建壁垒
最终,AlphaOS帮助机构构建的是一个持续自我优化的、难以被竞争对手复制的专有投研生态系统。这个系统能够不断地从市场中学习,将新的数据、新的方法、新的洞察快速融入自身的决策循环中,形成一个正反馈的飞轮。这,才是机构在日益激烈的量化竞争中,最坚固的“护城河”。
结论
从碎片化的工具链到一体化的智能平台,是机构量化投研发展的必然趋势。AlphaOS架构的核心,是用“操作系统”的思维,对投研全流程进行系统性的重构。它通过统一的数据内核、标准化的服务、模块化的应用以及智能化的协同机制,旨在解决当前行业面临的效率、一致性、合规性与知识沉淀等核心痛点。
构建这样一个平台无疑是一项复杂的系统工程,需要长期的投入和持续的迭代。但其回报也是巨大的。它不仅仅是一个技术升级,更是一场投研范式的革命。它将使机构能够驾驭日益复杂的数据和市场环境,在智能驱动的时代,稳固并扩大自己的Alpha优势。
📢💻 【数实汇锐评】
AlphaOS的核心是“流程固化”与“智能协同”。它用工程化的确定性,去驾驭市场的不确定性,将投研从“手工作坊”模式,真正带入“现代工业化”生产时代。