【技术专栏】发行到清算的“可编程合规”:把招募书、持续披露与公司行动搬上链
【摘要】通过将金融规则与业务逻辑编码上链,可编程合规正重塑真实世界资产(RWA)的全生命周期管理,实现自动化、高透明度与强可审计性的金融基础设施。
%20拷贝.jpg)
引言
金融市场的核心,始终围绕着一套复杂的规则体系运转。这套体系由法律、监管、合同条款共同构成,确保市场的公平与稳定。然而,传统的执行方式高度依赖人工审核、多方对账与纸质流程,不仅效率低下、成本高昂,还为人为错误和道德风险留下了空间。
真实世界资产代币化(RWA)的兴起,为解决这一根本性难题提供了新的解题思路。其核心并非简单地将资产“上链”,而是借助区块链与智能合约,将这套复杂的规则体系转化为可自动执行的代码。这就是**可编程合规(Programmable Compliance)**的本质,一场旨在将信任与规则内嵌于技术架构本身的深刻变革。它试图将资产的招募说明书、持续披露义务乃至分红、表决等公司行动,从静态的法律文本,转变为动态的、活化的链上逻辑,贯穿从发行到清算的每一个环节。
一、 可编程合规的核心理念与技术基石
%20拷贝-mjta.jpg)
可编程合规的框架,建立在一系列协同工作的技术组件之上。它不是单一技术的应用,而是一个复合的技术体系,旨在将合规要求“翻译”成机器语言,并确保其在分布式环境中得到精确执行。
1.1 可编程合规的定义与范式转变
可编程合规是指将法律法规、监管政策、合同条款等合规要求,通过形式化语言进行描述,并编码为智能合约或链上治理规则,使其能够在区块链网络中自动执行、验证和强制实施的一种技术范式。
这种范式带来了根本性的转变。传统合规是**“事后审计”模式,监管和审计机构在业务发生后进行检查,发现问题再进行追溯和处罚。而可编程合规则是“事前预防”与“事中控制”**模式。合规逻辑在交易发生前就已嵌入系统,任何不符合规则的操作都将被底层协议直接拒绝,从源头上杜绝了违规的可能性。
1.2 关键技术组件剖析
实现这一范式,离不开以下几项核心技术的支撑。
1.2.1 智能合约(Smart Contracts)
智能合约是可编程合规的执行核心。它是一段部署在区块链上的代码,能够根据预设条件自动执行。在RWA场景中,招募说明书中的关键条款,如收益分配规则、赎回条件、锁定期限制等,都会被编码为智能合约的函数和状态变量。例如,一个债券RWA的智能合约可以自动在每个付息日,根据链上记录的代币持有者名单,将利息资金精准分配到对应地址。
1.2.2 预言机(Oracles)
区块链是一个确定性的封闭系统,无法主动获取外部世界的信息。然而,金融合规与业务逻辑常常依赖外部数据,如市场价格、利率、监管指令或资产评估报告。预言机担当了链上与链下世界之间的桥梁。它负责将可信的链下数据安全地喂送给智能合约,触发相应的合规逻辑。例如,一个与房地产挂钩的RWA,其价值评估需要依赖链下权威评估机构的数据,这个数据就必须通过预言机传入链上。
1.2.3 分布式身份标识(DIDs)
合规的核心之一是身份验证,即KYC(了解你的客户)与AML(反洗钱)。**分布式身份标识(DIDs)**提供了一种去中心化的身份解决方案。用户可以拥有并控制自己的数字身份,同时又能有选择地向合规系统出示可验证凭证(Verifiable Credentials, VCs),如“合格投资者”认证、国籍证明等,而无需暴露所有个人隐私。智能合约可以基于这些凭证,自动执行白名单管理,只允许符合资格的地址参与交易。
1.3 传统合规与可编程合规的对比
为了更直观地理解其优势,我们可以通过一个表格来对比两种模式。
二、 公司行动自动化,重塑资产管理流程
公司行动(Corporate Actions)是资产管理中最为繁琐的环节之一,涉及分红、赎回、投票等复杂流程。将其自动化,是可编程合规最具价值的应用场景。
2.1 流程合约化与自动执行
将公司行动的规则写入智能合约,意味着将法律文本和董事会决议转化为精确的算法逻辑。
2.1.1 分红与利息分配
传统的分红流程需要确定股权登记日、计算每股分红、通过银行或券商层层划转资金,周期长且易出错。在RWA模型中,流程被极大简化。
触发条件:可以是固定的时间周期(如每季度末),也可以是外部事件(如项目利润达到某个阈值,由预言机传入)。
执行逻辑:智能合约在被触发时,会自动扫描当前所有代币持有者的地址及其持仓量,然后从项目的资金池合约中,按比例将分红资金(通常是稳定币)直接转入持有者地址。整个过程在一次交易中原子化完成。
2.1.2 赎回与回购
赎回条款通常比较复杂,可能涉及赎回价格、开放期、最低赎回额等。
参数化设计:这些变量都可以作为智能合约的参数进行设定。例如,合约可以设定一个赎回窗口期,只有在此期间,持有者才能调用
redeem()函数。资金与代币的原子交换:用户发起赎回请求时,智能合约会验证其资格和赎回数量,然后自动执行“销毁代币、返还资金”的操作,避免了传统流程中的对手方风险。
2.1.3 表决与治理
区块链上的代币天然是所有权和表决权的载体。
提案与投票:任何符合条件的持有者都可以发起治理提案,其他持有者则通过对自己的地址签名来投票。投票权重与其持有的代币数量直接挂钩。
结果的不可篡改性:投票过程和结果被永久记录在区块链上,公开透明,无法被篡改,极大地增强了公司治理的公信力。
2.2 链上链下系统联动机制
纯粹的链上自动化是不够的,必须与现实世界的法律和金融基础设施无缝衔接,才能确保其法律效力。
2.2.1 数据同步与状态确认
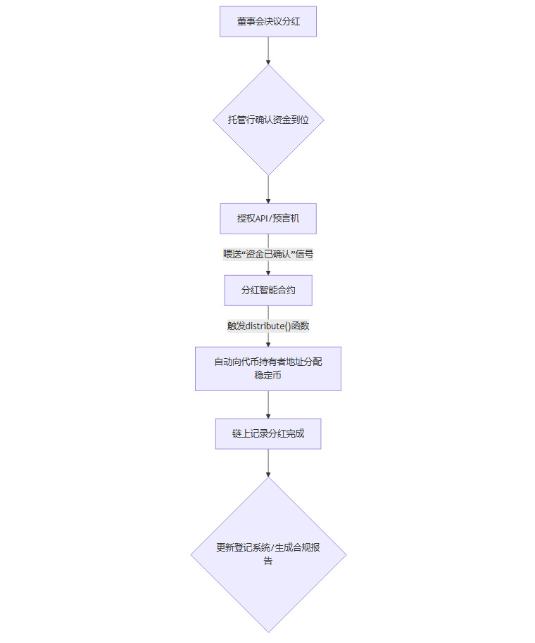
链上系统的状态必须反映链下世界的真实情况。例如,当一笔大额分红的现金已经从公司银行账户划拨至托管账户后,这个“资金到位”的信号需要通过预言机或授权API传递给智能合约,才能触发链上的代币分红操作。这形成了一个**“链下操作 -> 链上确认 -> 链上执行”**的闭环。
下面是一个典型的链上链下联动流程图,以分红为例。

2.2.2 与传统登记/托管系统的对接
RWA的法律所有权通常仍在传统的中央登记系统(CSD)或托管行处登记。因此,链上的代币持有者变更,必须能映射回传统系统的股东名册变更。这通常通过一个受信任的**“RWA注册登记平台”**来实现。该平台一方面管理链上代币的发行与流转,另一方面通过API与传统登记系统对接,确保链上链下所有权记录的一致性。香港等地的监管沙盒项目,如“创世纪计划”(Project Genesis),已在探索此类模式的可行性。
2.3 法律最终性与人工干预接口
自动化系统必须为意外情况和法律强制力留出空间,否则将无法融入现行法律框架。绝对的、不可逆的代码执行,在金融领域是危险的。
2.3.1 “逃生舱口”的设计
智能合约中必须预留必要的“管理员”或“仲裁者”权限接口,我们称之为“逃生舱口”(Escape Hatch)。这些接口通常由多重签名钱包控制,需要多个授权方(如发行方、托管方、监管方)共同签名才能执行。
暂停功能(Pausable):在发现严重漏洞或市场异常时,可以暂停合约的关键功能,防止损失扩大。
升级功能(Upgradeable):通过代理合约模式,可以在不改变合约地址的情况下,升级其背后的业务逻辑,以修复Bug或适应新的监管要求。
强制转移/冻结功能:为响应法院的判决或监管指令(如资产冻结令),授权方可以通过此功能,强制转移或锁定特定地址的资产。
2.3.2 法律指令的链上执行路径
当出现司法纠纷时,法院的判决是最终的法律依据。可编程合规体系必须设计一个清晰的流程,来执行这些链下权威指令。
法律文书验证:托管行或发行方收到法院的冻结令。
链下操作确认:相关方法务部门确认文书的真实性和有效性。
多方签名授权:法务、技术、管理等多方共同使用多签钱包,对调用合约的“冻结”功能进行签名。
链上状态变更:智能合约验证签名通过后,执行冻结操作,目标地址的代币将被锁定,无法转移。
这个机制确保了代码的执行服从于法律的权威,实现了技术与法律的有效衔接,这是RWA项目获得法律最终性认可的关键。
三、 “策略即代码”,构建内嵌式风控与披露体系
%20拷贝-rcze.jpg)
将风控与披露要求从人工检查的清单,转变为自动执行的代码逻辑,即“策略即代码”(Policy as Code),是可编程合规的另一大支柱。
3.1 合规规则的形式化与编码
监管要求往往是复杂的自然语言文本,第一步是将其“翻译”成机器可理解的形式化规则。
3.1.1 投资者准入(KYC/AML)
白名单机制:最直接的方式是创建一个链上白名单。只有通过了发行方KYC/AML审核的地址,才会被添加到白名单中,从而获得交易该RWA的权限。合约的
transfer()函数在执行前,会检查交易双方是否都在白名单内。基于可验证凭证(VCs)的动态授权:更高级的方式是,用户的钱包持有一个由可信第三方(如合规服务商)签发的“合格投资者”VC。用户在交易时,只需向合约出示该凭证的有效性证明(通常通过零知识证明实现,保护隐私),即可获得交易许可。这种方式更加灵活和去中心化。
3.1.2 交易限制与流动性风控
持仓限制:合约可以设定单一地址的最大持仓比例,防止权力过于集中。
交易速度限制(熔断机制):为防止市场操纵或闪崩,可以设定单位时间内的最大交易量或价格波动阈值。一旦触发,合约将自动暂停交易一段时间。
锁定期管理:对于有锁定期的代币,合约会自动阻止在锁定期结束前的任何转账行为。
3.1.3 自动化信息披露
持续信息披露义务也可以被程序化。
定期报告:合约可以内置一个计时器,在每个财报周期结束时,自动触发一个事件,提示发行方需要上传新的财务报告。报告的哈希值可以被记录在链上,以供审计和验证。
重大事件触发:当资产池的某些关键指标(如抵押品价值、违约率)突破预设阈值时,智能合约可以自动向监管节点或公告平台发送预警信息,实现重大事件的即时披露。
3.2 自动化风控闭环的设计
一个完整的自动化风控系统,应该是一个从监测到处置的闭环。

数据监测:持续监控链上交易行为、地址关联性、资产池健康状况等数据。
风险识别:风控引擎根据预设规则库(如“某地址在5分钟内与10个高风险地址发生交互”)识别出潜在风险事件。
自动处置:系统自动执行相应操作,如临时冻结可疑地址、限制其交易权限、或阻止一笔大额可疑转账。
记录与报告:所有风控操作及其触发原因都被详细记录在链上,生成不可篡改的审计日志,并可自动向监管机构报备。
3.3 安全审计与生命周期管理
代码即法律,意味着代码的安全性至关重要。
部署前审计:智能合约在部署前,必须经过至少一家专业安全公司的严格审计,排查是否存在重入攻击、整数溢出、逻辑错误等常见漏洞。静态和动态代码分析应成为标准流程。
持续监控:合约上线后,仍需通过链上监控工具,实时监测异常交易和潜在的攻击行为。
治理与升级:如前所述,一个完善的升级机制是应对未知风险和规则变化的必要保障。对合约逻辑的任何变更,都应通过严格的社区治理或多方审批流程。
四、 制度对接与SOP,构建全生命周期标准作业流程
技术方案的先进性,最终必须通过标准化的业务流程(SOP)落地,才能形成可复制、可扩展的产业能力。一个完整的RWA可编程合规SOP,应覆盖从资产诞生到清算的每一个关键节点。
4.1 发行环节:从法律文本到可执行代码
发行是整个生命周期的起点,也是合规规则的注入点。此阶段的核心任务是将非结构化的法律和商业条款,转化为结构化的、可被智能合约理解和执行的逻辑。
4.1.1 资产筛选与结构化
资产尽调与评估:筛选权属清晰、现金流稳定、法律关系明确的底层资产。
法律结构设计:设立特殊目的载体(SPV)或信托,实现资产的风险隔离。法律顾问出具完备的合规意见书。
条款结构化:这是关键一步。需要将招募说明书中的核心条款,如收益分配公式、付息日、赎回条件、投票权、合格投资者定义等,拆解为一系列明确的参数和逻辑判断。这构成了后续智能合约编码的“需求规格说明书”。
4.1.2 招募书的“代码化”
将结构化后的条款,编码为智能合约。例如,ERC-3643(原名T-REX)就是一个专为RWA设计的代币标准,其内置了身份注册、白名单、转账规则等合规模块,使得发行方可以直接在代币层面配置合规策略。
4.2 托管与登记:链上身份与现实身份的映射
链上地址的匿名性与金融监管要求的实名制之间存在天然矛盾。托管与登记环节的核心,就是要在保护隐私和满足监管穿透之间建立桥梁。
身份映射与穿透式管理:托管机构或注册服务商负责维护一个安全的链下数据库,将每个链上地址与经过KYC验证的真实世界实体(个人或机构)进行映射。
有限透明的数据结构:利用零知识证明等隐私计算技术,可以在不暴露具体身份信息的情况下,向智能合约证明某地址符合特定条件(如“是合格投资者”、“非受限制国家公民”)。监管机构则可通过其特有的监管节点或解密密钥,在必要时进行穿透式查询,实现**“对用户隐私、对监管透明”**。
4.3 交易与清算:连接自动化与传统金融体系
RWA的流动性依赖于高效、合规的交易与清算机制。
4.3.1 交易准入与场内/外流通
链上准入控制:无论是中心化交易所(CEX)还是去中心化交易所(DEX),与RWA代币交互的智能合约(如流动性池合约)都必须集成合规检查逻辑,确保只有白名单内的地址可以参与交易。
原子交割(DvP):智能合约可以实现券款对付(DvP)的原子化。交易双方将代币和资金(如CBDC或稳定币)发送至一个托管合约,该合约在确认双方资产均到位后,在一个交易内完成交换。这彻底消除了传统T+N清算周期中的结算风险。
4.3.2 与支付系统的互联
RWA的清算最终需要落到法币。这要求RWA平台与传统支付系统或新兴的央行数字货币(CBDC)系统实现互操作。
API对接:通过API与银行的支付网关对接,实现法币出入金。
基于CBDC的清算:若使用CBDC作为结算资产,则可以在一个统一的分布式账本上实现RWA与CBDC的直接、实时清算,这是最高效的模式。
4.4 持续合规与监管接口
发行后的持续管理同样重要。
事件驱动的合规报告:资产池状态的任何变化(如新增资产、资产处置、违约事件)都可以作为链上事件被记录,并自动触发生成合规报告的流程。
监管节点(Regulator Node):监管机构可以运行一个特殊的区块链节点。该节点拥有读取特定合规数据的权限,可以实时、独立地监控市场活动、验证合规规则的执行情况,而无需依赖被监管机构提交的报告。这是一种**“拉取式”的主动监管,而非传统的“推送式”**被动监管。
五、 创新实践与未来展望
%20拷贝-fzsd.jpg)
可编程合规并非停留在理论层面,全球主流金融市场和监管机构已在积极布局。
5.1 领先实践与监管动态
香港的引领作用:香港证监会(SFC)和金管局(HKMA)已发布针对RWA和STO的明确监管指引,并推动了多个试点项目,为市场提供了清晰的合规路径。其针对RWA全流程的技术与合规标准,正成为行业的重要参考范本。
主流金融机构入场:富兰克林邓普顿等传统资管巨头已在公链上发行代币化的货币市场基金,实现了申购、赎回流程的链上自动化。这标志着可编程合规正从实验走向规模化应用。
5.2 当前挑战与演进方向
尽管前景广阔,但可编程合规仍面临挑战。
法律框架的适应性:现行法律大多基于传统中心化登记体系。如何界定智能合约的法律地位、如何处理代码漏洞导致的纠纷,仍是需要法律界深入研究的课题。代码与法律的深度协同,是未来发展的关键。
技术复杂性与安全风险:智能合约的开发和审计门槛高,任何一个微小的漏洞都可能造成巨大的经济损失。标准化、模块化的合规合约库,以及更先进的自动化审计工具,是降低风险的必由之路。
跨链互操作性:资产的价值在于流动。未来,RWA需要在不同区块链之间安全、合规地流转。跨链互操作协议与跨链合规标准的建立,将是下一个重要的技术突破口。
5.3 未来展望
展望未来,可编程合规将推动金融基础设施向更开放、更智能、更高效的方向演进。
DeFi与TradFi的融合:合规的RWA将作为高质量的抵押品,大规模进入去中心化金融(DeFi)协议,为DeFi带来真实世界的价值支撑,同时传统金融也能利用DeFi的效率和组合性。
AI驱动的合规:人工智能可以被用于自动从法律文本中提取合规规则,生成智能合约代码草案,甚至对合约进行更深层次的逻辑审计,进一步提升合规的自动化水平。
全球统一市场的可能性:当不同司法辖区的合规规则能够被模块化、代码化时,理论上可以构建一个能自动适应不同国家监管要求的全球化数字资产市场,极大地促进资本的跨境流动。
结论
可编程合规的本质,是将金融市场的信任基础,从依赖中心化机构的背书,部分转移到依赖公开透明、自动执行的代码逻辑之上。它通过**“规则上链、流程自动、制度对接”**的组合拳,系统性地解决了传统金融在效率、成本和透明度上的诸多痛点。
这并非一场颠覆,而是一次深刻的进化。它要求技术专家、金融从业者和法律监管者前所未有地紧密合作,共同设计和构建下一代的金融基础设施。虽然前路依然充满挑战,但将招募书、披露与公司行动“搬上链”,无疑为我们描绘了一个更安全、更高效、更普惠的数字金融未来。
📢💻 【数实汇锐评】
代码并非法律,但正成为执行法律最高效的工具。挑战在于,如何为确定性的代码逻辑与充满解释空间的法律框架,搭建一座坚固且灵活的桥梁。