【技术专栏】告别“一链一孤岛”:ERC-7551能否成为RWA的“集装箱标准”?
【摘要】探讨ERC-7551标准如何通过通用元数据与可验证凭证,解决RWA跨链流动性困境,旨在成为数字资产领域的“集装箱”,重塑价值互联网的基础设施。

引言
现实世界资产(RWA)的代币化,正从一个边缘概念演变为驱动下一轮金融变革的核心引擎。万亿级别的资产,从商业地产到私人信贷,理论上都可以被映射到区块链上,获得前所未有的流动性与可组合性。然而,理想与现实之间横亘着一道巨大的鸿沟。当前的区块链世界并非统一大陆,而是由以太坊、Solana、Avalanche等众多异构公链构成的技术群岛。资产一旦在某条链上发行,便如同被困孤岛,跨链流转的成本与风险极高。这种“一链一孤岛”的现状,不仅严重削弱了RWA代币化的核心价值,更催生了新的中心化风险。为打破此僵局,一个旨在统一RWA跨链表示与验证的标准化方案,ERC-7551,正进入业界的视野。它试图扮演的角色,恰如上世纪改变全球贸易格局的“集装箱”。
一、 RWA的“巴别塔”困境:技术割裂与信任鸿沟
%20拷贝-veqy.jpg)
RWA的价值根植于链下世界的法律、合规与物理实体。将其引入链上,面临的挑战远比原生数字资产复杂。当前多链并存的格局,放大了这种复杂性,形成了一个技术与信任层面的“巴别塔”。
1.1 多链生态的技术碎片化
不同区块链网络在底层架构、虚拟机、数据结构和共识机制上的差异,构成了资产自由流转的第一道壁垒。
1.1.1 异构链的技术壁垒
公链生态主要分为EVM(以太坊虚拟机)兼容链与非EVM链两大阵营。两者在技术栈上存在根本性差异。
账户模型与状态存储:以太坊采用账户模型,而Solana等则采用基于Sealevel的并行处理模型,其状态存储和访问机制完全不同。
智能合约语言与接口:EVM链普遍使用Solidity,遵循ERC系列接口标准。Solana则使用Rust,遵循SPL(Solana Program Library)标准。两者合约无法直接互操作。
签名算法与交易结构:以太坊使用ECDSA签名算法,而其他链可能采用Ed25519等不同算法。交易的序列化格式也千差万别。
这种技术异构性意味着,一个在以太坊上发行的、符合ERC-20或ERC-721标准的RWA代币,其元数据、所有权记录和业务逻辑,无法被Solana链上的程序直接解析和信任。资产的“语义”在跨越技术边界时丢失了。
1.1.2 跨链桥的“阿喀琉斯之踵”
为解决互操作性问题,跨链桥应运而生。但目前主流的跨链桥方案,自身却成为了新的风险中心。
安全风险:多数跨链桥采用“锁定-铸造”或“流动性池”模式,依赖多签钱包或中心化服务器托管资产,形成了巨大的攻击靶面。历史上,跨链桥被盗事件已造成数十亿美元的损失,其安全性备受质疑。
效率与成本:跨链交易通常需要较长的确认时间,且手续费高昂。对于高频或小额的RWA价值流转场景,现有跨链桥的效率和成本难以满足需求。
中心化风险:许多跨链桥的验证节点由项目方或少数几个实体控制,违背了区块链去中心化的初衷。用户资产的安全性,最终依赖于对这些中心化节点的信任。
跨链桥本质上是“数据搬运工”,而非“信任传递者”。它能转移代币的数量,却无法安全、可靠地传递代币背后的复杂权利与合规状态。
1.1.3 元数据标准的缺失
即便在同一技术生态内(如EVM链之间),元数据标准的不统一也造成了巨大的集成障碍。NFT领域便是前车之鉴,不同平台对元数据(如属性、URI格式)的定义各不相同,导致NFT在跨平台展示或应用时频繁出现解析错误。RWA的元数据比NFT复杂百倍,缺乏统一的、机器可读的元数据结构,使得自动化尽调和风险评估成为空谈。
1.2 合规与身份的“不可携带”性
RWA与生俱来的强合规属性,是其区别于原生加密资产的最显著特征。然而,在当前的跨链环境中,合规与身份信息是“不可携带”的。
1.2.1 合规信息的链上孤岛
RWA资产的发行与流转,必须严格遵守特定司法管辖区的证券法、反洗钱(AML)和了解你的客户(KYC)规定。这些合规信息通常以白名单的形式,存储在资产发行链的智能合约中。
当用户通过跨链桥将RWA代币从A链转移到B链时,会发生以下问题:
合规状态丢失:B链上新铸造的“封装资产”与其在A链上的合规白名单失去了直接关联。
重复验证:B链上的DeFi协议无法验证该资产持有者是否合规,要么拒绝接受该资产,要么要求用户在B链上重新进行一轮KYC/AML流程。
监管黑洞:资产一旦跨链,发行方可能失去对资产流转的有效监控,增加了资产流入受制裁地址或不合格投资者手中的风险。
这种合规信息的“断层”,使得RWA的跨链行为在实践中困难重重。
1.2.2 监管风险抑制DeFi创新
对于DeFi协议而言,集成一个无法验证合规状态的RWA资产,无异于将自身暴露在巨大的监管风险之下。协议无法确定抵押该资产的用户是否合法,也无法确保在清算时,能够将资产合法地转移给下一个所有者。这种不确定性,极大地抑制了DeFi协议接纳和组合RWA资产的意愿,使得RWA的可组合性创新沦为空中楼阁。
1.3 流动性与价值发现的桎梏
技术与合规的割裂,最终传导至市场层面,表现为流动性的割裂与价值发现的低效。
1.3.1 市场深度的割裂
资产被困在各自的发行链上,导致全球范围内的潜在买家和卖家无法在同一个市场中进行交易。流动性被分割成一个个浅薄的资金池,这直接导致了更大的交易滑点、更低的市场效率和更脆弱的价格稳定性。一个优质的RWA项目,可能仅仅因为发行在一条流动性较差的公链上,而无法获得公正的市场估值。
1.3.2 尽职调查成本高昂
由于缺乏统一的资产描述和信息披露标准,任何一个希望集成RWA的协议或机构投资者,都必须对每个项目进行独立、深入的尽职调查。这个过程涉及技术对接、法律文件审阅、链下实体核查等,成本高昂且周期漫长。高昂的准入门槛,使得许多潜在的资金方望而却却,RWA资产“有价无市”的现象屡见不鲜。
二、 ERC-7551的设计哲学:“集装箱”与“数字护照”
面对上述困境,ERC-7551并非试图构建一条“超级公链”或一座“万能跨链桥”,而是回归问题的本质,提出了一套标准化的“信息与验证”框架。其核心设计哲学,可以概括为解耦“资产规程”与“传输通道”,为每一个RWA资产颁发一本通用的“数字护照”。
2.1 核心理念:解耦“资产规程”与“传输通道”
ERC-7551标准本身不处理资产的跨链传输,它只定义“货物”的标准化封装。这个“货物”就是RWA资产及其关联的权利与合规信息。它将资产的内在属性(元数据)和状态证明(可验证凭证)与具体的跨链传输协议(如CCIP、LayerZero、IBC)解耦。
这种设计的优势在于:
灵活性与未来兼容性:标准不与任何特定的跨链技术绑定,可以选择当前最安全、最高效的通道进行传输,未来也可以无缝切换到更先进的传输技术。
安全性:将风险隔离。资产规程的安全性由标准本身和密码学保证,传输通道的安全性由具体的跨链协议负责。避免了将所有鸡蛋放在一个篮子里。

图1:ERC-7551解耦模型示意图
2.2 通用元数据层:构建机器可读的资产画像
ERC-7551的首要任务,是为RWA资产定义一个通用的、机器可读的“数字身份证”(Machine-readable Profile)。任何链上的程序,通过解析这个标准化的元数据,就能立刻理解该资产的基本属性、法律约束和风险特征。
2.2.1 标准化数据结构
该元数据层强制规定了一组核心信息字段,确保了资产描述的一致性。
通过这套标准化的“语言”,DeFi协议的适配成本被极大降低。协议不再需要为每一个RWA项目进行定制化开发,而是可以编写一套通用的逻辑来处理所有符合ERC-7551标准的资产。
2.2.2 与现有标准的兼容与扩展
ERC-7551并非凭空创造,它积极兼容并扩展了现有的合规型代币标准。例如,它可以与ERC-1400(证券型代币标准)或ERC-3643(T-REX,资格认证代币标准)协同工作。ERC-1400/3643负责在单一链上实现复杂的转账控制和权限管理,而ERC-7551则在此基础上,增加了跨链场景下的元数据通用性和权利验证能力,实现了“资产描述 + 合规组件”的一体化。
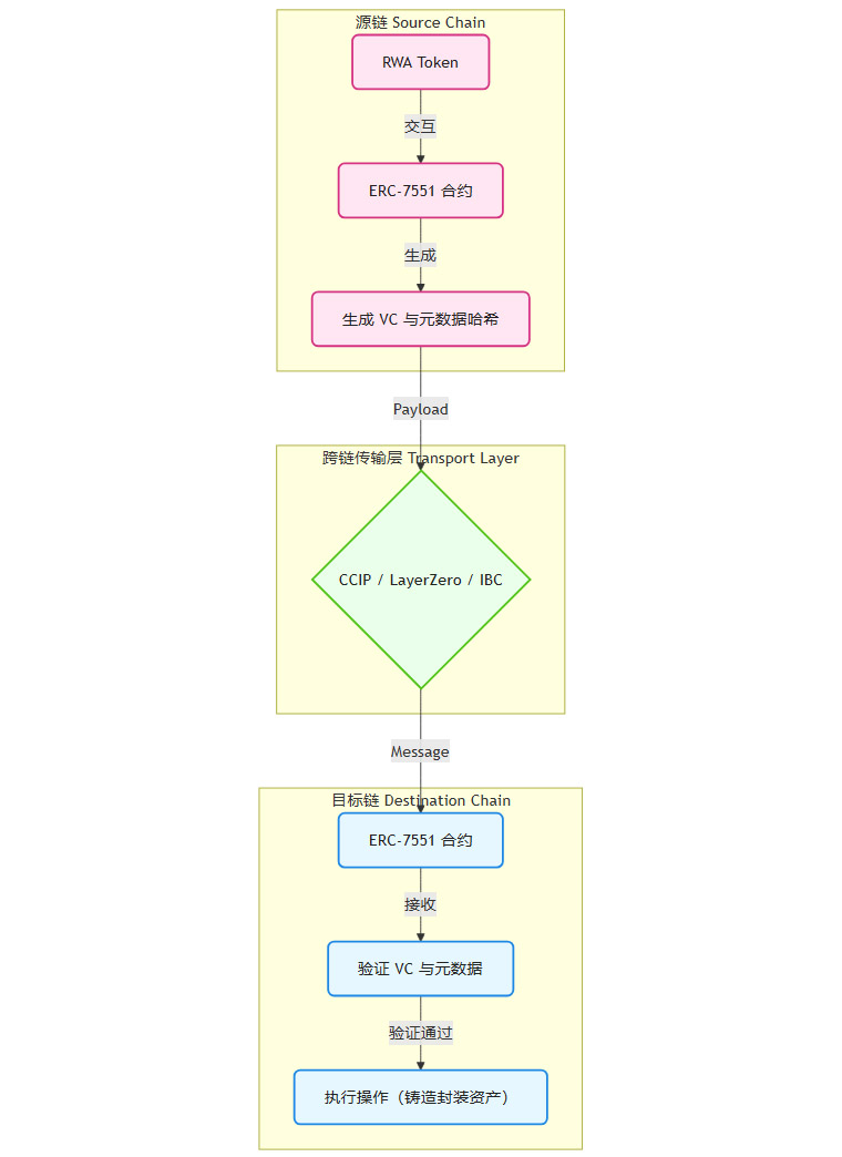
2.3 可验证凭证(VC):可信的跨链权利证明
如果说元数据层是资产的“静态身份证”,那么可验证凭证(Verifiable Credential, VC)就是资产的“动态签证”。它解决了跨链场景下,所有权和合规状态如何被安全、可信地传递和验证的核心问题。
2.3.1 DID+VC的技术范式
ERC-7551借鉴了W3C的去中心化身份(DID)和可验证凭证(VC)标准。这是一个成熟的、基于密码学的信任模型。
DID (Decentralized Identifier):一个去中心化的、可被所有者控制的唯一标识符。资产发行方、所有者、合规审计方都可以拥有自己的DID。
VC (Verifiable Credential):一份由发行方(Issuer)签名的、关于主体(Subject)的声明集合。这份声明可以被验证方(Verifier)独立验证,无需再次信任发行方。
在RWA跨链场景中,这个流程如下:
发行(Issuance):当用户准备将资产从A链跨出时,A链上的ERC-7551合约(作为Issuer)会生成一份VC。这份VC包含了当前所有者地址(Subject)、资产ID、合规状态(如“已KYC”)等声明,并用发行方的私钥进行签名。
持有与呈现(Holding & Presentation):用户(Holder)持有这份VC,并将其作为跨链消息的一部分,通过传输通道提交给B链上的ERC-7551合约。
验证(Verification):B链上的ERC-7551合约(作为Verifier)收到VC后,使用发行方在链上公开的公钥,验证VC的签名是否有效、内容是否被篡改、是否在有效期内。验证通过,才承认该用户在B链上对该资产的权利。

图2:基于VC的跨链权利验证流程
这个模型的核心优势在于,信任是基于密码学而非中介机构建立的。
2.3.2 隐私保护与合规验证的平衡
直接在VC中包含用户的KYC信息会引发严重的隐私泄露问题。为此,ERC-7551的设计可以集成零知识证明(Zero-Knowledge Proofs, ZKP)技术。
通过ZK-KYC,用户可以生成一个证明,该证明能够证实“我已通过某合规机构的KYC”,而无需透露任何个人身份信息(如姓名、证件号)。这份ZK证明可以被放入VC中。目标链的合约只需验证这份证明的有效性,即可确认用户的合规身份,实现了隐私保护下的自动化合规验证。
2.3.3 凭证的生命周期管理
一个完备的凭证系统,必须支持凭证的整个生命周期管理。ERC-7551的设计考虑了这一点,支持:
凭证吊销:如果用户的合规状态发生变化(如被列入制裁名单),发行方可以发布一个吊销列表,任何验证方在验证VC时,都必须检查该VC是否已被吊销。
凭证更新:资产的估值、法律状态等可能会随时间变化。标准支持发行新的VC来更新资产状态,确保信息的时效性。
2.4 模块化跨链接口:协议的“即插即用”
如前所述,ERC-7551不自建跨链桥。它定义了一套最小化的跨链通信载荷(Payload)标准。这个载荷通常包含:
目标链与目标合约地址。
要执行的函数签名与参数。
元数据哈希,用于验证链下元数据的一致性。
可验证凭证(VC),用于验证权利与合规。
任何支持通用消息传递的跨链协议,都可以承载这个标准化的Payload。这使得ERC-7551具备了极强的适应性,可以利用整个行业的跨链基础设施创新成果。
2.5 链下数据可信锚定机制
RWA的许多关键数据(如估值报告、法律文件)存在于链下。如何确保链上引用的链下数据是真实可信的,是RWA代币化的一个核心难题。ERC-7551通过标准化接口来应对此挑战。
标准化预言机接口:标准可以定义一个接口,允许指定的、可信的预言机网络将链下数据(如资产估值)定期推送到链上。
数据哈希锚定:对于大型文件(如审计报告),标准采用在链上存储文件哈希的方式进行锚定。任何人都可以下载链下文件,计算其哈希,并与链上存储的哈希进行比对,以验证文件是否被篡改。
通过这些机制,ERC-7551为链上与链下世界之间,建立了一座可信的数据桥梁,有效降低了“锚定失效”和数据操纵的风险。
三、 类比“集装箱革命”:ERC-7551如何重塑RWA价值网络
%20拷贝-uqny.jpg)
上世纪50年代,标准集装箱的出现,通过统一物理规程,彻底改变了全球贸易。货物不再需要反复打包和拆解,运输效率提升了数十倍,成本降低了90%以上。ERC-7551对RWA领域的意义,正是一场数字世界的“集装箱革命”。它通过统一信息规程,旨在实现资产的无缝流转与组合,从而引爆其内在价值。
3.1 极大拓展流通边界:从“本地化”到“全球化”
一旦ERC-7551被广泛采纳,RWA资产的流通将不再受限于其初始发行链。“一次代币化,全网可流通”将成为现实。
设想一个场景,一个位于香港的绿色能源项目,通过代币化发行了代表其未来碳信用收益权的RWA代Token,并遵循ERC-7551标准。
无缝接入全球DeFi:一个位于瑞士、基于Avalanche链的DeFi借贷协议,可以即时解析该资产的元数据。协议的风险模型能自动识别其资产类型(碳信用)、法律管辖区(香港)和合规要求。
自动化抵押与清算:一个美国合格投资者,希望使用该资产作为抵押品。他通过跨链协议将资产转移至Avalanche,其附带的VC证明了他的合格投资者身份。协议自动验证后,接受该资产作为抵押品,释放稳定币贷款。整个过程无需人工干预。
全球流动性汇聚:该资产可以同时在以太坊的Uniswap、Solana的Raydium和Avalanche的Trader Joe上建立流动性池,汇聚全球买家和卖家的深度,形成更公允、更稳定的市场价格。
在这个模型中,区块链的边界被模糊,资产的价值可以自由地流向全球资本效率最高的地方。
3.2 显著降低摩擦成本与安全风险
ERC-7551通过标准化和自动化,直接削减了RWA生命周期中的两大核心成本,即尽职调查成本和跨链转移成本。
3.2.1 尽职调查的自动化
在传统模式下,DeFi协议或机构投资者每接入一种新的RWA资产,都需要组建团队进行繁琐的尽调。
这种从“手工作坊”到“自动化流水线”的转变,将使尽调成本呈数量级下降。
3.2.2 跨链转移的安全性提升
ERC-7551的VC模型,从根本上改变了跨链的信任范式。它不再依赖于对跨链桥运营商的信任,而是回归到密码学和去中心化验证。资产的所有权和合规状态,由数学保证,而非人为承诺。这有效规避了中心化跨链桥的托管风险和单点故障问题,为万亿级别的RWA资产跨链提供了必需的安全保障。
3.3 引爆可组合性金融创新
可组合性是DeFi的魔力所在,不同的协议可以像乐高积木一样自由拼接,创造出全新的金融产品。RWA的标准化,将为这堆“乐高积木”提供海量、多样化的新模块。
3.3.1 跨资产类别的结构化产品
当不同类型、不同地域的RWA资产都拥有了统一的接口后,构建复杂的结构化产品将变得异常简单。
全球房地产收益指数基金:可以轻松创建一个智能合约,自动汇集来自东京、纽约、伦敦三地、符合ERC-7551标准的房地产租金收益权代币,打包成一个指数型ETF代币,供全球投资者交易。
绿色金融衍生品:可以将符合标准的供应链金融票据(代表短期现金流)与碳信用资产(代表长期环保价值)打包,创造出一种兼具稳定收益和ESG属性的新型固定收益产品。
3.3.2 动态风险管理与对冲工具
标准化的元数据使得链上风险管理成为可能。例如,可以创建一个去中心化衍生品协议,允许用户对冲特定司法管辖区的RWA资产的政策风险。协议通过读取资产元数据中的jurisdiction字段,自动将资产归入不同的风险池。
ERC-7551将RWA从一个个孤立的、难以处理的“非标资产”,转变为标准化的、可编程的“金融积木”,其组合创新的潜力将是无限的。
3.4 提升监管对接效率
对于监管机构而言,一个碎片化的、缺乏标准的RWA市场是监管的噩梦。ERC-7551的出现,为RegTech(监管科技)的应用打开了大门。
透明化与可追溯性:监管机构可以开发自动化的监控工具,实时扫描各条链上符合ERC-7551标准的资产。通过读取元数据和验证凭证,监管者可以清晰地了解资产的类型、规模、流转路径和合规状态。
建立监管共识:一个被行业广泛采纳的技术标准,更容易成为国际监管对话和建立共识的基础。这有助于推动RWA资产的跨境司法互认,为建立全球统一的数字资产市场铺平道路。
四、 从蓝图到现实:ERC-7551的挑战与落地路径
%20拷贝-upbi.jpg)
尽管ERC-7551描绘的蓝图激动人心,但从一个技术提案走向被行业广泛采纳的“集装箱标准”,其道路依然充满挑战。
4.1 标准采纳与网络效应
任何标准的成功,都依赖于强大的网络效应。ERC-7551面临着经典的“先有鸡还是先有蛋”的困境。
资产发行方:在没有足够多的DeFi协议支持该标准之前,发行方缺乏动力投入资源进行标准化改造。
DeFi协议:在没有足够多的优质资产采用该标准之前,协议方也缺乏动力去集成相应的功能。
要打破这一僵局,需要行业内的头部力量,包括主流公链基金会、大型资产管理公司、头部DeFi协议和权威审计机构,共同组建联盟,协同推动。
4.2 法律与监管的碎片化
技术标准可以统一资产的“数据格式”,却无法统一全球各地的“法律格式”。
司法管辖区差异:美国对“合格投资者”的定义,与欧盟对“专业客户”的定义存在差异。ERC-7551的元数据和VC设计,必须具备足够的灵活性,以嵌入和处理这些复杂的、因地而异的合规逻辑。
证券属性认定:不同国家对何种代币化资产构成“证券”的认定标准不一。标准本身需要保持中立,但其实现必须能够支持不同司法管辖区的证券法要求,例如通过与ERC-1400等标准的结合来实现。
ERC-7551必须被设计成一个可扩展的框架,而非一个僵化的规则集,允许不同地区的合规模块以“插件”的形式集成进来。
4.3 技术实现的复杂性
将ERC-7551的理念转化为安全、高效、可互操作的代码,是一项艰巨的工程任务。
跨链验证的安全性:VC的验证逻辑必须在多条异构链上以智能合约的形式实现。确保这些合约在不同语言(Solidity, Rust等)和虚拟机环境下都安全无虞,是一项巨大的挑战。
DID与VC基础设施:一个健壮的DID/VC体系,需要去中心化的DID注册表和VC吊销列表。这些基础设施的建设、治理和维护,需要长期的投入和社区共识。
预言机与数据源治理:链下数据的真实性依赖于预言机网络和数据提供方。如何设计一套经济激励和惩罚机制,确保数据源的长期可靠和抗攻击性,是决定标准成败的关键。
4.4 落地路径建议
面对挑战,一个务实、分阶段的落地策略至关重要。
从EVM生态切入,逐步扩展:首先在以太坊及其Layer2等EVM兼容链中进行试点,因为这里拥有最成熟的开发者社区和DeFi生态。同步开发Solana等非EVM链的兼容层。
选择标准化程度高的资产先行:优先选择美国国债、货币市场基金份额等法律结构清晰、估值模型简单的资产进行标准化试点,积累经验,树立标杆。
与合规DeFi协议深度合作:与Aave, Compound等协议中已经建立起机构级合规池的项目合作,将ERC-7551作为其接纳新RWA资产的准入标准。
推动开源与社区建设:持续开源元数据Schema、VC模板、验证合约参考实现等核心组件,降低开发者接入门槛,围绕标准建立一个活跃的开发者和研究者社区。
积极对接国际标准组织:与W3C、国际标准化组织(ISO)等机构合作,推动ERC-7551成为行业乃至国际认可的技术标准,提升其权威性和法律互认度。
结论
RWA代币化的浪潮已然来临,但其能否真正释放万亿级资产的潜力,关键在于能否解决互操作性这一根本性障碍。当前的“一链一孤岛”格局,正在严重侵蚀代币化的核心价值。ERC-7551(或其类似物)的提出,标志着行业开始从关注单个项目的代币化,转向构建整个RWA市场的基础设施。
它通过通用元数据层和可验证凭证,为RWA资产的跨链流通提供了兼具安全性、效率和合规性的解决方案。其“集装箱标准”的构想,若能成功落地,将极大降低市场摩擦,引爆金融创新,实现RWA从“多链割据”到“全网互联”的质变。然而,从技术蓝图到行业共识,道阻且长。这需要技术开发者、资产发行方、DeFi建设者乃至监管机构的共同努力与协作。这场关于标准的构建,不仅关乎RWA的未来,也深刻影响着下一代价值互联网的底层形态。
📢💻 【数实汇锐评】
ERC-7551的核心不是又一个代币协议,而是为RWA构建一套跨链的“信任语言”和“身份护照”。它的成败,取决于生态协作能否战胜技术壁垒,是决定RWA能否从孤岛走向大陆的关键一役。