【理论前沿】RDA在交通领域的创新:车辆数据资产化如何优化城市出行系统?
【摘要】真实数据资产(RDA)正将城市交通推向一个新纪元,其核心是将车辆的动态运行数据封装为可信、可流通的标准化数字资产。这不仅是技术的革新,更是一场关于生产要素的深刻变革,它通过重塑路网效率、市场机制与城市治理,为解决现代都市的出行困境提供了系统性方案。

引言
现代城市的交通系统,正日益逼近其物理承载能力的上限。传统的道路拓宽与轨道延伸策略,面临着空间、成本与效益的多重瓶颈,收效甚微。破局的关键,已不再是简单的物理基础设施建设,而是转向对信息流的深度挖掘与高效利用。车辆,作为城市中流动性最强的感知单元,每天产生着海量的数据,但这些数据长期以来被视为业务的“副产品”,沉睡在各个孤立的系统中,其价值远未被激活。
真实数据资产(RDA, Real Data Assets)的出现,为这一困境提供了全新的解题思路。它提出了一种颠覆性的范式,即将数据从被动的“资源”提升为主动的“资产”。通过将车辆运行数据与实体经济活动深度绑定,并借助一系列技术手段进行标准化封装、确权与可信流通,RDA旨在构建一个全新的数据价值网络。这不仅关乎技术架构的升级,更是一场驱动城市交通管理从经验驱动、被动响应,向数据驱动、主动预测演进的深刻变革。
一、 RDA的核心解构:从数据到资产的范式跃迁
%20拷贝.jpg)
要理解RDA如何优化城市出行,首先必须深入其技术内核,看清它如何完成从原始数据到可信资产的惊险一跃。这一过程并非简单的数据清洗与聚合,而是一套涉及理念、技术与流程的完整生产线。
1.1 RDA的定义与“实数融合”理念
RDA的核心思想是**“实数融合”,这个概念强调数据必须与其物理世界的源头和业务场景进行强绑定。在交通领域,这意味着每一份数据资产都必须能追溯到具体的车辆、路段、驾驶行为或运输任务。这种绑定关系赋予了数据前所未有的可信度和上下文价值**。
与传统大数据不同,RDA并非无差别的海量数据池,而是经过精心封装的、具备明确权属和价值的数字单元。它具备以下几个核心特征:
实体锚定 (Entity-Anchored):数据与物理世界的车辆识别码(VIN)、设备ID等唯一标识符强关联。
场景驱动 (Scenario-Driven):数据在特定的业务场景(如网约车行程、物流配送)中产生,并携带该场景的业务逻辑。
价值可度量 (Value-Measurable):数据资产的价值可以通过其在具体应用中产生的经济效益(如节约的燃油、减少的拥堵时间)进行量化评估。
权属清晰 (Clear Ownership):通过技术手段明确数据的所有权、使用权和收益权,为后续的流通和交易奠定基础。
1.2 技术基石:构建可信数据资产的工具箱
将原始、混乱的车辆数据转化为标准、可信的RDA,依赖于一个强大的技术工具箱。这个工具箱主要由物联网、区块链和隐私计算三大技术基石构成。
这三大技术协同工作,共同构筑了RDA的可信基础。IoT保证了“进来”的数据是真的,区块链保证了“流转”的过程是透明的,隐私计算则保证了“使用”的方式是安全的。
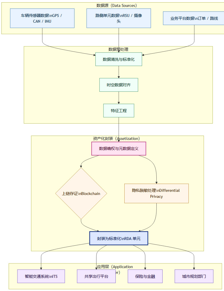
1.3 资产封装流程:一条标准化的数据生产线
RDA的形成过程可以被视为一条精密的工业化生产线。它将来自不同车辆、不同场景的异构数据,加工成统一规格、质量可控的“数据产品”。
我们可以用一个流程图来清晰地展示这个过程:

这个流程确保了每一份RDA都具备统一的格式、清晰的元数据描述(如数据来源、时间戳、质量评级)和内嵌的合规属性,使其能够像标准化的金融产品一样,在不同的应用场景中被高效、安全地调用。
二、 价值闭环:RDA如何重塑城市出行系统
当车辆数据完成资产化封装后,其巨大的应用价值便开始在城市出行的各个环节中显现。RDA并非仅仅提供数据,而是通过构建数据驱动的反馈闭环,系统性地优化整个出行生态。
2.1 提升路网运行效率:从被动响应到主动预测
城市交通拥堵的本质,是路网资源在时空维度上的供需失配。RDA为解决这一根本问题提供了强大的武器。
2.1.1 全域路况的实时感知与短时预测
传统的路况监测依赖于固定的地磁线圈或浮动车数据,存在覆盖范围有限、数据延迟高、粒度粗等问题。RDA通过整合海量车辆的实时运行数据,能够构建一张全域、高精度、秒级更新的城市交通数字孪生地图。
更重要的是,基于高质量的历史与实时RDA,交通管理平台可以训练出更精准的短时交通流预测模型。系统能够提前15-60分钟预测到即将形成的拥堵点,从而为交通管理者提供宝贵的决策窗口期。
2.1.2 “预测-控制”一体化的智能调度
掌握了预测能力,交通系统便能从“拥堵后疏导”的被动模式,转向“拥堵前干预”的主动模式。
信号灯自适应控制:交通信号控制系统不再执行固定的配时方案,而是根据实时车流数据和短时预测结果,动态调整路口绿信比,最大化通行效率。
动态车道管理:基于对潮汐交通流的精准预测,系统可以自动调整潮汐车道的方向,或在关键路段实施临时的车道功能转换(如直行改左转)。
匝道控制与路径诱导:在高速公路或城市快速路入口,系统可以根据主路流量预测,动态调节匝道信号灯的放行频率,避免车辆集中汇入造成主路拥堵。同时,通过车载导航向驾驶员推送更优的动态避堵路线。
2.2 优化出行市场机制:数据驱动的精细化运营
RDA同样深刻地改变着共享出行、城市物流、汽车保险等市场的运行逻辑,推动其向更高效、更公平的机制演进。
2.2.1 共享出行的供需精准匹配
对于网约车和共享单车平台,RDA的应用可以实现供需的精准预测与匹配。平台能够利用大数据分析实时绘制出不同区域的出行需求热力图,并据此进行动态定价和智能派单。这不仅能激励司机前往需求旺盛的区域,还能有效减少车辆空驶率,平衡市场供需。行业分析指出,这类精细化运营有潜力将城市核心区的交通拥堵水平降低约10%。
2.2.2 基于驾驶行为的保险与金融创新
传统车险主要基于车主的静态信息(如年龄、车型、过往出险记录)定价,无法准确反映实际风险。RDA为此带来了革命性的变革,催生了基于使用行为的保险(UBI, Usage-Based Insurance)。
保险公司可以基于驾驶员的RDA(如行驶里程、驾驶时段、急加速/急刹车频率、超速行为等)来动态评估其风险水平,实现“一人一价”的精准保费。这不仅对驾驶行为良好的用户更加公平,也通过经济杠杆激励了更安全的驾驶习惯,从而降低了整个社会的事故发生率。
下表对比了传统模式与RDA驱动模式在出行市场中的差异:
2.3 增强系统安全与韧性:构建城市的“数字免疫系统”
一个现代化的城市出行系统,不仅要高效,更要安全和有韧性。RDA通过其可信和可审计的特性,为提升交通安全提供了新的维度。
风险量化与主动干预:通过对海量驾驶行为数据的分析,系统可以识别出事故高发的“黑点”路段、危险驾驶行为模式(如疲劳驾驶、分心驾驶)以及特定天气条件下的风险变化。交通管理部门可以据此进行针对性的道路安全改进、精准执法和预警信息发布。
事故的快速响应与可信溯源:当交通事故发生时,相关车辆的RDA可以为事故的快速定责和原因分析提供不可篡改的证据链。这大大缩短了处理时间,减少了二次拥堵。
应急管理与系统韧性:在面对极端天气、大型活动或突发公共事件时,RDA可以帮助城市管理者快速评估路网的承载能力,规划应急疏散路线,并实时调度公共交通和应急资源,从而提升整个交通系统的韧性。
三、 赋能顶层设计:数据驱动的城市规划与治理
%20拷贝.jpg)
RDA的价值不仅体现在日常运营的优化上,更在于它为长期的城市规划与治理提供了前所未有的科学决策依据。
3.1 科学决策的数据基石
传统的城市交通规划,很大程度上依赖于周期性的抽样调查和静态的人口数据,存在数据滞后、样本偏差等问题。RDA提供了持续、全量、高分辨率的真实出行数据,使得城市规划可以从“拍脑袋”走向“看数据”。
道路网络优化:通过分析城市居民的实际出行OD(起点-终点)矩阵,规划部门可以更科学地规划新建道路、打通断头路,优化现有路网结构。
公共交通线网规划:基于RDA揭示的通勤走廊和客流高峰,可以动态调整公交、地铁的线路、班次和站点设置,提升公共交通的吸引力和服务水平。
新型基础设施布局:充电桩、加氢站、共享停车位等新型基础设施的选址,可以基于电动车、氢能源车的实际运行轨迹和能源消耗RDA进行精准布局,避免资源浪费和供需错配。
3.2 治理模式的演进
RDA的普及,正在推动城市治理模式从被动响应向主动预测的根本性转变。城市管理者不再是交通问题的“消防员”,而是整个交通系统的“保健医生”。通过对RDA的持续监测与分析,城市可以构建起一套**“数字免疫系统”**,能够提前识别出交通系统中的薄弱环节和潜在风险,并采取预防性措施,将问题消弭于无形。
四、 挑战与破局:隐私、合规与技术瓶颈
RDA描绘的蓝图虽然诱人,但其通往现实的道路并非一片坦途。在数据价值被释放的同时,隐私、合规与技术标准等一系列严峻挑战也随之而来。
4.1 隐私保护的技术矩阵
数据的资产化和流通,其不可逾越的红线是个人隐私的保护。RDA体系必须在设计之初就将隐私保护作为其核心要素,而非事后弥补的附加功能。当前,业界主要依赖一个多层次的技术矩阵来应对这一挑战。
单纯依靠任何一种技术都无法完美解决问题。一个成熟的RDA流通平台,必然是这些技术的组合应用,根据不同的数据敏感度和应用场景,采取差异化的隐私保护策略。
4.2 跨域流通的合规迷宫
技术只能解决“能不能”的问题,而合规则决定了“该不该”的问题。当车辆RDA需要跨部门(交通、公安、规划)、跨城市、甚至跨境流通时,将面临一个极其复杂的合规迷宫。
权属与收益分配:一份RDA的价值创造链条上,涉及车主、汽车制造商、出行服务平台、技术提供商等多个主体。如何清晰界定各方的数据权益,并设计一套公平合理的收益分配机制,是激发各方参与意愿的关键,也是当前最大的争议点之一。
数据分类分级与监管:不同类型的车辆数据(如个人轨迹、驾驶行为、车辆工况)具有不同的敏感度。必须建立一套统一的数据分类分级标准,并匹配相应的监管要求和流通权限。
法律法规的滞后性:全球范围内,针对数据资产化的法律法规仍在探索和完善中。数据跨境流动的合规性、数据资产的法律地位等问题,都需要清晰的顶层制度设计来指引。
解决合规问题,仅靠技术脱敏是远远不够的。必须建立起包含数据审计、用途限制、责任追溯在内的完整合规链路和监管体系,将制度建设与技术实现协同推进。
4.3 落地实施的技术与标准挑战
在工程实践层面,RDA的规模化落地还面临着一系列技术和标准难题。
数据标准与互操作性:不同汽车品牌、不同IoT设备产生的数据格式千差万别。建立行业统一的数据标准和接口规范,是实现数据互联互通、发挥网络效应的前提。
数据质量评估体系:数据资产的价值直接取决于其质量。如何建立一套客观、量化的数据质量评估与评级体系,对数据的完整性、准确性、时效性进行评价,是数据资产定价和交易的基础。
价值评估模型的复杂性:与传统资产不同,数据资产的价值具有高度的场景依赖性,同一份数据在不同应用下的价值可能天差地别。如何构建科学的数据资产价值评估模型,至今仍是业界难题。
五、 市场前景与落地路径:从蓝图到现实

阶段一:试点探索
选择高价值闭环场景:从解决城市最痛的交通问题入手,选择如“拥堵预测-信号控制-路径诱导”、“事故风险识别-保险联动-应急响应”等能够快速形成业务闭环、产生可衡量价值的场景进行优先试点。
封装“最小可用资产包”:从相对低敏感度的数据(如聚合交通流数据)开始,逐步引入更高敏感度的数据,并同步部署更强的隐私计算技术,验证RDA的封装与应用流程。
阶段二:平台构建
建设可信流通与审计机制:搭建城市级的RDA流通与管理平台,将合规审计能力嵌入数据流通的每一个环节。
制定标准与规范:联合本地的汽车厂商、科技企业、研究机构,共同制定数据接口、质量评级、安全合规等地方性标准,为规模化应用奠定基础。
阶段三:生态运营
引入市场机制:探索建立RDA的市场化交易与定价机制,让出行、物流、保险等市场主体在合规边界内使用RDA,并用其产生的商业收益反哺数据采集、治理和基础设施建设,形成可持续发展的正向循环。
结论
车辆数据资产化(RDA)并非又一个停留在概念层面的技术热词,它是应对城市交通复杂性挑战的系统性工程方法。通过将技术创新(物联网、区块链、隐私计算)与制度创新(数据确权、合规流通)深度融合,RDA打通了数据要素与实体经济的连接通道,为城市出行系统带来了效率、安全、韧性与市场机制的全面优化。
其前路并非坦途,数据标准、隐私合规、跨域协作、价值分配等一系列难题仍横亘在前。但方向已经明确,从传统经验管理向数据驱动的精细化运营演进,是城市交通发展的必然趋势。RDA的落地与成熟,将是这场深刻变革的催化剂与核心引擎,最终重塑我们与城市的关系。
📢💻 【数实汇锐评】
RDA的本质,是为数据要素穿上“资产”的铠甲,使其能在复杂的城市交通战场上安全、高效地冲锋陷阵。技术是铠甲的材质,而合规与制度,则是驾驭这支数据军队的军法。