【市场观察】工业与能源RDA的“发电/产能即分配”:把实绩曲线变成现金流曲线
【摘要】真实数据资产(RDA)通过技术手段将工业与能源领域的运营实绩,转化为可自动结算与融资的标准化现金流,重构实体资产的价值发现与流动性机制。

引言
实体经济的价值根植于物理世界的持续产出。一座光伏电站的价值在于其稳定输出的每一度电,一条自动化产线的价值在于其精准制造的每一件良品。长期以来,这些动态的“产出实绩”与最终的“价值结算”之间,存在着巨大的时滞与信任鸿沟。财务报表是滞后的,人工对账是低效的,融资授信依赖的是静态、重资产的抵押。
真实数据资产(RDA, Real Data Asset)范式,正试图从根本上解决这一问题。它并非一个单一技术,而是一套组合拳,旨在将物理资产在运营过程中产生的动态数据流,直接封装成可确权、可计量、可交易、可融资的标准化数字资产。
其核心逻辑极为清晰,将反映设备与产线健康度和产出能力的“实绩曲线”,直接转化为可预测、可信赖、可编程的“现金流曲线”。这不仅是一次技术升级,更是一场深刻的商业模式与金融范式变革。它让价值分配回归产出本身,让金融服务穿透到资产运营的毛细血管。
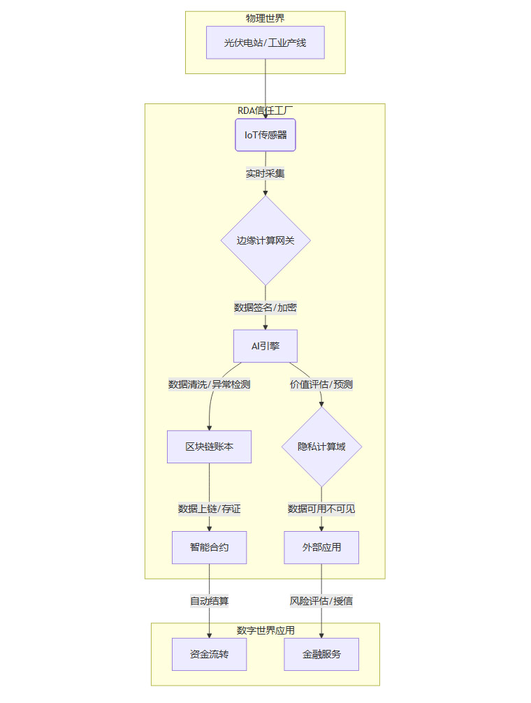
一、 ⚙️ RDA技术底座:构建物理世界的数字孪生“信任工厂”
%20拷贝.jpg)
要让数据承载价值并自由流动,首要前提是绝对的可信。RDA的基石是一个由多种前沿技术协同构成的“信任工厂”,它的使命是为物理世界的产出活动提供一套不可篡改、可验证、可追溯的数字证据链。这个工厂主要由四个核心车间构成。
1.1 物联网(IoT):物理世界的神经网络
IoT是RDA的感官系统,是连接物理资产与数字世界的神经网络。它负责高保真地捕捉资产的“心跳”与“呼吸”。
1.1.1 数据采集的广度与深度
传统的数据采集往往是低频和片面的。RDA体系下的IoT部署则追求全量、高频、多维的数据捕获。
能源领域:对于光伏电站,采集的不仅是逆变器输出的总电量,还包括每个组件的电压、电流、温度,以及辐照度、风速等环境数据。数据采集频率可达到秒级或分钟级,形成高分辨率的时间序列数据。
工业制造:对于一条数控机床产线,除了采集良品数和次品数,还会通过振动传感器、温度传感器、工业摄像头和PLC(可编程逻辑控制器)采集设备的运行功率、主轴转速、刀具磨损、加工精度等深度工况数据。
1.1.2 源头数据的可信根
数据的价值始于源头。如果源头数据被污染,后续的一切都将是空中楼阁。RDA体系强调在数据产生的第一时间就确保其可信。
可信边缘计算:在靠近数据源的边缘网关或设备端,内置安全芯片(如TPM/TEE),对采集的数据进行签名和加密。这确保了数据从传感器到上链网关的传输过程中,未经篡改。
设备身份认证:每个IoT设备都拥有唯一的数字身份标识(DID),确保上传数据的设备是经过授权且身份明确的,防止“伪数据”注入。
1.2 区块链:不可篡改的商业真相记录仪
如果说IoT是感官,区块链就是RDA的记忆中枢和契约执行者。它提供了一个多方共享、不可篡改、公开透明的分布式账本。
1.2.1 从“数据”到“事实”
经过IoT采集并初步处理的可信数据,会被锚定到区块链上。这个过程通常被称为“上链”或“存证”。
哈希锚定:将一批次的数据(例如,某光伏电站一分钟内的发电数据包)计算其哈希值,然后将这个独一无二的哈希值记录在区块链的交易中。原始数据包可以存储在链下的分布式存储系统(如IPFS)中,既保证了效率,又实现了数据的可验证性。任何对原始数据的微小改动都会导致哈希值剧变,从而被轻易识破。
时间戳服务:区块链的每个区块都自带时间戳,为数据的产生时间提供了不可辩驳的证明。这对于确定“何时”产生了特定产出至关重要。
1.2.2 智能合约:自动化价值分配的执行引擎
智能合约是部署在区块链上的自动化脚本,是实现“产出即结算”的核心工具。它将商业合同的条款代码化,一旦预设条件被满足,便会自动执行,无需人工干预。
预设规则:在项目启动前,资产所有方、资金方、运营方等多方共同制定分配规则,并将其写入智能合约。例如,“当A光伏电站的发电数据上链,且累计发电量每增加1000 kWh,则自动从项目收益账户向B资金方账户转移500元”。
自动触发:当链上数据满足合约设定的条件时(如发电量达标),合约被自动触发执行,完成记账或资金划转。整个过程透明、高效,且结果不可逆。
1.3 人工智能(AI):数据价值的深度挖掘与风险洞察
原始的运营数据虽然真实,但充满了噪声,其深层价值也需要被挖掘。AI在RDA体系中扮演着数据“精炼师”和“分析师”的角色。
1.3.1 数据质量保障
AI算法可以对海量的IoT数据进行实时清洗和校验,提升RDA资产的质量。
异常检测:通过建立设备运行的正常行为模型,AI可以实时识别出异常的数据点,如传感器故障、数据传输中断或潜在的人为操控企图,并进行告警或数据标记。
数据插补:在出现数据短暂缺失的情况下,AI可以基于历史数据和相关变量,对缺失值进行合理的估算和填充,保证数据流的连续性。
1.3.2 产出预测与价值评估
AI赋予了RDA预测未来的能力,这对于金融应用至关重要。
产能预测:结合历史运营数据、设备健康状态和外部变量(如天气预报对光伏发电的影响),AI模型可以预测资产在未来一段时间内的产出能力。这为RDA的远期定价和风险评估提供了科学依据。
设备健康评估:通过分析设备的振动、温度等工况数据,AI可以进行预测性维护,评估设备的剩余寿命和潜在故障风险。一个“健康”的资产所生成的RDA,其价值和稳定性自然更高。
1.4 隐私计算:数据协作与价值释放的安全门
在多方参与的RDA生态中,数据需要在不同主体(如资产方、金融机构、监管方)之间流动与协作。但原始的生产经营数据极为敏感,直接共享存在巨大的商业风险。隐私计算技术为此提供了一套“数据可用不可见”的解决方案。
1.4.1 多方安全计算(MPC)
允许多个参与方在不暴露各自私有数据的情况下,共同完成某项计算任务。例如,多家工厂可以共同计算行业的平均能耗水平,而无需向任何一方泄露自己真实的能耗数据。
1.4.2 联邦学习(FL)
允许金融机构利用分散在各个企业的本地数据,联合训练一个更精准的风险评估模型。数据始终保留在企业本地,只交换加密后的模型参数。银行可以在不获取企业具体排产计划的情况下,评估其供应链的稳定性。
1.4.3 可信执行环境(TEE)
基于硬件构建的一个安全“飞地”,数据和代码在其中运行时,即使是操作系统也无法窥探。可以将RDA的价值评估模型部署在TEE中,外部机构只能输入查询请求并获得最终结果,无法触及计算过程和原始数据。
这四大技术支柱协同工作,构成了一个完整的闭环,如下图所示。

这个“信任工厂”的产出,不再是零散的数据点,而是封装了信任、规则和商业逻辑的高价值RDA单元,为后续的自动化结算和金融创新奠定了坚实基础。
二、 ⚡️ 结算机制革命:“产出即结算”的自动化价值分配
传统的结算模式是基于“信任后置”的,即先生产,再统计,再对账,最后付款。这个链条漫长、脆弱,充满了摩擦成本。RDA驱动的“产出即结算”则是一种“信任前置”的颠覆性模式,它将结算行为与产出事件牢牢绑定。
2.1 核心逻辑:从周期性对账到事件驱动结算
变革的核心在于结算触发机制的改变。
这种转变的本质,是将价值分配的权力从人的手中,交给了由代码和数据驱动的自动化系统。
2.2 典型应用场景剖析
这种模式并非空中楼阁,在多个领域已经展现出巨大的应用潜力。
2.2.1 绿色能源:光伏与储能的现金流加速器
光伏电站和储能项目投资大、回报周期长,现金流的稳定性和及时性至关重要。
场景描述:一个分布式光伏项目,由投资者、屋顶所有者、电网公司和运维方共同参与。各方根据合同约定分享发电收益。
RDA解决方案:
RDA生成:智能电表实时采集发电量数据,通过可信网关上链,生成代表“已发电量”的RDA。
智能合约部署:合约中明确规定,每产生1 kWh的RDA,其对应收益的60%归投资者,20%归屋顶所有者,10%支付给电网公司作为过网费,10%作为运维费用。
自动结算:合约每日自动轮询链上新生成的RDA数量,并根据预设比例,将项目收益账户中的资金(可以是法币稳定币或央行数字货币)自动分配到各参与方的数字钱包中。
业务价值:
消除补贴拖欠风险:对于依赖补贴的项目,可将补贴发放逻辑写入合约,一旦满足条件即自动执行,避免了漫长的行政审批和资金拖欠。
提升运维效率:运维费与实际发电量挂钩,激励运维方最大化电站的运行效率。
加速资金回笼:投资者可以近乎实时地获得投资回报,极大提升了项目的吸引力。
2.2.2 工业制造:供应链协同的“透明”与“高效”
在复杂的供应链体系中,主机厂与供应商之间的结算往往是管理的痛点。
场景描述:一家汽车主机厂,其某个关键零部件由供应商A采用“按件付费”的模式代工生产。主机厂对零部件的质量和交付及时性有严格要求。
RDA解决方案:
RDA生成:在供应商的产线上部署工业视觉检测系统和PLC。每生产一件合格的零部件,并通过视觉检测后,系统会自动将该“良品事件”连同其唯一序列号、生产时间、关键工序参数等信息上链,生成一个“合格产能RDA”。
智能合约部署:合约规定,主机厂的采购账户与供应商的收款账户绑定。每当一个“合格产能RDA”被记录在链上,合约便自动触发一笔预定金额的付款。
质量追溯与自动理赔:如果该零部件后续出现质量问题,主机厂可以通过扫描其序列号,追溯到链上的原始生产数据。如果数据表明其在生产环节就不符合标准,甚至可以自动触发理赔或罚款条款。
业务价值:
极致的供应链协同:实现了从生产下线到货款结算的无缝衔接,供应商的现金流压力大为缓解。
动态产能租赁:这种模式可以扩展到更灵活的“产能即服务”(Capacity-as-a-Service),企业可以按需、按产出租赁工厂的生产能力,实现轻资产运营。
质量管理的范式转变:从被动的售后追溯,转变为基于不可篡改数据的全流程、主动式质量管控。
三、 🏦 金融链接深化:从数据流到可交易的现金流资产
%20拷贝.jpg)
当“产出即结算”机制稳定运行后,一个实体资产就拥有了一股持续、稳定、可预测、可验证的现金流。这股高质量的现金流正是金融创新的最佳土壤。RDA的终极目标,就是将这股数据驱动的现金流,打包成标准化的金融资产,引入资本市场的活水。
3.1 RDA单元的标准化与资产化
资产化的第一步是标准化。RDA通过对运营数据进行“封装”,使其成为可在金融市场中被理解和操作的单元。
确权与登记:通过区块链技术,明确每个RDA单元的所有权归属。这个过程类似于不动产的产权登记,为资产的合法流转提供了基础。
价值构成:一个标准化的RDA单元,其价值不仅代表了历史的产出,更包含了基于AI预测的未来产出能力、资产的健康状况、以及附着其上的各类商业合约权益。
可编程性:RDA单元是“活”的资产。可以通过智能合约为其赋予复杂的交易逻辑,例如,设置其在特定条件下的转让限制、收益权分层等。
3.2 融资模式的颠覆式创新
基于标准化的RDA,一系列创新的融资模式成为可能,有效解决了中小企业和新型实体资产融资难、融资贵的问题。
3.2.1 动态授信与“数据贷”
传统银行信贷主要看重企业的历史财报和固定资产抵押。RDA则提供了一个全新的授信维度,即未来的现金流创造能力。
运作模式:企业授权银行访问其RDA数据的分析结果(通过隐私计算,银行看不到原始数据)。银行的信贷系统可以实时监控资产的开工率、产出效率、订单完成情况等。
动态调整:授信额度不再是静态的,而是与资产的实际运营表现动态挂钩。当产线满负荷运转、订单饱满时,授信额度可以自动提高;反之则降低。这使得信贷资源能够更精准地流向经营状况良好的实体。
3.2.2 资产证券化(ABS)的颗粒度革命
资产证券化(ABS)是将缺乏流动性但能产生稳定现金流的资产打包,发行证券在市场上流通的融资方式。RDA极大地拓展了ABS的应用范围和效率。
底层资产的拓展:过去,只有高速公路收费权、房贷等大规模、同质化的现金流才能做ABS。现在,通过RDA,成百上千个小型的分布式光伏电站、充电桩、甚至单条产线的未来收益权,都可以被汇集成一个标准化的资产池。
透明度与风险定价:投资者可以通过RDA实时穿透底层,查看每个资产的真实运营状况,而不再是依赖评级机构给出的静态报告。这使得风险定价更为精准,降低了信息不对称带来的融资成本。
3.2.3 数据资产入表与价值重估
随着会计准则的演进,数据资产“入表”(即计入企业资产负债表)正从理论走向现实。RDA为这一进程提供了清晰的路径。
价值计量:RDA体系完整记录了数据从产生到形成稳定现金流的全过程,为数据资产的公允价值计量提供了可靠依据。
企业价值重估:对于拥有大量优质生产性资产的企业,其RDA所代表的未来现金流价值,可能远超其固定资产的账面价值。将RDA入表,能够更真实地反映企业的核心价值,提升其在资本市场的估值和再融资能力。
四、 🧭 实践路径与挑战:从蓝图到落地的现实考量
%20拷贝.jpg)
RDA的愿景激动人心,但将其从概念蓝图变为可规模化推广的商业现实,依然面临诸多挑战。这需要清晰的实施路径和务实的风险应对策略。
4.1 实施策略:分阶段、场景驱动
一口吃不成胖子。RDA的落地应遵循“由点及面、由易到难”的原则。
切入点选择:优先选择那些现金流模型清晰、产出易于计量、数据接口标准化的场景。光伏电站、风电场、数据中心(IDC)、合同能源管理(EMC)、标准化产线等是理想的早期试验田。
最小可行性验证(MVP):先从单个项目或单条产线入手,跑通“数据采集-上链存证-自动结算”的核心闭环,验证其技术可行性和商业价值。
生态逐步构建:在成功案例的基础上,逐步引入更多的参与方,如金融机构、审计机构、技术服务商,共同构建和完善RDA的生态体系和行业标准。
4.2 核心挑战与应对
在实践中,必然会遇到技术、商业和法规层面的多重挑战。
4.2.1 数据治理与源头可信度
这是RDA的“阿喀琉斯之踵”。**“垃圾进,垃圾出”**的原则在这里同样适用。
挑战:传感器可能被物理篡改,网络传输可能被劫持,甚至在边缘端就可能被注入虚假数据。这种“数据造假”的动机在利益驱动下始终存在。
应对策略:
物理与数字双重防护:对关键传感器和网关进行物理加固(如铅封),并结合上文提到的设备认证、数据签名等密码学手段。
交叉验证与多维审计:引入第三方独立审计机制,通过不同维度的数据进行交叉比对。例如,光伏电站的发电量RDA,可以与电网侧的上网电量数据、气象卫星的辐照度数据进行比对,形成多方制衡。
经济激励设计:在RDA生态中设计合理的奖惩机制。数据造假行为一旦被发现,将面临高昂的经济惩罚或被踢出生态,从而提高其作恶成本。
4.2.2 技术融合的复杂性与成本
将IoT、区块链、AI、隐私计算这几项尖端技术无缝融合,本身就是一个复杂的系统工程。
挑战:不同技术栈之间的互操作性、性能瓶颈(特别是区块链的TPS)、高昂的初期部署成本,都可能成为落地的障碍。
应对策略:
采用成熟的平台与标准:选择经过市场检验的工业物联网平台和联盟链框架(如Hyperledger Fabric),避免重复造轮子。
模块化架构设计:将系统设计为松耦合的模块化架构,便于分步实施和未来升级。
成本效益分析:清晰计算RDA系统带来的效率提升和融资成本降低,与投入成本进行对比,确保项目具备正向的商业回报。
4.2.3 法律与合规框架的滞后性
技术创新往往走在法规前面。
挑战:数据资产的法律地位、所有权与使用权的界定、跨境数据流动的合规要求、智能合约的法律效力等,在许多国家和地区仍是模糊地带。
应对策略:
积极拥抱监管:在项目设计初期就主动与监管机构沟通,确保方案符合现有的数据安全法、个人信息保护法等相关法规。
推动行业标准建立:联合产业龙头企业、研究机构,共同推动RDA相关的数据格式、接口协议、安全审计等行业标准的建立,为后续的法规完善提供实践基础。
结论
工业与能源领域的RDA实践,其本质是一场基于可信数据的价值重构。它通过一套严谨的技术组合,将实体资产的运营表现,从一份份沉睡的报表,唤醒为一条条鲜活、可信、流动的价值曲线。
“发电/产能即分配”模式,不仅仅是提升了结算效率,它更深远的意义在于:
降低了实体经济的信任成本,让价值交换回归其最纯粹的形态。
打通了实体产出与金融服务的“最后一公里”,让金融资源能更精准、高效地滴灌到真正创造价值的资产上。
为数字经济与实体经济的深度融合,提供了一个极具操作性的范本。
这条从“实绩曲线”到“现金流曲线”的通路,虽然道阻且长,但方向已经明确。随着技术的不断成熟和商业模式的持续创新,它必将深刻地重塑未来工业与能源领域的产业格局和金融生态。
📢💻 【数实汇锐评】
RDA的核心,是用代码强制执行商业信任,将物理世界的运营摩擦转化为数字世界的金融流动性。它不是技术的堆砌,而是重塑产融关系的底层逻辑。