【市场观察】RWA创新与女性金融参与:小微企业和女性创富资产代币化案例
【摘要】探讨真实世界资产(RWA)代币化的技术实现与架构,分析其在赋能女性与小微企业融资、盘活非标资产及构建普惠金融新范式中的具体应用、挑战与落地路径。
%20拷贝.jpg)
引言
真实世界资产(Real World Asset, RWA)代币化,并非一个新造的金融词汇,而是将区块链技术栈应用于实体经济的一次工程实践。其核心是将链下资产的权利束(所有权、收益权、使用权等)通过法律结构与技术手段映射为链上可编程的数字代币。这一过程打通了传统金融(TradFi)与去中心化金融(DeFi)之间的壁垒,为数万亿美元的非流动性资产注入了前所未有的流动性。
长期以来,小微企业及女性创业者群体在全球金融体系中面临着结构性的融资困境。她们持有的资产往往具有**“小额、分散、非标、弱抵押”**的特点,难以被传统信贷评估体系有效识别和定价。RWA的出现,为解决这一难题提供了新的技术解法。它不依赖于中心化机构的信用背书,而是通过技术构建信任,将资产的内在价值直接呈现给全球资本市场。本文将从技术架构、应用场景、实施路径等维度,系统拆解RWA如何为女性金融参与开辟新航道。
❖ 一、RWA技术架构与核心机制解析
%20拷贝-lwdc.jpg)
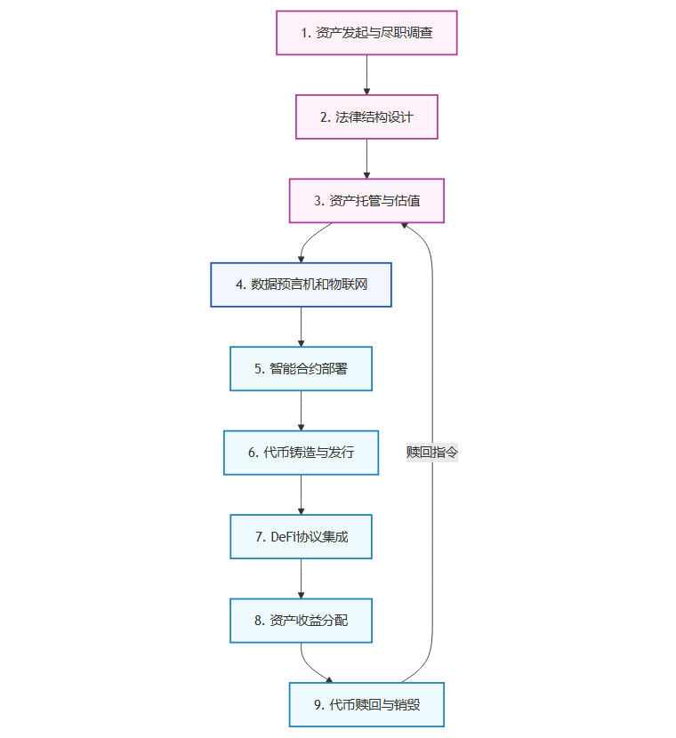
RWA的本质是一个复杂的跨域工程,涉及法律、金融与技术的深度耦合。一个完整的RWA生命周期,可以解构为**“链下资产确权-法律结构封装-链上代币铸造-DeFi协议集成-资产清算赎回”**五个核心阶段。
1.1 RWA全生命周期技术流程
整个流程旨在确保链上代币与链下资产价值的强绑定,并维持整个系统在法律和技术层面的稳健运行。

1.1.1 资产发起与尽职调查 (Origination & Due Diligence)
这是所有工作的起点。资产发起方(可能是小微企业主、女性合作社等)提出资产代币化需求。平台方或第三方机构需要对资产进行严格的尽职调查,核实资产的真实性、所有权归属、法律状态以及预期现金流。对于女性手工艺品这类非标资产,还需引入行业专家进行真伪鉴定和品质评估。1.1.2 法律结构设计 (Legal Structuring)
技术无法脱离法律框架独立运行。为了实现“破产隔离”并确保代币持有人的合法权益,链下资产通常会被置入一个**特殊目的载体(Special Purpose Vehicle, SPV)或信托(Trust)**中。SPV作为独立的法人实体,合法持有实体资产,其股权或债权则成为链上代币的直接映射标的。这一步是整个RWA合规性的基石。1.1.3 资产托管与估值 (Custody & Valuation)
实体资产需要由具备资质的第三方机构进行托管,确保其物理安全和状态稳定。同时,需要建立一个持续、公允的估值机制。对于房地产、债券等标准化资产,估值相对容易。但对于社区设备、未来收益权等,则需要引入动态估值模型或专业的第三方评估机构,并通过预言机将估值数据上链。1.1.4 数据预言机与物联网 (Oracles & IoT)
这是连接链下与链上的技术桥梁。预言机(如Chainlink)负责将链下世界的关键数据(如资产估值、收益支付信息、运营数据)安全、可靠地喂送给链上智能合约。在某些场景下,物联网(IoT)设备扮演着“物理世界预言机”的角色。例如,为社区共享充电桩安装传感器,实时采集其使用率和电费收入数据,自动上链作为收益分配的依据,确保数据的客观与不可篡改。1.1.5 智能合约部署与代币铸造 (Smart Contract & Token Minting)
资产的权利和治理规则被编码进智能合约中。合约定义了代币的总量、分配规则、收益分配逻辑、赎回机制等。根据资产属性和合规要求,可以选择不同的代币标准。ERC-20:适用于可分割、同质化的资产,如债券收益权。
ERC-721:适用于不可分割、独一无二的资产,如一件艺术品或一处房产的完整所有权。
ERC-1155:混合标准,可同时管理同质化与非同质化代币。
ERC-3643:专为需进行KYC/AML的证券型代币设计,内置身份验证和转账限制功能,是合规RWA项目的首选。
1.1.6 DeFi协议集成与二级市场 (DeFi Integration & Secondary Market)
铸造完成的RWA代币可以无缝接入各类DeFi协议,如借贷平台(Aave, Compound)、去中心化交易所(Uniswap, Curve)和资产管理协议(Yearn Finance)。这为RWA代币提供了二级市场流动性,投资者可以随时交易、抵押或进行收益耕作,这是RWA区别于传统资产证券化(ABS)的核心优势。
1.2 传统融资与RWA融资模式对比
为了更直观地理解RWA带来的变革,下表对比了小微企业在两种模式下的融资体验。
❖ 二、RWA赋能路径:破解女性与小微企业融资困局
基于上述技术架构,RWA为女性和小微企业主提供了三条核心赋能路径,分别对应**“信用数字化”、“资产流动化”和“收益前置化”**。
2.1 路径一:信用数字化——从“无形”到“有价”
传统金融体系无法为大量女性经营的“夫妻店”、手工作坊提供信贷,根本原因在于其经营数据难以被标准化地采集和验证,无法形成有效的信用画像。
2.1.1 构建可验证的经营数据账本
女性创业者可以将店铺的进销存数据、订单合同、水电费缴纳记录等通过API或手动录入的方式,经由预言机锚定在区块链上。这些数据一经上链,便具备了时间戳和防篡改特性。随着时间的推移,这些碎片化的数据点会汇聚成一个动态、可信的经营历史账本。2.1.2 数据资产化与去中心化信用评分
这个链上账本本身就是一种宝贵的数据资产。DeFi协议或数据分析平台可以基于这些数据,利用算法模型(甚至AI)生成一个去中心化的信用评分。这个评分不依赖于央行征信,而是直接反映了小微主体的真实履约能力和经营状况。持有高分评级的地址可以在借贷协议中获得更优的利率或更高的抵押率,实现了信用的自我证明。
2.2 路径二:资产流动化——从“沉睡”到“活用”
女性主导的经济活动中,存在大量传统金融体系无法识别的“沉睡资产”。RWA的核心价值之一就是唤醒它们。
2.2.1 非标实物资产的代币化
这类资产范围极广,包括:生产工具:如女性纺织合作社拥有的几台高端织布机。
文化产品:如某位女性非遗传承人创作的一批手工艺品。
社区共管资产:如村庄女性集体经营的一片经济林、一个社区共享厨房。
通过前述的SPV+IoT+NFT/FT模式,可以将这些资产的所有权或使用权进行代币化。例如,一台价值10万元的织布机可以发行10万个FT代币,每个代币代表其万分之一的所有权。投资者可以小额购买,共同成为织布机的“股东”,并按比例分享其产生的租赁或生产收益。
2.2.2 案例模拟:社区共享充电桩RWA项目
假设一个由社区女性委员会管理的充电桩项目。资产确权:委员会成立一个小型合作社(作为SPV),合法拥有充电桩资产。
技术部署:为充电桩安装IoT电表,实时采集充电数据和电费收入,通过预言机上传至Polygon链。
代币发行:在链上发行总量100,000枚的
CS-TOKEN(Charging Station Token),代表充电桩未来5年的收益权。融资与分红:社区成员和外部投资者购买
CS-TOKEN,募集资金用于设备维护和扩建。智能合约每周自动将IoT采集到的收入,按持币比例分配到每个持有者地址。治理:
CS-TOKEN持有者还可对充电桩的收费标准、运营时间等进行投票,实现社区共治。
这个案例展示了RWA如何将一个小型的、社区级的、由女性主导的基础设施项目,转化为一个透明、高效、可投资的金融产品。
2.3 路径三:收益前置化——从“未来”到“现在”
对于许多小微企业,尤其是订单驱动型的手工作坊,最大的痛点是资金周转。她们拥有未来的订单,却缺少当下的生产资金。
2.3.1 应收账款与未来收益权的代币化
RWA可以将已确认但未支付的应收账款或长期服务合同的未来现金流进行代币化。场景:一位女性设计师接到一个价值5万元的服装设计订单,交付周期3个月,但她需要预先投入1万元购买布料。
RWA解决方案:她可以将这份经过客户确认的、价值5万元的订单合同在平台上进行展示和验证,并据此发行代表该笔应收账款的代币(Invoice NFT或Invoice FT)。投资者可以以折扣价(如4.8万元)购买这些代币,提前为设计师提供1万元的生产资金和3.8万元的利润。3个月后,客户支付5万元,资金进入智能合约,代币持有者凭币兑付,完成闭环。
2.3.2 技术实现的关键点
此模式成功的关键在于应收账款的真实性验证和支付流程的强制履约。真实性验证:需要引入数字签名、企业ERP系统对接等方式,确保订单合同的法律效力和真实性。
强制履约:最优方案是将支付方也纳入链上体系,通过智能合约锁定其支付资金。在无法实现的情况下,则需要依赖SPV的法律追索权作为保障。
❖ 三、创新金融产品:为女性经济定制的RWA乐高
%20拷贝-smzt.jpg)
RWA不仅是融资工具,更是构建新型金融产品的底层资产。基于RWA,可以设计出更具包容性和社会影响力的金融工具。
3.1 女性专属数字债券与影响力基金
3.1.1 结构化设计
可以设立一个**“女性创业RWA资产池”**,其中包含来自数十个女性小微企业的、经过代币化的各类RWA(如设备租赁收益权、订单应收账款等)。基于这个多元化的资产池,可以发行结构化的数字债券。优先级(Senior Tranche):由资产池产生的现金流优先偿付,风险低、收益稳健,面向机构投资者或风险厌恶型个人。
劣后级(Junior Tranche):承担主要风险,但享有剩余的更高收益,可由影响力投资基金、政府扶持基金或高风险偏好投资者认购。
3.1.2 智能合约的透明执行
整个债券的生命周期,从发行、付息到兑付,全部由智能合约自动执行。资金用途被严格限定,只能流向资产池中预设的女性创业者地址。每一笔资金的流向都清晰可查,极大地提升了影响力投资的透明度和公信力。
3.2 社区经济指数基金
3.2.1 概念与构建
将特定地理区域内(如一个村庄、一个街道)所有参与RWA计划的女性主导项目(如前述的充电桩、手工作坊、社区农场等)的代币,按照一定权重组合,打包成一个链上指数基金。例如:发行“凤凰村女性经济指数代币(
PHX-INDEX)”,其价值由30%的充电桩代币、50%的手工艺品合作社收益代币和20%的社区农场代币的价值加权决定。
3.2.2 投资价值与社会意义
投资者购买PHX-INDEX,相当于一键投资了整个凤凰村的女性经济生态。这不仅分散了投资风险,也让外部资本能够便捷地支持一个区域的整体发展。指数的涨跌,直观地反映了该社区经济的活力,成为衡量基层经济发展和社会治理成效的一个可量化的KPI。
❖ 四、现实挑战与量化成效:从理想走向现实
RWA并非解决普惠金融所有问题的“银弹”。在技术理想与商业现实之间,横亘着多重挑战。一个成熟的RWA项目,必须正视这些挑战,并建立可量化的评估体系来衡量其真实成效。
4.1 成效趋势与数据指标
全球RWA市场正处于爆发前夜,链上美国国债等标准化资产的成功,验证了技术路径的可行性。国内如长沙数据资产化、社区充电设施RWA等试点项目,也初步展示了其在盘活存量资产、连接社会资本方面的潜力。但对于女性与小微企业这一特定领域,成效的衡量不能仅看市场规模,更应关注其社会与经济价值。
一个有效的RWA项目,其成效可以通过以下三类KPI进行量化评估:
4.2 核心挑战:四大技术与合规瓶颈
“万物皆可RWA”是一个美好的愿景,但实践中,每一步都可能遇到障碍。
4.2.1 资产确权的“最后一公里”
区块链的信任根基是“代码即法律”,但它无法解决链下世界的法律模糊地带。Garbage in, garbage out。如果上链的资产本身权属不清,那么链上的代币不过是“空中楼阁”。对于女性持有的许多资产,这个问题尤为突出。非正式所有权:农村地区的宅基地、社区的共管林地,其所有权往往基于村规民约,缺少标准化的法律文件。
无形资产确权难:一件手工艺品的设计版权、一个家庭作坊的商誉,如何进行法律上的清晰界定和价值评估,是巨大的难题。
法律流程成本:即便可以确权,聘请律师、公证、注册SPV等一系列流程,对于单个小微主体而言,成本可能高得无法承受。
4.2.2 合规迷雾与监管的“移动靶”
RWA代币的法律定性是全球监管机构面临的核心难题。一个代币究竟是商品、实用型通证还是证券,决定了它需要遵循截然不同的监管框架。证券属性判定:在美国,SEC通常使用Howey测试来判定一个投资工具是否为证券。如果RWA代币代表了对一个共同事业的投资,且利润预期主要来自他人的努力,那么它极有可能被认定为证券,必须遵守复杂的证券法规定。
KYC/AML要求:金融合规要求对投资者进行“了解你的客户”(KYC)和“反洗钱”(AML)审查。这与区块链的匿名性存在天然冲突。如何为链上地址与链下真实身份建立合规的关联,同时保护用户隐私,是一个技术和政策上的双重挑战。
跨司法管辖区难题:一个RWA项目,其资产可能在一个国家,SPV注册在另一个国家,而投资者遍布全球。这使得法律适用和争端解决变得异常复杂。
4.2.3 流动性悖论与估值黑盒
RWA的核心卖点是提供流动性,但现实中存在一个**“流动性悖论”**。一个新兴的、小众的RWA代币,由于缺乏知名度和交易深度,很难在初期吸引到足够的做市商和交易者,从而导致流动性不足。这反过来又会阻碍新投资者的进入。
同时,非标资产的持续公允估值是一个“黑盒”。一处房产的价值可以通过市场比较法轻松评估,但一个女性设计师未来一年的订单收益权该如何定价?估值模型的建立、数据源的选择、更新的频率,都缺乏统一标准,这直接影响了代币的公信力和二级市场定价。4.2.4 技术栈的复杂性与数字鸿沟
RWA的实施需要一个复杂的技术栈,包括区块链底层、智能合约、预言机、物联网、前端钱包应用等。这对项目发起方的技术能力提出了很高要求。
更重要的是数字鸿沟问题。RWA的目标用户——基层女性创业者,可能恰恰是数字技术最薄弱的群体。她们可能缺乏使用智能手机、管理私钥、理解Gas费等基本技能。如果产品的设计不能做到极度的用户友好和低门槛,那么技术本身就会成为新的壁垒,而非赋能的工具。
❖ 五、落地实施路径:构建稳健的女性RWA项目
%20拷贝-zztn.jpg)
面对挑战,一个务实的RWA项目不应追求一步到位,而应采用分阶段、模块化的方式,构建一个可验证、可复制的实施路径。
5.1 阶段一:合规先行与结构设计
这是项目的地基,必须在启动前完成。
5.1.1 法律实体选择
根据项目所在地的法律环境,选择最合适的法律载体。通常是设立一个独立的SPV或信托,将实体资产的所有权从原始持有人处转移至该实体,实现风险隔离。5.1.2 司法辖区选择
选择对数字资产和RWA监管政策相对清晰和友好的国家或地区进行注册,如瑞士、新加坡、阿联酋(部分自贸区)等。这能为项目提供一个相对稳定的法律预期。5.1.3 法律文本完备
聘请专业律师,起草完备的法律文件,清晰定义:代币持有人的权利(是债权、股权还是收益权)。
资产处置和清算的流程。
发生违约时的追索机制。
治理规则和投票权。
5.2 阶段二:资产筛选与标准化
并非所有资产都适合立即进行RWA。初期应选择**“低垂的果实”**,即那些最容易标准化和验证的资产。
女性友好型RWA资产筛选标准:
5.3 阶段三:技术选型与风险控制
在合规和资产基础之上,进行审慎的技术栈选择。
5.3.1 区块链底层
对于小额、高频的普惠金融场景,交易成本(Gas Fee)和确认速度是首要考量。因此,**以太坊的Layer2解决方案(如Arbitrum, Optimism, Polygon)或其他高性能公链(如Solana, Avalanche)**通常比以太坊主网更合适。5.3.2 预言机与数据源
绝不信任单一数据源。应设计一个去中心化的预言机网络(DON),从多个独立、可信的节点获取数据,并在链上进行聚合,剔除异常值。对于关键数据,可引入第三方审计机构进行定期核验。5.3.3 智能合约安全
安全是底线。智能合约在部署前,必须经过至少两家独立的、声誉良好的安全公司进行审计。对于管理资产的合约,应设置多重签名钱包(Multi-sig Wallet)作为管理员权限,防止单点故障或作恶。同时,可以考虑为项目购买智能合约漏洞保险。
5.4 阶段四:试点方案与模式迭代
理论探讨最终要落实到具体的、可执行的试点项目中。以下是几个可供参考的可复制模式。
5.4.1 蓝图一:“订单即资产”——手工艺合作社融资
核心资产:经过验证的、来自可靠采购商的批量手工艺品订单(应收账款)。
实施流程:合作社将订单合同上链,发行代表该笔应收账款的代币。投资者购买代币,为合作社提供预付生产资金。订单完成后,采购商付款至智能合约,投资者兑付本息。
关键点:建立采购商信用评级体系,引入供应链核心企业的确权。
5.4.2 蓝图二:“设备即收益”——社区共享经济
核心资产:社区共享洗衣机、共享农机、共享厨房设备等的使用权和未来收益。
实施流程:为设备安装IoT模块,实时记录使用时长和收入。发行代表设备收益权的代币,社区成员和外部投资者均可持有,按期获得分红。
关键点:确保IoT设备的数据安全和防篡改,建立清晰的设备维护和折旧机制。
5.4.3 蓝图三:“社区即基金”——区域经济打包
核心资产:将上述多个试点项目(订单、设备等)的RWA代币打包成一个资产池。
实施流程:发行代表该资产池整体表现的指数基金代币。投资者购买该指数代币,实现对整个社区经济的多元化投资。
关键点:设计科学的资产入池标准和权重分配算法,确保指数的代表性和抗风险能力。
结论
RWA代币化为女性金融参与和小微企业发展打开了一扇新的大门。它通过技术手段,有望解决传统金融体系中根深蒂固的信息不对称、信用不平等和资产不流动问题。从技术架构上看,RWA是一个融合了法律、金融和多种IT技术的复杂系统工程,其核心在于确保链上价值与链下权利的强绑定。
然而,从理想走向现实的道路充满挑战。法律确权的复杂性、监管政策的不确定性、市场流动性的初期瓶颈以及潜在的数字鸿沟,都是从业者必须正视并着力解决的问题。未来的突破将依赖于合规科技(RegTech)的进步、更友好的用户交互设计、以及更多可复制的试点项目的成功实践。RWA赋能女性金融,最终的衡量标准,不在于技术有多炫酷,而在于它是否真正为一位普通的女性创业者,带来了一笔更快捷、更便宜、更有尊严的融资。
📢💻 【数实汇锐评】
RWA为女性金融破局,技术是引擎,但法律确权与数字普惠是必须铺设的轨道。代码的确定性,无法替代解决现实世界模糊性的最后一公里。