【市场观察】AI+算力租赁:RWA的下一个万亿级锚定资产
【摘要】AI算力资产RWA化正成为数字经济新基石。本文系统梳理AI算力租赁RWA的产业逻辑、技术创新、政策合规、典型案例与未来趋势,深度剖析其如何重塑资产证券化与普惠金融格局。
引言
在数字经济浪潮席卷全球的今天,AI大模型、深度学习等前沿技术的爆发式增长,正以前所未有的速度推动着社会生产力的跃迁。与此同时,区块链技术的成熟与现实世界资产(RWA, Real World Assets)代币化的兴起,为传统重资产行业带来了全新的金融创新路径。尤其是在AI算力租赁领域,GPU集群等高价值算力资产通过RWA模式实现代币化,不仅极大提升了资产的流动性和融资效率,更为全球投资者打开了参与AI基础设施建设的新通道。本文将以“AI+算力租赁:RWA的下一个万亿级锚定资产”为主题,系统梳理其产业逻辑、技术创新、政策合规、典型案例与未来趋势,深度剖析其如何重塑资产证券化与普惠金融格局。
一、🌐背景与产业逻辑

1.1 RWA代币化的本质与价值
RWA代币化,顾名思义,是指通过区块链技术将传统实体资产(如房地产、光伏电站、充电桩、算力资源等)转化为可分割、可交易的数字通证,实现资产收益权的碎片化流通与金融化操作。其核心价值体现在:
流动性提升:资产可在全球范围内高效流通,打破地域与资本壁垒。
透明度增强:区块链不可篡改的特性确保资产数据与收益分配的公开透明。
融资效率提升:资产碎片化降低投资门槛,吸引更多投资者参与,缓解运营商现金流压力。
普惠金融:普通投资者可小额参与高价值资产投资,推动金融民主化。
1.2 AI算力资产的产业地位
随着AI大模型、深度学习等技术的广泛应用,全球对高性能算力(尤其是GPU集群)的需求呈指数级增长。算力资产作为AI产业的基础设施,具备高投入、重资产、收益可量化等特性,天然契合RWA的“真实资产”要求。高盛等权威机构预测,未来五年全球RWA市场规模将达16万亿美元,新能源与算力资产将占据核心份额。民生证券进一步指出,AI算力租赁具备“朝阳产业属性、稳定收益预期及多参与方市场”三大RWA核心特质。
1.3 产业逻辑的演进
AI算力资产RWA化的产业逻辑,主要体现在以下几个方面:
实体锚定与收益可量化:算力资产由物理GPU服务器、数据中心等硬件组成,成本与产出(如AI训练、推理、渲染等)明确,租赁费用按算力单位(如TFLOPS/小时)计价,现金流稳定且可预测,便于链上收益分配和投资者回报管理。
数据透明与可信:区块链+物联网(IoT)技术可实时采集算力使用量、能耗、租赁状态等数据,上链形成不可篡改的收益凭证,极大增强资产的可信度和透明度。
融资与流动性优势:RWA模式可将高门槛的算力资产碎片化,吸引全球投资者参与,缓解运营商现金流压力,降低中小企业和个人投资门槛。
二、🚀AI算力资产RWA化的核心逻辑
2.1 资产属性与RWA的高度契合
2.1.1 实体锚定与收益可量化
算力资产的本质是由物理GPU服务器、数据中心等硬件组成,其成本结构和产出模式高度透明。以GPU集群为例,其主要成本包括硬件采购、数据中心建设、运维、电力消耗等,而产出则体现在AI训练、推理、渲染等服务的算力输出。租赁费用通常按算力单位(如TFLOPS/小时)计价,现金流稳定且可预测。这种明确的成本与收益结构,为RWA的链上收益分配和投资者回报管理提供了坚实基础。
2.1.2 数据透明与可信
通过区块链与物联网(IoT)技术的结合,算力资产的使用量、能耗、租赁状态等关键数据可实时采集并上链,形成不可篡改的收益凭证。这不仅极大增强了资产的可信度和透明度,也为投资者提供了实时、可验证的资产运营数据,降低了信息不对称和信任成本。
2.1.3 融资与流动性优势
传统算力资产投资门槛高、融资周期长,限制了中小企业和个人投资者的参与。RWA模式通过资产碎片化和通证化,将高门槛的算力资产拆分为可自由流通的小额份额,吸引全球投资者参与,极大缓解了运营商的现金流压力。同时,资产的高流动性也为投资者带来了更灵活的退出机制和更高的资金利用效率。
2.2 技术创新:AI驱动的动态定价与链上管理
2.2.1 AI动态定价模型
AI技术在算力租赁RWA中的应用,最具代表性的就是动态定价模型。通过机器学习算法,AI可根据市场需求、GPU利用率、电力成本等多维数据,实时调整算力租赁价格,实现收益最大化和风险动态管理。例如,当市场需求激增时,AI可自动上调租赁价格,提升资源利用效率和运营收益;而在需求低谷时,则可适当下调价格,提升算力利用率和用户体验。
2.2.2 链上智能合约分润
智能合约在RWA模式中扮演着核心角色。通过链上智能合约,算力资产的实际使用和收益数据可自动结算,按持有比例将稳定币收益实时分配给RWA通证持有者。这不仅消除了传统结算中的延迟和高额手续费,也极大提升了收益分配的透明度和自动化水平。
2.2.3 DeFi与预言机结合
算力代币作为RWA通证的一种新形态,可作为抵押品参与DeFi借贷,进一步提升资产的流动性和金融属性。AI驱动的动态预言机则可融合链下资产数据与链上通证价格,提升资产锚定的精度,支持多链生态的互通与协作。
2.3 政策与合规创新
2.3.1 政策红利
中国“东数西算”工程、数据中心REITs试点、香港稳定币条例等政策的出台,为算力资产的证券化和RWA合规化提供了坚实的政策基础。香港“Ensemble沙盒”为RWA项目提供了合规测试环境,支持稳定币、wCBDC等创新结算方式,推动跨境资产的高效流通。
2.3.2 数据跨境与隐私保护
在全球化背景下,算力资产的数据跨境流通与隐私保护成为重要议题。通过加密通道、定制API和预言机脚本,可实现资产数据的合规跨境上链,智能合约自动同步权益分配,确保数据安全与合规。
2.3.3 KYC/AML智能化
AI技术在KYC(了解你的客户)和AML(反洗钱)领域的应用,极大提升了合规效率和安全性。通过自动化身份认证、风险分级和反洗钱监控,RWA项目可有效防范金融风险,保障投资者权益。
三、🔍典型案例与产业实践

3.1 协鑫能科&蚂蚁数科:从光伏到算力的RWA闭环
3.1.1 光伏RWA的先行实践
2024年,协鑫能科与蚂蚁数科合作,完成国内首单光伏电站RWA项目,实现2亿元融资。通过区块链+IoT实时上链电站运营数据,融资效率提升30%。这一项目不仅为新能源资产的RWA化提供了范例,也为后续算力资产的RWA化奠定了技术和运营基础。
3.1.2 算力RWA的创新拓展
2025年,协鑫能科借助“Antchain Inside”方案,将物联网设备直连GPU集群,实时采集算力输出、能耗及租赁状态数据,上链形成收益凭证,推动算力资产RWA化。蚂蚁稳定币嵌入智能合约,实现算力租赁收益的秒级分配,支持跨境结算和ESG资金对接。
3.1.3 项目流程图

3.2 朗新科技充电桩RWA:降本增效的新能源范例
3.2.1 项目亮点
2024年8月,朗新科技与蚂蚁数科合作,通过香港金管局“Ensemble沙盒”完成9000余个充电桩资产代币化融资,募资1亿元人民币。项目采用区块链+IoT+AI技术,实时采集充电桩运营数据,智能合约自动分润,提升资产流动性和融资效率,支持中小运营商扩张。
3.2.2 项目成果
回本周期缩短40%
资金到账时间从90天压缩至3天
融资利率由15%降至8%
3.2.3 项目流程表
3.3 国际案例
3.3.1 Fluence:去中心化算力RWA平台
Fluence通过RWA代币化,将全球数据中心的计算资源碎片化,用户持有FLT代币即可按需租用算力并获得收益,年化收入数百万美元。平台采用AI驱动的动态定价和链上收益分配机制,极大提升了算力资产的利用率和投资回报率。
3.3.2 新加坡BXPE:AI算力与光伏资产的RWA化
新加坡黑石基金BXPE项目将AI算力、光伏等实体资产代币化,采用AI驱动的动态资产管理和DAO治理,目标管理规模600亿美元。项目通过多链生态和稳定币结算,实现全球资产的高效流通与收益分配。
四、💡降本增效与市场前景
4.1 融资成本大幅下降
RWA+稳定币组合,使跨境融资成本下降90%,加速全球资金流向中国绿色与数字资产。以朗新科技充电桩RWA项目为例,资金到账时间从90天压缩至3天,融资利率由15%降至8%,极大提升了资金使用效率和企业竞争力。
4.2 资产流动性与普惠金融
RWA通证化降低了投资门槛,普通投资者可小额参与高端算力资产投资,推动金融民主化。资产的高流动性不仅为投资者带来了更灵活的退出机制,也为企业带来了更广泛的融资渠道和更高的资金利用效率。
4.3 AI驱动的产业升级
AI+RWA的深度融合,将推动算力、能源、数据等新型资产的数字化、证券化和全球化流通,重塑Web3时代的资产定价权和产业格局。AI技术在资产定价、风险管理、收益分配等环节的应用,将极大提升资产管理的智能化和自动化水平。
4.4 市场空间广阔
据权威机构预测,2030年AI算力需求年增率预计达60%,算力租赁RWA化有望成为万亿级市场。随着政策红利的释放和技术创新的加速,AI算力资产RWA化将成为数字经济时代资产证券化和普惠金融的核心引擎。
4.5 典型收益与成本结构分析
在AI算力RWA项目中,资产的收益与成本结构高度透明,便于投资者和运营方进行科学决策。以下以GPU集群为例,展示其典型的收益与成本结构:
通过RWA通证化,投资者可按比例分享租赁收益,平台则通过AI动态调价和智能合约分润,确保收益分配的公平与高效。
五、🛡️挑战与未来展望

5.1 主要挑战
5.1.1 政策与监管不确定性
RWA项目涉及跨境金融与数据合规,需严格区分“算力代币化”与“加密货币”,以规避政策风险。各国监管环境差异较大,部分国家对数字资产监管趋严,可能延缓项目落地。项目方需密切关注政策动态,积极参与合规沙盒测试,确保项目合法合规。
5.1.2 技术迭代风险
AI算力RWA项目高度依赖现有GPU算力体系和区块链加密架构。随着量子计算等新兴技术的快速发展,现有技术体系可能面临颠覆性变革。项目方需持续投入研发,升级安全方案,确保资产安全与系统稳定。
5.1.3 市场竞争加剧
随着阿里云、华为云等巨头入场,AI算力租赁市场竞争日益激烈。中小厂商需构建技术壁垒、提升客户粘性,避免被市场边缘化。同时,需积极拓展多元化应用场景,提升平台综合竞争力。
5.2 未来趋势
5.2.1 技术融合深化
AI与区块链技术的深度结合,将推动资产定价与收益分配的智能化,实现资产全生命周期管理和数字孪生体构建。未来,AI可自动监控资产状态、预测市场需求、动态调整定价,区块链则确保数据的不可篡改和收益分配的自动化。
5.2.2 政策红利释放
香港、新加坡等地的政策创新与内地“东数西算”工程协同,将加速算力资产证券化进程。随着稳定币、wCBDC等创新结算方式的普及,跨境资产流通将更加高效便捷,全球资金将加速流向中国绿色与数字资产。
5.2.3 生态协同构建
稳定币与RWA形成“场景-工具”闭环,算力租赁RWA可扩展至AI模型训练付费、数据标注、AI服务众包等多元场景,进一步激活市场活力。平台方可通过DAO治理,吸引全球开发者和投资者共建生态,提升平台的开放性与创新力。
5.2.4 DeFi与RWA的深度融合
算力代币作为DeFi抵押品的应用前景广阔。未来,投资者可将算力RWA通证质押于DeFi平台,获得流动性支持或参与借贷、保险等金融服务,进一步提升资产的金融属性和市场活力。
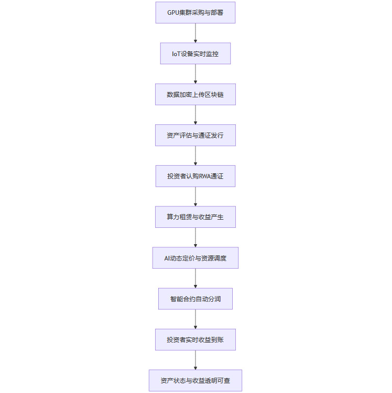
六、🌱技术实现与流程详解
6.1 RWA算力资产上链全流程
以下以GPU集群RWA化为例,梳理其完整的技术与业务流程:

6.2 智能合约收益分配机制
智能合约根据算力实际使用和收益数据,自动将稳定币收益按持有比例分配给RWA通证持有者。以下为典型分润机制示意:
智能合约自动结算,收益实时到账,极大提升了分润效率和投资体验。
6.3 AI动态定价模型原理
AI动态定价模型通过机器学习算法,综合市场需求、GPU利用率、电力成本等多维数据,实时调整算力租赁价格。其核心流程如下:
数据采集:实时收集GPU利用率、市场需求、电力价格等数据。
特征提取:分析历史数据,提取影响定价的关键特征。
模型训练:采用回归、聚类等算法,训练定价预测模型。
实时调价:根据模型输出,动态调整算力租赁价格。
效果反馈:监控市场反馈,持续优化模型参数。
该模型可显著提升资源利用效率和收益水平,降低运营风险。
七、🌍市场空间与产业格局重塑
7.1 市场空间测算
据高盛、民生证券等机构预测,未来五年全球RWA市场规模将达16万亿美元,新能源与算力资产将占据核心份额。以中国为例,2023年全国数据中心算力总规模已突破200EFLOPS,预计2030年AI算力需求年增率将达60%,算力租赁RWA化有望成为万亿级市场。
7.2 产业格局重塑
AI+RWA的深度融合,将推动算力、能源、数据等新型资产的数字化、证券化和全球化流通,重塑Web3时代的资产定价权和产业格局。未来,算力资产将成为数字经济时代的“新石油”,RWA通证则成为全球资本流动的重要载体。
7.3 生态协同与创新驱动
平台方可通过DAO治理,吸引全球开发者和投资者共建生态,提升平台的开放性与创新力。稳定币与RWA形成“场景-工具”闭环,算力租赁RWA可扩展至AI模型训练付费、数据标注、AI服务众包等多元场景,进一步激活市场活力。
结论
AI+算力租赁RWA正以燎原之势,成为现实世界资产数字化的下一个万亿级锚定资产。通过区块链、AI、IoT等前沿技术的深度融合,算力资产的融资、管理和收益分配模式正被彻底重塑。协鑫能科、朗新科技等企业的实践表明,RWA不仅能为重资产行业带来降本增效,更为全球投资者打开了参与AI基础设施建设的新通道。未来,随着监管政策的完善和技术的持续创新,AI+RWA有望成为数字经济时代资产证券化和普惠金融的核心引擎,推动全球资产定价权的重构与产业格局的升级。
📢💻 【数实汇锐评】
“算力RWA,数字经济新基石,谁先落地,谁就掌握未来算力资产定价权。”