【市场观察】可信数据空间2.0:AI赋能的跨境数据“合规走廊”
【摘要】本文系统梳理了福建“海丝可信数据空间”2.0的战略布局、技术创新、合规机制与东盟跨境数据流动实践,深度剖析AI与智能合约在数据合规走廊中的赋能作用,展望可信数据空间的未来发展与全球影响。
引言
在数字经济浪潮席卷全球的今天,数据已然成为推动社会进步和产业升级的“新石油”。尤其是在“一带一路”倡议和数字中国战略的双重驱动下,跨境数据流动正成为中国与东盟等区域合作的新引擎。福建,作为“21世纪海上丝绸之路”的核心区,正以其独特的区位和政策优势,积极探索可信数据空间2.0的建设路径。本文将以福建“海丝可信数据空间”为切入点,系统梳理其在跨境数据互认、AI与智能合约合规、产业生态协同等方面的创新实践,结合东盟贸易数据流动的典型案例,深度剖析可信数据空间2.0的技术底座、制度创新与未来趋势。让我们一起走进这条由AI赋能、合规护航的跨境数据“高速公路”,感受数字时代的澎湃脉动。
一、战略背景与区域特色

1.1 全球数字经济浪潮下的数据新格局
1.1.1 数据成为新质生产力的核心
数字经济的高速发展,使得数据成为驱动创新、提升效率、优化资源配置的关键要素。无论是智能制造、数字贸易,还是金融科技、智慧医疗,数据的流动性和可用性都直接决定着产业的竞争力。根据中国信息通信研究院发布的《全球数据流动发展报告(2023)》,2022年全球跨境数据流动总量同比增长近30%,中国与东盟的数据流动增速位居全球前列。
1.1.2 跨境数据流动的战略意义
数据跨境流动不仅是数字经济高质量发展的基础,更是“一带一路”沿线国家深化合作、共建数字丝绸之路的关键支撑。它打破了信息孤岛,促进了贸易便利化、产业协同和创新生态的形成。福建作为“21世纪海上丝绸之路”核心区,承担着连接中国与东盟、推动区域数字经济一体化的重要使命。
1.2 福建的区位与政策优势
1.2.1 “海丝牵引、闽台融合、山海联动”的独特格局
福建地处东南沿海,毗邻台湾,面向东盟,拥有得天独厚的区位优势。近年来,福建积极推进“海丝”建设,深化与东盟国家的经贸合作,形成了“海丝牵引、闽台融合、山海联动”的区域发展新格局。福州、厦门、泉州等地成为数字经济和跨境数据流动的前沿阵地。
1.2.2 政策创新与先行先试
福建在数字中国建设中率先布局,出台了《福建省大数据发展条例》《福建省数字经济发展专项规划》等政策文件,设立了福建大数据交易所、海丝征信链等创新平台,为可信数据空间的建设提供了坚实的政策和制度保障。
1.3 可信数据空间2.0的战略定位
福建“海丝可信数据空间”以打造国际一流的跨境数据流通枢纽和合规走廊为目标,聚焦数据互认、合规流通、产业协同和生态共建,力图在全球数据治理体系中占据重要一席。
二、技术创新与合规机制
2.1 跨境数据互认与智能合约双合规
2.1.1 跨境数据互认机制的创新实践
福建通过建立跨境数据互信平台,利用区块链技术实现数据流动全程可追溯,解决了数据互信互认的难题。与新加坡、马来西亚等东盟国家建立双边合作机制,制定数据流通互认标准,并推动厦门“跨境一锁”通关数据模型转化为ISO国际标准。平潭等地还试点两岸数据流通争议解决机制,强化“闽台融合”,为区域数据流动提供了制度保障。
2.1.2 智能合约自动执行GDPR/中国数据安全法双标准
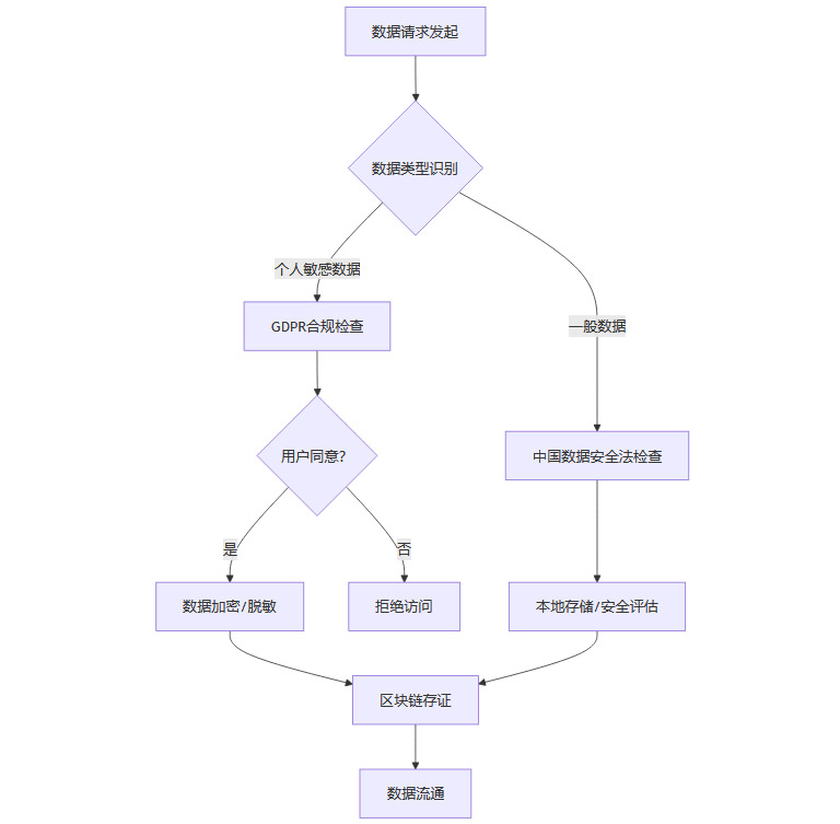
融合隐私计算、区块链与智能合约,福建实现了GDPR(欧盟通用数据保护条例)与中国《数据安全法》双合规的自动执行。智能合约可根据数据类型、流向和用户身份,自动匹配不同法律要求(如GDPR的用户明示同意、数据泄露72小时通知机制,中国的本地存储和安全评估),并自动触发加密、脱敏、审计等操作,极大降低了人工干预风险,提升了合规效率和透明度。
智能合约合规执行流程示意

2.2 AI驱动的数据治理与安全架构
2.2.1 数据分类与隐私保护
AI技术(如自然语言处理、机器学习、联邦学习)可自动识别敏感信息,实现数据分级分类和本地处理,既满足GDPR对数据本地化和最小化原则,也符合中国数据安全法的出境评估和本地存储要求。AI驱动的数据治理体系,有效提升了数据安全性和合规性。
2.2.2 动态风险控制与合规审计
AI审单引擎和区块链存证工具可实时监测数据异常、自动生成合规报告,提升跨境数据流动的透明度和可追溯性。例如,广州“关速通”平台通过AI提升申报准确率30%,降低贸易风险25%。福建也在政务、金融等领域推广AI合规审计,强化数据流动的风险防控。
2.2.3 数据价值评估与收益分配
AI可构建动态数据价值评估模型,优化数据资产收益分配机制,激励企业参与数据共享。通过智能合约自动分配数据收益,保障各方权益,推动数据要素市场化配置。
2.3 制度创新与生态协同
2.3.1 多方共权与授权机制
福建完善数据确权授权机制,探索“多方共权”模式,借鉴欧盟《数据治理法案》(DGA)理念,推动数据共享规则体系建设。通过多方参与的数据治理,提升了数据流通的合规性和透明度。
2.3.2 负面清单与白名单管理
福建试点数据出境“负面清单”管理,豁免低敏数据(如物流信息)出境限制,同时探索“白名单”机制,在智慧城市、金融服务等场景构建中国—东盟数据通道。负面清单与白名单的灵活管理,有效平衡了数据安全与流通效率。
2.3.3 政企研共建与联盟机制
通过“政企研”协作,福建成立可信数据空间发展联盟,推动龙头企业与上下游企业开展数据共享试点,丰富数据交易品类与场景,开发防伪溯源、供应链协同等特色服务,形成了多元化、协同化的数据生态。
三、典型案例与实践成效

3.1 中国—东盟“贸金通”平台
依托中国国际贸易“单一窗口”和广西数字政务平台,整合政务、外贸、金融三方数据,实现全链条数据安全高效流通。平台采用区块链存证和智能合约,确保交易数据实时验证、不可篡改,提升透明度和合规性。2023年,平台已服务超万家企业,跨境贸易融资效率提升40%。
3.2 福建—东盟贸易数据试点
在泉州、厦门等地推动茶叶、水产品等特色产业数据互通。漳州智慧渔业中心通过数据沙箱和数字孪生技术,实现大黄鱼全周期数字化管理,优化跨境贸易供应链。该模式已被东盟多国渔业监管部门采纳,成为区域数据协同的典范。
3.3 海南自贸港与东盟数据流动
海南自贸港试点数据跨境流动和国际算力枢纽建设,推动与新加坡、马来西亚等国的数据互认和标准对接,加快医疗、金融、物流等领域的数据跨境流动和合规创新。2023年,海南国际数据港已实现与东盟五国的数据互通,带动相关产业产值增长20%。
3.4 福建“海丝征信链”平台
福建“海丝征信链”平台利用区块链实现与香港、台湾、新加坡、印尼、马来西亚等地征信机构的数据互联互通,为企业“走出去”提供跨境信用查询和风险防控服务。平台上线一年,已为超5000家企业提供跨境信用服务,极大缓解了信息不对称难题。
四、挑战与未来发展方向

4.1 技术与制度协同的挑战
4.1.1 技术积累与创新能力
福建在隐私计算、联邦学习等核心技术领域尚缺乏“双一流”高校及国家级平台支撑,需加大研发投入和国际合作,提升自主创新能力。
4.1.2 法律协同与智能合约法律效力
GDPR强调“用户明示同意”,中国法规侧重“合法必要原则”,两者在数据处理逻辑上存在差异。智能合约的法律效力在不同司法管辖区尚未完全明确,跨境数据流动的合规性仍面临挑战。需要通过技术兼容性设计和国际规则对接,弥合法律差异,提升智能合约的法律适用性。
4.2 产业生态与国际话语权
4.2.1 生态建设与数据资产化
福建需进一步完善数据资产入表、标准化建设和数据收益分成机制,激发企业数据共享意愿,推动数据要素市场化配置。
4.2.2 国际标准制定与话语权提升
福建等地积极参与ISO等国际组织的数据标准制定,将本地跨境数据流动模式转化为国际标准,提升中国在全球数据治理中的话语权。
4.3 人才培养与合作深化
4.3.1 复合型人才短缺
跨境数据治理需要数据安全、合规、AI等领域的高端人才,福建、南沙等地通过校企联合、国际合作等方式加强人才培养,打造多元化人才生态。
4.3.2 深化“数字海丝”合作
推动人民币跨境支付系统(CIPS)与东盟国家支付网络对接,引入区块链构建智能结算体系,拓展数字经济合作深度,提升区域数字经济一体化水平。
五、未来展望
可信数据空间2.0以AI和智能合约为核心驱动力,正在重塑跨境数据流通的合规与创新格局。福建“海丝可信数据空间”及其东盟试点,为中国与国际数字经济合作提供了可复制、可推广的“合规走廊”范式。未来,随着技术、规则、生态的持续完善,可信数据空间将在全球数字贸易、产业协同和数据治理中发挥更大作用,助力中国数字经济高质量发展和国际竞争力提升。
📢💻 【数实汇锐评】
“福建的可信数据空间实践,正让跨境数据流动变得更安全、更高效、更有想象力。“