【市场观察】围栏内的数据革命:邬贺铨院士解码可信数据空间——机械制造与汽车行业将率先推开“数据沙箱”的大门
【摘要】本文深度解析中国工程院院士邬贺铨关于“可信数据空间”的权威解读,系统梳理其技术内涵、战略意义、应用场景与未来展望。文章结合国家政策、行业痛点与技术趋势,探讨可信数据空间如何成为推动数字中国建设、赋能企业数字化转型和数据要素流通的关键基础设施。通过丰富案例与多维视角,全面呈现可信数据空间的创新价值与落地路径。
引言
在数字经济浪潮席卷全球的当下,数据已然成为驱动社会进步与产业升级的核心要素。中国工程院院士邬贺铨在第八届数字中国建设峰会上提出“可信数据空间”这一概念,形象地将其比喻为“有围栏的数据沙箱”,强调“数据可用不可见”的技术路径。这一创新理念不仅回应了数据安全、隐私保护与数据流通的多重挑战,更为中国数字化转型和数据要素市场化配置提供了坚实的基础。本文将围绕可信数据空间的本质、功能、应用、挑战与前景,展开系统性梳理与深度剖析。
一、可信数据空间的本质与战略定位

1.1 可信数据空间的定义与核心特征
1.1.1 “有围栏的数据沙箱”:形象化理解
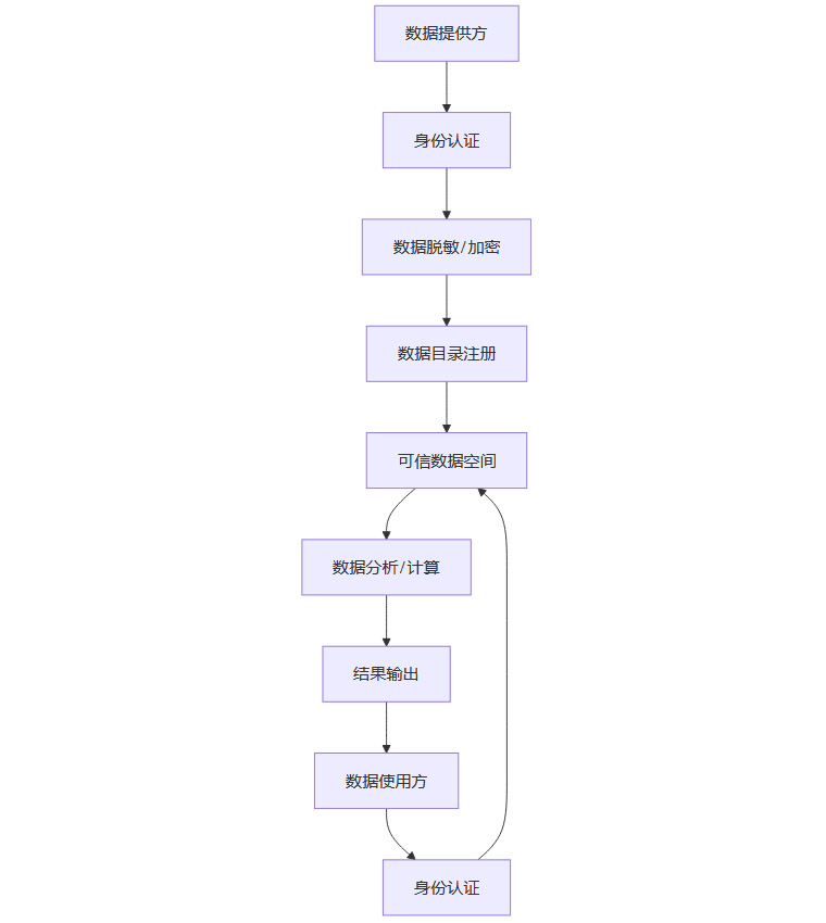
可信数据空间,顾名思义,是一个具备安全边界、规则明晰、可控可追溯的数据流通与计算环境。邬贺铨院士将其比作“有围栏的数据沙箱”,意在突出其安全隔离、受控开放的特性。数据在此空间内可被调用、分析、计算,但原始数据本身不外泄,确保“可用不可见”。
1.1.2 技术内核:数据可用不可见
“可用不可见”是可信数据空间的技术灵魂。通过加密计算、同态加密、数据脱敏、访问控制等手段,数据使用方可以在不直接接触原始数据的前提下,获得所需的分析结果。这一机制有效解决了数据流通与隐私保护的矛盾。
1.1.3 体系化能力建设
国家数据局发布的《可信数据空间发展行动计划(2024~2028年)》首次在国家层面系统布局可信数据空间,明确提出能力建设、培育推广等多项举措,标志着可信数据空间已上升为国家新型数据基础设施的重要组成部分。
1.2 可信数据空间的战略意义
1.2.1 数据要素市场化的基石
数据作为新型生产要素,其流通、共享与增值利用是数字经济高质量发展的关键。可信数据空间为数据要素的安全流通、合规交易和高效利用提供了制度与技术保障。
1.2.2 数字化转型的加速器
无论是大企业的数据开发,还是中小企业的数据赋能,可信数据空间都能有效降低数据使用门槛,激发数据潜能,助力企业数字化转型。
1.2.3 政府数据开放与社会治理创新
政府掌握着大量高质量数据。通过可信数据空间,政府数据可以在保护隐私的前提下更好地开放利用,提升公共服务与社会治理能力。
二、数据流通的痛点与可信数据空间的破局之道
2.1 当前数据流通的主要障碍
2.1.1 不敢用:数据安全与泄露风险
大企业拥有大量敏感数据,但因担心数据泄露、合规风险,往往不敢开放或共享数据,导致数据资源沉睡。
2.1.2 不会用:技术门槛与能力短板
中小企业虽有数据,但缺乏数据分析、挖掘能力,难以转化为生产力。即便政府开放数据,利用率依然偏低。
2.1.3 不愿用:数据垄断与利益固化
部分单位以安全为由,拒绝共享本可开放的数据,实则出于垄断和利益考量,阻碍了数据要素的流通。
2.1.4 没数据:数字化基础薄弱
许多企业数字化改造尚未完成,数据采集、存储、管理能力不足,导致“无米下锅”。
2.1.5 数据利用率低
据统计,中国每年产生的数据仅有不到3%被存储,被有效利用的比例更低,数据资源浪费严重。
2.2 可信数据空间的破局路径
2.2.1 安全合规的技术保障
通过加密计算、访问控制、身份认证等技术,可信数据空间为数据流通提供了坚实的安全屏障,消除数据泄露与合规风险。
2.2.2 降低数据使用门槛
内置数据开发工具、低代码平台、格式转换等功能,帮助中小企业和普通用户便捷利用数据,提升数据价值转化效率。
2.2.3 激活数据要素市场
通过有偿或互惠的数据流通机制,打破数据孤岛,促进数据资源在更大范围内流动与增值。
2.2.4 支持跨境数据合规流动
可信数据空间可实现数据出境后的“长臂管辖”,通过密钥管理、远程控制等手段,确保跨境数据流动的合规与安全。
三、可信数据空间的功能架构与技术实现

3.1 八大核心功能
3.2 技术实现路径
3.2.1 加密计算与同态加密
同态加密允许在加密数据上直接进行计算,计算结果解密后与对原始数据计算结果一致,实现数据“可用不可见”。
3.2.2 访问控制与身份认证
通过多级身份认证、权限分配,确保只有经过授权的主体才能访问、使用特定数据。
3.2.3 数据脱敏与隐私保护
对涉及个人隐私的数据进行脱敏处理,仅开放群体性、统计性数据,防止个人信息泄露。
3.2.4 数据目录与检索优化
建立完善的数据目录体系,提升数据检索、调用效率,降低数据使用门槛。
3.2.5 低代码与可视化开发工具
内置低代码、可视化分析工具,支持用户通过拖拽、配置等方式快速完成数据分析与应用开发。
3.2.6 安全防护与合规管理
集成网络安全防护、合规审计、数据追溯等功能,保障数据空间的整体安全与合规性。
3.3 可信数据空间的运行机制

四、应用场景与行业落地
4.1 企业数据开发与合作
4.1.1 大企业的数据挖掘
大企业拥有大量数据资源,但数据挖掘能力有限。可信数据空间允许大企业与互联网公司、AI企业合作,在不泄露原始数据的前提下,利用大模型进行数据分析。例如,石油企业可将地震测绘数据放入可信数据空间,由合作方用大模型分析油气分布,企业只获取分析结果,数据本身不外泄。
4.1.2 产业链协同与供应链优化
产业链龙头企业希望掌握上下游企业的生产、库存数据,实现精准排产与零库存。可信数据空间允许各方将数据放入空间,通过算法优化排产方案,既提升产业链效率,又保护各自数据隐私。
4.2 政府数据开放与社会服务
4.2.1 公共数据开放
政府拥有大量高质量数据,如人口、教育、医疗等。通过可信数据空间,政府可在脱敏处理后开放数据,支持社会各界进行数据分析与创新应用。
4.2.2 智慧城市与公共决策
可信数据空间为智慧城市建设提供数据基础。市民可通过空间内的工具分析房价、人口结构、公共服务分布等,辅助购房、择校等决策。政府部门可据此优化公交线路、公共设施布局等。
4.3 跨境数据流动与国际合作
4.3.1 跨境数据合规流动
企业在国际贸易、跨境业务中需传输数据。可信数据空间通过加密、密钥管理等手段,实现数据出境后的可控与合规,满足国家对数据出境的监管要求。
4.3.2 国际大模型训练与数据共享
在AI大模型训练中,可信数据空间可为国际合作提供安全的数据共享环境,降低数据泄露与价值观对齐风险。
4.4 行业联盟与“工业淘宝”
4.4.1 行业共性数据平台
机械制造、汽车、风电、太阳能等行业分散,行业联盟可建设可信数据空间,汇聚行业共性数据,形成“工业淘宝”式平台,企业可按需选用零部件数据、设计图纸等,提升行业协同效率。
4.4.2 行业创新与生态构建
通过可信数据空间,行业内企业可共享创新资源、研发成果,推动行业整体创新能力提升。
五、治理机制与商业模式

5.1 数据提供者与使用者的认证机制
5.1.1 协议驱动的准入机制
数据空间不对数据本身进行认证,而是对数据提供者和使用者进行身份认证。只有签订协议、建立合约关系的主体才能进入空间,确保数据流通的可控与可追溯。
5.1.2 数据责任与追溯
数据提供者需对其数据负责,空间内数据均有标记,若数据计算结果异常,可追溯至源头,强化数据质量管理。
5.2 商业模式与激励机制
5.2.1 多元化的收费模式
企业间合作:可互惠或有偿,视合作内容而定。
行业联盟平台:可对数据使用方或提供方收费,类似电商平台。
政府数据:面向社会免费开放,提升公共服务能力。
5.2.2 数据开发与服务付费
互联网企业、大模型公司为垂直行业企业提供数据分析服务,可收取服务费。行业平台可为企业提供设计工具、数据分析等增值服务,形成多元化收入来源。
5.2.3 供应链协同的互利共赢
供应链上下游企业通过可信数据空间实现协同优化,提升整体效率,参与各方均可获益,无需单纯依赖空间本身盈利。
5.3 成本与建设路径
5.3.1 利用现有云基础设施
大企业多已具备云平台,可信数据空间主要依赖软件、网络安全与算力配套,无需大规模新增投资。
5.3.2 小企业的参与方式
小企业难以独立建设可信数据空间,可通过行业联盟、供应链平台等方式参与,享受数据赋能红利。
5.3.3 建设规模与弹性扩展
空间规模可大可小,初期可在现有云平台上试点,逐步扩展,降低建设门槛与风险。
六、可信数据空间与大模型的深度融合
6.1 大模型驱动的数据智能
6.1.1 行业大模型与基础大模型协同
企业可引入互联网公司的基础大模型(如语言、视频大模型),结合自身行业数据进行微调与优化,提升数据分析与决策能力。
6.1.2 可信数据空间作为大模型计算平台
可信数据空间本质上是一个大模型计算的过程,吸引外部公司参与,共同挖掘数据价值,实现数据与算法的深度融合。
6.2 算力、算法与网络安全产业的带动效应
6.2.1 算力基础设施的升级
可信数据空间对算力提出更高要求,推动云计算、边缘计算等基础设施升级。
6.2.2 算法创新与应用拓展
数据空间为算法创新提供丰富场景,促进AI、大数据等技术在各行业落地。
6.2.3 网络安全产业的协同发展
数据安全、隐私保护需求推动网络安全产业发展,形成数据空间、算力、算法与安全的产业协同。
七、未来展望与挑战
7.1 行业优先落地与试点推进
7.1.1 机械制造、汽车等行业率先建设
机械制造、汽车、风电、太阳能等行业具备数据量大、协同需求强的特点,有望率先试点可信数据空间,形成示范效应。
7.1.2 行业联盟与龙头企业的引领作用
行业联盟、龙头企业具备号召力与资源整合能力,是可信数据空间建设的主力军。
7.2 政府引导与政策保障
7.2.1 政府数据开放的带头作用
政府应率先开放公共数据,推动数据空间建设,提升社会治理与公共服务能力。
7.2.2 政策引导与标准制定
国家应制定统一标准、规范,保障数据空间的安全、合规与互操作性。
7.3 个人数据与公共数据的融合
7.3.1 个人数据的脱敏与社会价值
个人数据经脱敏处理后成为公共数据,为社会分析、市场研究等提供支撑。
7.3.2 个人数据空间的定位
无需单独建设个人数据空间,政府数据空间已涵盖个人数据,重点在于隐私保护与合规利用。
7.4 技术、体制与生态的协同创新
7.4.1 技术创新驱动
加密计算、AI算法、数据治理等技术持续创新,为数据空间发展提供动力。
7.4.2 体制机制保障
需完善数据流通、权益分配、责任追溯等体制机制,保障数据空间健康发展。
7.4.3 生态系统构建
推动数据空间、算力、算法、安全等多元主体协同,构建开放、共赢的数据生态。
结论
可信数据空间作为“有围栏的数据沙箱”,以“数据可用不可见”为核心,打通了数据安全、流通与价值释放的任督二脉。它不仅为大企业的数据开发、中小企业的数据赋能、政府的数据开放提供了坚实基础,更为中国数字经济的高质量发展注入了新动能。随着政策引导、技术创新与行业试点的深入推进,可信数据空间有望成为数字中国建设的重要基石,推动数据要素市场化配置、产业协同创新与社会治理现代化。未来,可信数据空间将在算力、算法、安全等多领域带动新一轮产业升级,助力中国在全球数字经济竞争中占据有利位置。
📢💻 【数实汇锐评】
“可信数据空间是数字经济的安全阀门,也是数据价值释放的加速器,值得每个行业深度关注。”