【行业动态】AI量化平权化 券商与交易终端把机构级能力下放给个人
【摘要】一场由AI驱动的量化投资革命,正将机构级的策略能力赋予个人。文章从“门槛下降、交互升级、风控内嵌”三条主线,深入剖析券商与交易终端如何通过零代码策略工厂、自然语言交互和内置风险管理,重塑散户投资行为。同时,深度探讨了实现这一变革所需满足的可解释性、系统韧性与投资者教育等关键前提,并对行业未来发展提出具体建议。

引言
在金融科技的浪潮中,一个深刻的变革正在悄然发生。曾经被视为机构专属“黑箱”的量化投资,正以前所未有的速度走向大众。当许多个人投资者还在依赖K线图和市场消息进行决策时,一股强大的技术力量已经将量化策略的生成、回测与执行能力,打包成一个个简洁的按钮,嵌入我们日常使用的券商App和交易终端中。
这不是一次简单的功能迭代,而是一场关乎投资决策权的“平权化”运动。中金、华泰、中信等头部券商,以及大智慧这类深耕数据服务的终端厂商,都已在这条赛道上重兵布局。它们的目标很明确,将复杂的模型、海量的数据和强大的算力,转化为普通人也能理解和使用的工具。从自然语言生成策略,到一键跟投动态调仓,再到将最大回黛控制在个位数,这些过去仅存在于专业量化团队工作台上的功能,如今已触手可及。
但工具的普及,并不必然带来行为的改变。这场变革能否真正帮助散户摆脱追涨杀跌的情绪怪圈,建立起一套纪律严明、数据驱动的投资体系?本文将沿着“门槛下降—交互升级—风控内嵌”这三条核心主线,深入剖析这场技术革命的内核、现状与未来。我们将不仅审视其光鲜的产品形态,更会探究其底层的技术支撑,并冷静评估“零代码策略工厂”在重塑散户行为方式上,需要跨越的现实障碍与必须满足的严苛前提。
🚀 一、门槛下降,当投资思想不再需要代码翻译
%20拷贝.jpg)
量化投资的第一道,也是最高的一道门槛,是技术。传统量化交易的世界里,Python、R、C++是通用语言,金融工程、统计学和机器学习是基础学科。投资者需要将自己的交易思想,精确地翻译成计算机能够执行的代码,并拥有处理海量数据的能力。这个过程不仅耗时耗力,而且对专业背景的要求极高,直接将99%的个人投资者挡在了门外。
AI的出现,正在用一种近乎“暴力”的方式,拆除这堵高墙。
1.1 零代码策略工厂,从“说人话”到“做量化”
这场变革的核心,是“零代码策略工厂”的兴起。它旨在让用户完全脱离编程,通过更符合人类直觉的方式,将投资逻辑转化为可执行的策略。
1.1.1 自然语言处理(NLP)架起沟通的桥梁
实现“零代码”的关键技术,是自然语言处理(NLP)。它让机器能够理解、解释和生成人类语言。在交易终端中,这意味着用户可以用日常说话的方式,向系统下达一个复杂的选股指令。
以大智慧推出的“慧问”功能为例,它是一个典型的NLP应用。用户可以在对话框中输入一段描述性的文字,例如“寻找市值小于100亿,市盈率低于20倍,过去一个月涨幅超过15%,并且有券商研报首次覆盖的消费类股票”。
系统后台的NLP引擎会立即对这段话进行解析,这个过程大致分为几个步骤:
分词与词性标注,将句子拆解成最小的语义单元,如“市值”、“小于”、“100亿”。
意图识别,判断用户的核心需求是“选股”。
实体抽取,精准识别出所有的量化因子和约束条件,如“市值 < 100亿”、“市盈率 < 20倍”、“行业 = 消费”等。
逻辑组合,将这些条件用“并且”(AND)的逻辑关系组合起来,形成一个完整的策略规则集。
策略转译,最后,系统将这个规则集翻译成机器可执行的查询语言,在庞大的金融数据库中进行筛选。
整个过程在几秒钟内完成,用户几乎感受不到后台的复杂处理。这种交互方式的革命性在于,它将用户的关注点从“如何实现”拉回到了“想要什么”。投资者的核心价值在于其独特的投资逻辑和市场洞察力,而不应是编程技巧。零代码平台正是让这种价值得以直接体现的工具。
1.1.2 历史回测,让“拍脑袋”的想法接受数据检验
一个策略想法,无论听起来多么完美,都必须经过历史数据的检验。**历史回测(Backtesting)**是专业量化投研的基石,也是过去个人投资者难以企及的能力。它需要干净、完整、精确的历史行情数据和财务数据,以及强大的计算能力。
现在的AI量化工具,将回测变成了标配功能。当一个策略通过自然语言生成后,系统会自动调用历史数据库,模拟该策略在过去一段时间(例如365天)的表现。回测报告通常会以可视化的图表和关键指标呈现,让用户一目了然。
表1:一个典型的AI量化策略回测报告
通过这份报告,用户可以客观地评估自己投资逻辑的有效性。一个年化收益率很高但最大回撤达到-30%的策略,可能并不适合稳健型投资者。而一个胜率不高但盈亏比很高的策略,则可能是一个值得深入研究的长线趋势策略。即时回测,让试错成本变得极低,也让投资决策第一次真正建立在了数据验证的基础上。
1.2 策略商店与一键跟投,降低决策执行门槛
对于许多没有时间或精力去创造和优化策略的投资者,券商们提供了更直接的解决方案,策略商店和一键跟投。
券商利用自身的投研优势和AI能力,预先设计好一系列风格各异、风险收益特征不同的量化策略,并将其上架到App的“策略商城”中。这些策略通常会附带详尽的回测报告和策略说明。
例如,粤开证券在其App中提供的AI策略工具包,就包含了多种现成策略组合,如“激进科技股+防御消费股”的配置。用户可以根据自己的风险偏好选择合适的策略,然后点击“一键跟投”。系统会自动为用户建立一个虚拟组合,并根据策略信号进行动态调仓。
这种模式的优势在于:
专业性,策略由机构团队开发和维护,逻辑更严谨。
便捷性,用户无需自己构建,省去了大量研究时间。
纪律性,跟随后由系统自动执行,克服了个人情绪化操作的弱点。
尤其值得一提的是,部分券商在策略设计之初就内置了严格的风控目标。例如,宣称将某个稳健型组合的**最大回撤控制在约6%**的水平。这对于风险厌恶型投资者具有极大的吸引力。
1.3 门槛下降不等于无门槛,适配性与分级管理
需要强调的是,AI量化工具在降低技术门槛的同时,也引入了新的风控要求。平台方并非将所有工具无差别地开放给所有用户。
一些高频或复杂的策略,比如T0算法交易,通常会设置明确的资产准入门槛和风险等级要求。这是为了确保使用这些高阶工具的投资者,具备相应的资金实力和风险承受能力。监管机构对此也有严格的“投资者适当性管理”要求。
因此,所谓的“平权化”,更多是体现在基础量化能力的普惠上,让广大普通投资者也能用上过去不敢想的工具。而在更专业、风险更高的领域,必要的门槛依然存在,这是保护投资者、维护市场稳定的底线。门槛从“技术能力”转向了“风险适配性”,这本身就是一种进步。
💡 二、交互升级,从冰冷工具到智能助理
如果说降低门槛是让用户“进得来”,那么交互升级就是让用户“用得爽”并且“离不开”。AI正在推动投资软件的交互体验,发生一场从“人找信息”到“信息找人”,从“工具型”到“对话型”的深刻革命。
2.1 对话式交互,让“用嘴炒股”成为日常
传统的交易软件,本质上是一个布满了菜单、按钮和图表的工具集。用户需要主动去学习和寻找所需的功能。而AI驱动的新一代终端,则更像一个随时待命的智能助理,用户可以通过最自然的方式与之沟通。
2.1.1 语音指令,解放双手与双眼
语音交互是这一趋势的最直观体现。例如,江海证券的App已经支持语音指令。用户在开车或不方便操作手机时,可以直接说出“买入1000股AI龙头股”。
后台的**自动语音识别(ASR)**技术将语音转化为文字,再由NLP引擎解析指令,筛选出符合“AI龙头”标签的股票池,甚至结合市场情况和用户持仓,给出仓位建议。这种交互方式不仅效率极高,而且极大地扩展了交易场景。
2.1.2 可视化呈现,让复杂策略直观易懂
除了输入端的便捷,AI在输出端的可视化能力也至关重要。一个量化策略的优劣,不应只是一串冰冷的数字。
国元证券的“网格大师”功能,就是一个很好的例子。它通过热力图的形式,直观地展示一个网格交易策略在过去不同市场行情(如牛市、熊市、震荡市)下的表现。用户可以清晰地看到,自己的策略在哪种市场环境下最赚钱,在哪种环境下可能失效。这种可视化的评估方式,远比阅读一份几十页的回测报告要高效和直观,极大地提升了用户对策略的理解和信任。
2.2 “千人千面”,从普惠工具到个性化伙伴
AI量化工具的终极形态,绝不是提供一个对所有人都一样的标准化产品。而是基于对用户深入的理解,提供“千人千面”的个性化服务。
2.2.1 用户画像与策略的精准匹配
智能终端会根据用户的交易行为、风险测评结果、关注板块、乃至策略回测偏好,构建一个动态的、多维度的用户画像。这个画像就像一个专属的标签库,记录着用户的投资DNA。
当用户需要策略建议时,系统不再是简单地罗列所有可用策略,而是通过推荐算法,将最符合其用户画像的策略优先推送。
表2:用户画像与策略推荐匹配示例
这种个性化推荐,不仅提升了用户体验,更重要的是,它在无形中践行了“将合适的产品卖给合适的投资者”这一核心监管理念。
2.2.2 知识图谱与智能投教,授人以渔
更进一步的交互升级,体现在从“提供答案”到“解释原因”的转变。当AI推荐一个策略或一只股票时,它不再仅仅给出一个结果,而是会通过知识卡片、逻辑链条等形式,展示其决策依据。
这背后依赖于强大的金融知识图谱。当用户问“为什么推荐这只股票?”时,系统可以从知识图谱中提取关联信息,并生成类似这样的回答:
“推荐该股票基于以下三点:
基本面,公司连续三个季度净利润增长超过30%,优于行业平均水平。
技术面,股价已突破60日均线,形成金叉信号。
事件驱动,公司近期发布了股权激励计划,彰显管理层信心。”
这种有理有据的交互,正在潜移默化地进行投资者教育。它让用户不仅知其然,还知其所以然,帮助用户逐步建立起自己的分析框架。大智慧等平台提出的“大众智慧赋能量化投资”生态,正是希望通过社区分享、策略模拟大赛等形式,让用户在使用工具的过程中,完成从跟随到理解,再到独立创造的成长闭环。
🛡️ 三、风控内嵌,为AI量化装上“安全气囊”
%20拷贝.jpg)
能力越大,责任越大。当强大的量化工具被交到数以亿计的散户手中时,如果缺乏有效的风险控制,其结果可能是灾难性的。因此,将风控能力深度嵌入到产品的每一个环节,是AI量化“平权化”能够行稳致远的生命线。
3.1 数字化基石,知识图谱与超算级数据处理
有效的风控,源于对风险的全面、及时、准确的识别。这离不开底层强大的数据基础设施。
3.1.1 金融知识图谱,揭示隐藏的风险关联
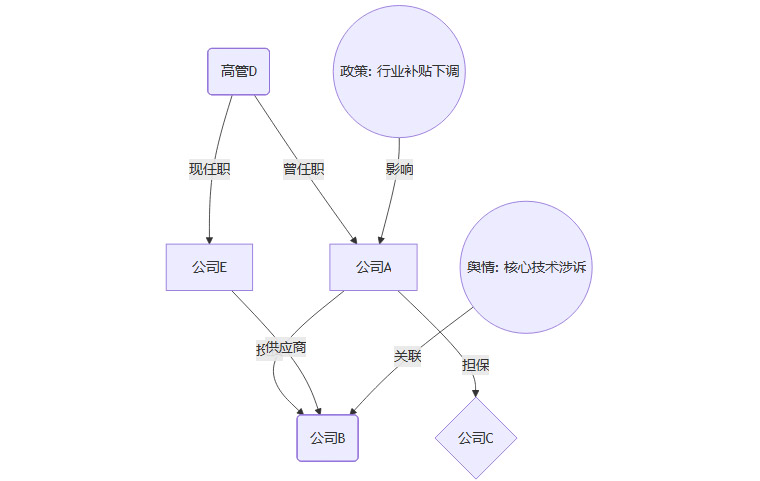
交易终端的背后,是一个由“数万个量化因子标签 + 金融数据库”构筑的庞大投资知识图谱。这个图谱,远不止是股价和财报数据。它包含了公司、高管、股东、产业链上下游、关联交易、舆情、研报、政策等海量信息,并用图数据库的技术将它们之间的复杂关系网络化。

上图是一个简化的金融知识图谱示例
通过这个图谱,AI可以发现许多单一数据点无法揭示的风险。比如,一个持仓组合中的两家看似无关的公司,可能因为共同的核心供应商或隐秘的担保关系而存在风险敞口。当负面舆情出现时,AI可以迅速沿着图谱网络进行风险传导分析,评估其对整个投资组合的潜在冲击。
3.1.2 超算级数据处理,确保风控的实时性
风险瞬息万变,风控必须争分夺秒。以大智慧为例,其底层数据平台日均处理的数据量高达数十亿条,涵盖了近20年的历史数据、超百万份研报及数千万条公告舆情。这种超算级的数据处理能力,是实现实时风控的前提。
它确保了:
因子计算的实时性,市场每发生一笔交易,相关的技术面因子都能被秒级更新。
舆情监控的实时性,一旦有关于持仓股的负面新闻,系统能立刻捕捉并进行情感分析。
风险预警的实时性,当组合的风险指标(如波动率、集中度)突破阈值时,能立即触发警报。
3.2 从被动响应到主动管理,将风控贯穿始终
内嵌式风控,意味着风控不再是交易发生后的“事后诸葛亮”,而是贯穿于策略生成、执行、监控全流程的主动管理行为。
3.2.1 风险参数前置,在策略源头设置“护栏”
在用户使用零代码策略工厂构建策略时,系统会引导甚至强制用户设置风险预算参数。这些参数就像策略的“安全护栏”,从源头上控制了风险。
常见的前置风险参数包括:
最大回撤限制,用户可以设定一个自己能承受的最大亏损比例。
仓位上限,单只股票或单个行业的最大持仓比例,避免过度集中。
交易频率,限制策略的换手率,控制交易成本和冲击成本。
止盈止损线,为每一笔交易预设好退出条件。
当用户选择“一键跟投”策略时,这些风控参数同样是公开透明的,用户选择的不仅是收益预期,更是一整套与之匹配的风险管理方案。
3.2.2 闭环式监控与执行,让风控“言出必行”
策略开始运行后,AI风控系统会像一个不知疲倦的风险官,7x24小时监控组合状态。一旦发现风险敞口,就会触发一个“风险发现—响应—执行”的闭环。
以国泰君安、海通证券等券商的App为例,当系统监测到用户持仓组合的流动性风险因子(例如成交量萎缩)或杠杆率过高时,会立即采取行动。
发现与预警,系统自动向用户发送短信或App推送提醒,明确指出风险所在。
响应与建议,提醒信息中通常会附带一个智能化的调仓建议方案,如“建议卖出XX股票,买入YY股票以分散行业风险”。
执行与反馈,用户可以一键采纳该建议,系统自动下单执行。
这个闭环,将专业的风险管理流程,简化为普通用户也能轻松完成的几次点击,确保了风险管理能够真正落地执行。
🏛️ 四、行为重塑,AI能否成为散户的“理性拐杖”
至此,我们看到了一条清晰的技术赋能路径,从降低门槛到优化体验,再到嵌入风控。那么,这条路径的终点,能否真正导向我们期望的目标,即重塑散户长期以来“凭感觉、追涨杀跌”的行为方式?
理论上,AI量化工具确实为实现这一目标提供了必要条件。
对抗情绪化,自然语言生成策略、回测、执行与风控的闭环,用数据和纪律替代了盘中波动带来的恐惧与贪婪。
提升决策效率,对话式交互和知识图谱,极大地缩短了从信息获取到决策判断的时间。
增强执行一致性,智能投顾和一体化链路,确保了既定策略能够不折不扣地连续执行。
但从理论到现实,还有几个至关重要的“变革前提”必须被满足。如果忽视这些前提,技术工具不仅无法成为理性的拐杖,反而可能沦为放大非理性的“加速器”。
4.1 前提一,可解释性与适配性,拒绝“黑箱”的诱惑
当一个策略表现优异时,用户会欣然接受。但当它开始回撤时,如果用户不理解其背后的逻辑,信任就会迅速崩塌,最终回归到自己熟悉的老路上去。这就是“黑箱”问题。
因此,AI量化工具必须保证策略的可解释性。因子来源、样本区间、回测方法、风险预算等核心信息,必须对用户透明呈现。用户需要知道,这个策略是基于价值投资,还是趋势跟踪?它在什么样的市场环境下可能表现更好,又在什么情况下可能失效?
同时,策略的适配性至关重要。平台需要将策略的风险等级与客户的风险测评结果严格绑定。一个推荐给80岁退休老人的策略,和一个推荐给30岁互联网新贵的策略,其底层的风险收益特征必须有本质区别。避免“一键策略”沦为不区分用户画像的同质化拥挤和过度拟合,是平台不可推卸的责任。
4.2 前提二,数据与系统韧性,极端行情下的“试金石”
用户对一个交易系统的信任,是在最严峻的考验中建立的。基础数据的质量和系统的稳定性,决定了工具在极端行情下的表现。
如果市场暴跌时,App卡顿、数据延迟、策略信号失真,或者回测报告中看似完美的低回撤策略在现实中不堪一击,那么用户对整个系统的信任将荡然无存。一个只能在风和日丽时航行的系统,对投资者毫无价值。券商和终端服务商必须在数据清洗、系统架构、灾备方案上进行持续的、不计成本的投入,确保系统的高可用性和强韧性。
4.3 前提三,合规与投资者教育,工具之上的“软实力”
最后,工具的变革必须与合规框架和投资者教育同步进行。
平台需要对高频和高风险策略设置明确的准入条件和显著的风险提示,这是合规的底线。
更重要的是,持续的投资者教育。平台需要引导用户理解,没有圣杯策略,任何策略都有其周期性和局限性。回测的高收益不代表未来的必然结果。AI工具的真正价值,是帮助投资者建立一套属于自己的、自洽的、且经过数据验证的投资框架,而不是提供一个可以躺赢的“财富密码”。将“策略有效性”与“投资者适当性”并重,才能实现长期可持续的行为改变。
🧭 五、行业挑战与未来展望
%20拷贝.jpg)
AI量化“平权化”的浪潮势不可挡,但前路并非一片坦途。行业仍面临诸多挑战,也孕育着新的机遇。
5.1 待解的挑战
策略同质化风险,如果大量用户都使用平台推荐的少数几个热门策略,可能导致某些因子或股票上的交易过度拥挤,一旦市场风格切换,可能引发踩踏风险。
数据孤岛与质量问题,不同数据源之间的一致性和准确性,另类数据(如供应链、舆情)的合规获取与清洗,仍是行业难题。
监管的适应性,如何对AI生成的策略内容进行合规审查,如何界定智能投顾与投资建议的边界,对现有监管框架提出了新的要求。
用户期望管理,如何向用户清晰传达AI工具的能力边界,避免过度营销带来的期望泡沫,是维持长期用户信任的关键。
5.2 可行的落地建议
面对挑战,券商和终端服务商可以从以下几个方面着手,构建更健康、可持续的AI量化生态。
表3:AI量化工具发展落地建议
结论
AI量化“平权化”,无疑是近年来中国资本市场最具想象力的变革之一。它正通过降低技术门槛、升级交互体验和内嵌风险控制这三条清晰的主线,系统性地将曾经专属于机构的投资能力,以一种可用、可测、可控的形态,交到了亿万个人投资者手中。
这场变革的意义,远不止于提供了一个更酷的炒股工具。它的核心价值在于,为散户行为模式从“情绪驱动”向“策略纪律”的转变,提供了现实的技术可能性。
然而,我们必须清醒地认识到,技术本身不是万能药。这场变革能否真正成为散一户投资行为的转折点,最终不取决于AI模型有多先进,而取决于整个生态的成熟度。只有当平台方在策略的可解释性、适配性与准入约束上做实做细,当投资者教育与合规风控能够与技术创新并驾齐驱,这场“平权化”运动才能真正结出硕果。
未来的投资世界,或许不再是技术精英的独角戏,而是大众智慧与人工智能共舞的时代。这幅画卷已经展开,值得我们每一个人去见证、参与和深思。
📢💻 【数实汇锐评】
AI量化工具不是“印钞机”,而是“仪表盘”。它让散户第一次能看清自己投资行为的油耗和风险,能不能开好车,最终还得靠坐在方向盘前的你。