【市场观察】行业龙头企业建设企业数据可信空间的价值、意义与实施路径
【摘要】本文系统梳理了行业龙头企业建设企业数据可信空间的核心价值、战略意义、典型实践与实施路径,深度剖析其对数据要素市场化、产业链协同、数字化转型、数据安全合规、生态繁荣及国际化发展的推动作用,并结合案例与操作要点,提出可落地的建设方案,为数字中国和全球数字经济发展提供理论与实践参考。
引言
在数字经济浪潮席卷全球的今天,数据已成为驱动产业升级、创新发展的核心要素。随着国家“数据二十条”等政策的出台,数据要素市场化配置被提升至前所未有的战略高度。行业龙头企业,凭借其资源、技术、生态和治理优势,正成为企业数据可信空间建设的主力军。企业数据可信空间不仅是企业自身数字化转型的关键支撑,更是推动产业链协同、赋能中小企业、保障数据安全、引领行业标准、助力智慧城市和国际化发展的重要引擎。本文将围绕行业龙头企业建设企业数据可信空间的核心价值、战略意义、典型实践与实施路径,进行系统梳理和深度剖析,旨在为企业、行业和政策制定者提供可操作、可落地的理论与实践参考。
一、🌐 核心价值与战略意义

1.1 推动数据要素市场化配置,释放数据价值
1.1.1 可信数据空间的基础设施作用
可信数据空间作为数据要素市场化配置的关键基础设施,通过统一的监管政策、共识规则和标准化流程,极大降低了数据流通中的“信任成本”。在传统的数据流通模式下,企业常常面临“不敢、不愿、不能”的信任障碍,数据孤岛现象严重,数据价值难以释放。可信数据空间通过技术和制度双轮驱动,打通数据流通的“最后一公里”,实现数据“供得出、流得动、用得好、保安全”,加快数据要素价值释放,支撑全国一体化数据市场的构建。
1.1.2 多方共赢的价值释放
可信数据空间为数据提供方、使用方和服务方搭建了可信环境,最大化释放数据价值。数据提供方可以安全、合规地开放数据,数据使用方能够便捷、高效地获取所需数据,服务方则可基于数据开发创新应用,实现多方共赢。
1.2 赋能产业链协同创新,提升行业竞争力
1.2.1 龙头企业的带动作用
行业龙头企业凭借其丰富的数据资源、强大的技术能力和广泛的生态影响力,建设可信数据空间能够带动上下游企业和合作伙伴协同开放共享数据资源,完善数据供给机制,丰富数据应用场景,推动供应链协同创新。这种协同不仅提升了供应链全流程的效率,还推动产业链从单点突破向链式、网状高效协同转变,提升整个行业的创新能力和竞争力。
1.2.2 产业链协同的实际成效
通过可信数据空间,龙头企业能够实现与供应商、客户、金融机构等多方的数据互联互通,推动产业链各环节的高效协同。例如,在制造业,设备运行数据、质量检测数据、供应链物流数据等可以在可信空间内安全流通,实现生产、物流、销售等环节的无缝衔接,大幅提升产业链整体效率。
1.3 促进中小企业普惠创新,推动产业生态繁荣
1.3.1 普惠性数据服务
龙头企业主导的数据空间为中小企业提供普惠性、便利性的数据产品和服务,降低其用数门槛,帮助其融入产业链数据生态系统,孵化创新应用场景,形成互利共赢的产业生态。中小企业可以基于龙头企业的数据资源,开发个性化、差异化的创新产品和服务,提升自身竞争力。
1.3.2 生态繁荣的驱动机制
通过数据空间的开放共享,龙头企业不仅赋能中小企业,还吸引第三方服务商、科研机构等多元主体参与,形成多层次、广覆盖的产业数据生态,推动整个行业的生态繁荣和可持续发展。
1.4 支撑新质生产力发展与产业数字化转型
1.4.1 新质生产力的内涵
新质生产力强调以数据、智能、绿色为核心驱动力,推动产业向高端化、智能化、绿色化升级。可信数据空间作为新质生产力的重要支撑,加快数据流通利用和高价值数据研发,助力传统产业转型升级,推动新兴产业和未来产业布局。
1.4.2 行业数字化转型的加速器
在能源、制造、科技、医疗等重点行业,可信数据空间有助于实现多样化数据的高效协同互连,推动行业数字化、智能化转型。例如,医疗行业通过数据空间实现患者信息、诊疗数据、药品流通数据的安全共享,提升医疗服务质量和效率。
1.5 保障数据安全合规,增强数据流通信心
1.5.1 技术手段保障数据安全
可信数据空间通过身份认证、数据目录、数字合约、隐私计算、沙盒等技术手段,保障数据“可用不可见”“可控可计量”,有效防范数据泄露、滥用等风险,提升企业和合作伙伴的数据流通信心。
1.5.2 合规与可追溯性
日志存证与溯源确保数据流通全过程可追溯、可审计,满足监管和合规要求,降低数据交易风险。企业可以主动对接监管部门,确保数据流通、跨境传输等环节符合法律法规和监管要求。
1.6 推动数据价值共创与商业模式创新
1.6.1 多方共赢的商业闭环
龙头企业可探索多方共赢的数据开发、服务、运营和收益分配机制,构建商业闭环,推动数据价值多方共享。可信数据空间为企业提供统一的应用开发环境,支持数据产品和服务创新,促进数据资产化和数据驱动型新业务模式的孵化。
1.6.2 创新商业模式的孵化
通过数据空间,企业可以探索按需付费、数据交易分成、数据资产入表等多元化商业模式,吸引社会资本参与,推动数据要素市场的繁荣发展。
1.7 引领行业标准制定和生态建设
1.7.1 标准制定的引领作用
龙头企业在可信数据空间建设中,推动行业数据标准、技术规范和治理规则的制定,促进行业内外数据互认互通,形成可复制、可推广的经验模式。通过主导数据空间生态建设,打造多层次、广覆盖的数据流通网络,提升我国数据产业的整体创新能力和国际竞争力。
1.7.2 生态建设的协同效应
通过积极参与和主导数据空间生态建设,龙头企业能够吸引更多合作伙伴加入,形成产业链、供应链、创新链深度融合的生态体系,推动行业整体升级。
1.8 助力智慧城市与国际化发展
1.8.1 智慧城市的支撑平台
可信数据空间深度融合公共数据与企业数据,支撑智慧城市建设和全域数字化转型。通过数据空间,城市管理者可以实现交通、医疗、教育、环保等多领域的数据协同,提升城市治理能力和公共服务水平。
1.8.2 国际化发展的桥梁
积极参与国际标准制定和跨境数据流通,推动国内可信数据空间与国际接轨,支持企业全球化业务创新。龙头企业可以借助数据空间,拓展海外市场,提升国际竞争力。
二、📚 典型实践案例
2.1 宁德时代:电池产业数据空间
宁德时代作为全球领先的动力电池企业,建设了“电池产业数据空间”,实现了上游材料检测数据、下游车企充电数据的安全共享。通过数据空间,宁德时代缩短了新品研发周期40%,大幅提升了产品创新和市场响应速度。
2.2 三一重工:根云数据空间
三一重工通过根云数据空间连接了2,300家供应商,实现了设备故障数据的实时协同,使售后响应效率提升60%。数据空间的建设不仅提升了供应链的协同效率,还推动了智能制造和服务创新。
2.3 北京金融领域城市可信数据空间
北京在金融领域建设了城市级可信数据空间,汇聚了220类数据资源,覆盖330余万家市场主体,有力支撑了首都数字经济的发展。通过数据空间,金融机构能够高效获取企业信用、风险等多维度数据,提升金融服务的精准性和安全性。
2.4 长虹:制造业数据空间
长虹通过建设制造业数据空间,实现了生产制造数据、应付账款数据等在客户、金融机构和供应商之间的安全可控流通,赋能质量监测、供应链金融等多元场景,推动了制造业的数字化转型和产业链协同。
三、🚀 实施路径与操作要点

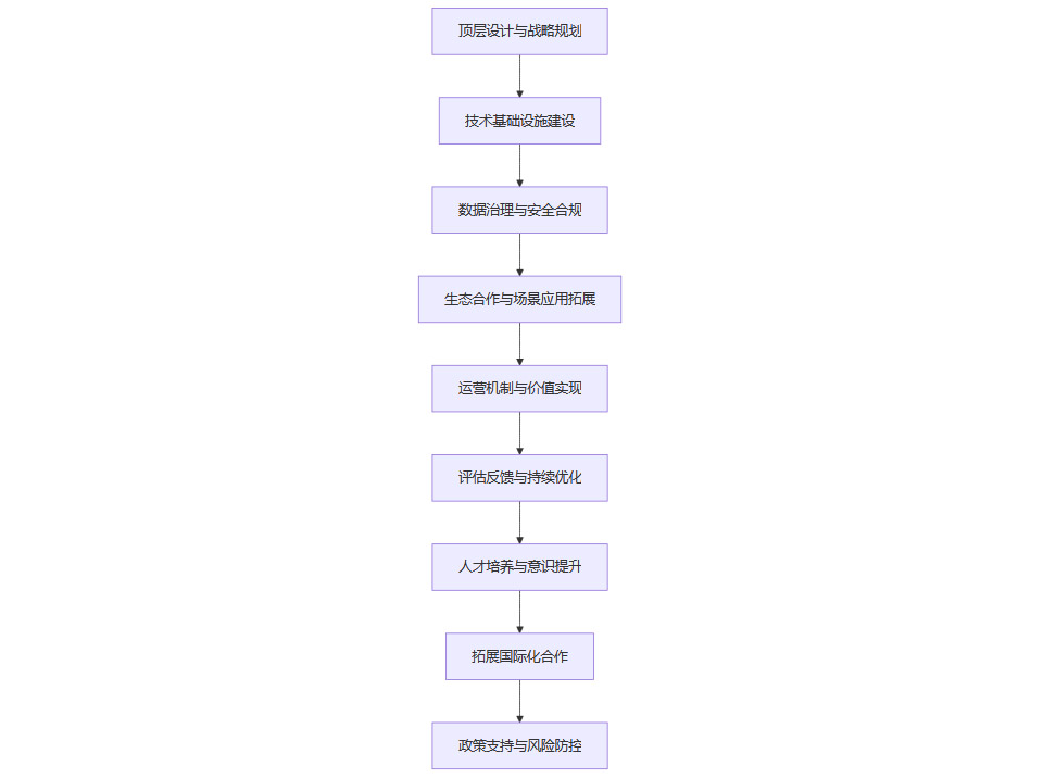
3.1 顶层设计与战略规划
3.1.1 明确建设目标与功能边界
企业应结合自身发展战略和行业特点,明确数据空间建设的目标、功能边界和阶段性任务,制定数据分级分类标准,确保数据空间建设有的放矢、循序渐进。
3.1.2 组建专业团队与决策机制
建立专门的数据治理与数据空间建设团队,明确职责分工,形成高效的决策与执行机制。团队成员应涵盖数据治理、信息安全、人工智能、业务管理等多元背景,确保项目顺利推进。
3.1.3 联合制定标准
联合行业协会、研究机构制定统一的数据可信流通标准,推动行业内外数据互认互通,为数据空间的可持续发展奠定基础。
3.2 技术基础设施建设
3.2.1 搭建统一数据空间平台
企业需搭建统一的数据空间平台,集成数据采集、存储、管理、流通、分析、安全等功能模块,实现数据的全生命周期管理和高效流通。
3.2.2 应用前沿技术保障安全合规
采用区块链、隐私计算、联邦学习、数字身份认证、数据沙箱、智能合约等前沿技术,保障数据可信流通和安全合规。通过分布式数据架构,提升数据处理效率,避免集中化风险。
3.2.3 数据资产管理体系建设
建立数据目录、数据标签、数据分级分类、数据质量管理等体系,实现数据资产化和可视化管理,为数据流通和价值转化提供坚实基础。
3.3 数据治理与安全合规
3.3.1 健全数据全生命周期管理体系
完善数据分类分级、访问控制、加密存储、风险监测、日志审计等机制,确保数据在采集、加工、共享、流通、销毁等各环节的安全合规。
3.3.2 主动对接监管与合规要求
企业应主动对接监管部门,确保数据流通、跨境传输等环节符合法律法规和监管要求。采用差分隐私、同态加密等隐私增强技术,保障敏感数据安全。
3.3.3 风险防控与应急机制
建立数据滥用熔断机制、部署量子加密传输、购买数据流通安全险等措施,防范数据安全风险,提升企业应对突发事件的能力。
3.4 生态合作与场景应用拓展
3.4.1 多方共建数据空间
联合上下游企业、科研机构、金融机构等多方主体共建数据空间,推动产业链协同。通过数据空间,实现数据资源互通、业务协同和价值共创。
3.4.2 高价值场景试点
优先选择高价值场景(如供应链金融、智能制造、医疗健康、智慧城市)开展试点,形成可复制、可推广的行业解决方案,带动更多企业参与数据空间建设。
3.4.3 组建数据联盟
组建跨行业、跨领域的数据联盟,吸引中小企业和第三方服务商参与,丰富数据空间的应用场景和生态体系。
3.5 运营机制与价值实现
3.5.1 数据流通与收益分配机制
设计合理的数据流通、交易和收益分配机制,保障各方权益,激励数据共享和创新应用。通过数据交易平台,实现数据资源的高效配置和价值转化。
3.5.2 可持续商业模式探索
探索可持续商业模式,如按需付费、数据交易分成、数据资产入表等,吸引社会资本参与,推动数据空间的长期发展。
3.5.3 区域性与行业性平台建设
建立区域性或行业性数据交易平台,促进数据资源的高效流通和配置,提升数据要素市场的活跃度和影响力。
3.6 评估反馈与持续优化
3.6.1 绩效评估与问题梳理
制定数据空间建设的绩效评估指标,定期开展效果评估和问题梳理,及时发现和解决建设过程中存在的问题。
3.6.2 持续优化与能力提升
根据评估结果和外部环境变化,动态调整建设策略和实施路径,持续优化平台功能和服务能力,提升数据空间的竞争力和可持续发展能力。
3.7 人才培养与意识提升
3.7.1 复合型人才培养
培养具备数据治理、信息安全、人工智能等复合型技能的专业人才,为数据空间建设提供人才保障。
3.7.2 企业文化与意识提升
通过宣传培训,提升企业管理层和员工的数据价值意识,推动全员参与数据空间建设。定期举办行业交流活动,促进行业间经验分享与技术交流。
3.8 拓展国际化合作
3.8.1 国际标准与跨境流通
积极参与全球数据流通标准制定,推动国内数据空间与国际接轨,解决跨境数据流通合规问题,支持企业全球化业务创新。
3.8.2 国际合作与市场拓展
通过国际合作,拓展海外市场,提升企业在全球数据要素市场的竞争力和影响力。
3.9 政策支持与风险防控
3.9.1 政策保障
依托国家和地方政策(如专项资金、税收优惠、数据资产入表等),为企业提供政策保障,降低数据空间建设的成本和风险。
3.9.2 风险防控机制
建立健全风险防控机制,提升企业应对数据安全、合规等风险的能力,保障数据空间的安全稳定运行。
3.10 典型实施流程与操作图示
为便于企业实际操作,以下以Mermaid流程图形式,梳理可信数据空间建设的主要流程:

每一环节均需与前后环节紧密衔接,形成闭环管理,确保数据空间建设的系统性和可持续性。
四、🧩 多维融合与创新实践
4.1 产业链整体协同与中小企业赋能
可信数据空间不仅服务于龙头企业自身,更通过产业链整体协同,带动中小企业普惠创新。龙头企业通过开放数据接口、提供标准化数据服务、输出数据治理经验,帮助中小企业降低数据应用门槛,提升创新能力。与此同时,中小企业的创新应用又反哺龙头企业,形成数据驱动的良性循环。
4.1.1 赋能模式举例
数据接口开放:龙头企业为中小企业提供API接口,便于其接入数据空间,快速获取所需数据资源。
标准化服务输出:输出数据治理、数据安全、数据分析等标准化服务,帮助中小企业提升数据管理水平。
创新孵化平台:设立数据创新孵化平台,支持中小企业基于数据空间开发新产品、新服务。
4.2 国内外标准兼容与国际化拓展
在全球数据要素流通日益频繁的背景下,国内数据空间建设需兼顾国内政策与国际标准的兼容互认。龙头企业应积极参与国际标准制定,推动国内外数据空间的互联互通,解决跨境数据流通的合规难题,助力企业全球化业务创新。
4.2.1 国际化合作路径
参与国际标准组织:如ISO、IEC等,推动中国企业在全球数据治理中的话语权。
跨境数据流通试点:在自贸区、跨境电商等领域,探索数据跨境流通的合规模式。
国际合作项目:与海外企业、机构共建数据空间,推动数据资源全球共享。
4.3 技术创新与治理体系深度融合
可信数据空间的建设离不开技术创新与治理体系的深度融合。企业需在区块链、隐私计算、人工智能等前沿技术的基础上,构建完善的数据治理体系,实现技术与制度的协同进化。
4.3.1 技术与治理协同举措
区块链溯源:利用区块链技术实现数据流通全流程可追溯,提升数据可信度。
隐私计算保护:通过多方安全计算、同态加密等技术,实现数据“可用不可见”,保障数据隐私安全。
智能合约自动化:利用智能合约自动执行数据流通规则,提升数据交易效率和合规性。
动态治理机制:建立动态调整的数据治理机制,适应业务和技术的快速变化。
4.4 生态繁荣与商业模式创新
可信数据空间为企业带来全新的商业模式创新机遇。通过数据资产化、数据交易、数据服务等多元化模式,企业可实现数据价值的持续释放。
4.4.1 商业模式创新案例
4.5 智慧城市与全域数字化转型
可信数据空间在智慧城市建设中发挥着不可替代的作用。通过融合公共数据与企业数据,支撑城市交通、医疗、教育、环保等多领域的数字化转型,提升城市治理能力和公共服务水平。
4.5.1 智慧城市应用场景
交通管理:实时路况数据、车辆运行数据共享,优化交通调度与管理。
医疗健康:患者信息、诊疗数据、药品流通数据安全共享,提升医疗服务效率。
城市治理:环境监测、应急管理等多源数据融合,提升城市应急响应能力。
公共服务:教育、社保等数据共享,提升市民服务体验。
五、🔍 未来展望与挑战应对

5.1 可信数据空间的未来趋势
随着数据要素市场的不断成熟,可信数据空间将呈现以下发展趋势:
标准化与互操作性提升:行业标准不断完善,数据空间间互操作性增强,推动数据资源高效流通。
智能化与自动化升级:人工智能、自动化运维等技术深度应用,提升数据空间的智能化水平。
生态化与平台化发展:数据空间向生态化、平台化方向演进,形成多层次、多元主体参与的产业生态。
国际化与全球协同:跨境数据流通与国际标准接轨,推动中国企业在全球数据要素市场中的竞争力提升。
5.2 面临的主要挑战与应对策略
尽管前景广阔,可信数据空间建设仍面临诸多挑战:
5.2.1 数据安全与隐私保护
挑战:数据泄露、滥用等安全风险依然突出,隐私保护压力加大。
应对:加强技术防护,完善法律法规,提升全员安全意识,建立多层次安全防护体系。
5.2.2 标准不统一与互通难题
挑战:行业间、区域间数据标准不统一,数据空间互通难度大。
应对:推动行业标准制定,加强跨行业、跨区域协作,提升数据空间互操作性。
5.2.3 商业模式与价值实现
挑战:数据价值转化路径不清晰,商业模式创新难度大。
应对:探索多元化商业模式,完善收益分配机制,激励各方参与数据共享与创新。
5.2.4 人才短缺与能力提升
挑战:数据治理、信息安全、人工智能等复合型人才短缺。
应对:加大人才培养力度,推动产学研深度融合,提升企业数据空间建设能力。
5.2.5 国际合规与跨境流通
挑战:跨境数据流通合规压力大,国际标准兼容难度高。
应对:积极参与国际标准制定,探索合规跨境流通模式,提升企业国际竞争力。
结论
行业龙头企业建设企业数据可信空间,是推动数字经济高质量发展的关键举措。通过科学的顶层设计、先进的技术支撑、完善的治理体系、开放的生态合作和持续的创新运营,可信数据空间不仅助力企业自身数字化转型,更带动产业链协同创新、赋能中小企业、保障数据安全合规、引领行业标准制定、助力智慧城市和国际化发展。未来,随着数据要素市场的不断成熟和技术的持续进步,可信数据空间将成为激活“沉睡数据”、推动产业链现代化、实现“以数强链”国家战略目标的核心引擎。企业应把握机遇,积极布局,持续创新,为数字中国和全球数字经济发展贡献更大力量。
📢💻 【数实汇锐评】
“未来产业战争不在生产线而在数据空间。龙头企业当以‘链主’思维运营信任生态,警惕技术完美主义陷阱,速赢场景才是王道。”