【市场观察】从概念到落地:一文读懂RWA资产代币化,精选10支龙头股投资逻辑全解析
【摘要】本文深度剖析了RWA(真实世界资产)这一链接物理世界与数字金融的万亿级赛道。文章系统梳理了全球及中国的政策催化背景,并对产业链上10家核心龙头企业的RWA布局、技术壁垒与商业模式进行了穿透式解读,最后构建了RWA产业链全景图谱,并指出了潜在的监管、技术与市场风险,旨在为读者提供一份兼具广度与深度的RWA投资与研究指南。
引言
在数字经济的浪潮席卷全球的今天,区块链技术正从最初的加密货币狂热中沉淀下来,寻找其与实体经济最坚实的结合点。如果说DeFi(去中心化金融)构建了一个原生的数字金融乐高世界,那么RWA(Real World Assets,真实世界资产)则扮演着更为宏大的角色——它是一座桥梁,一座旨在将物理世界中数百万亿美元的庞大资产,稳固、合规、高效地引入链上数字世界的价值之桥。
从本质上看,RWA的核心逻辑并不复杂:将具有稳定现金流的实体资产,如一栋商业地产的租金收益权、一个光伏电站的未来发电收入、一批供应链中的应收账款,通过法律结构设计与区块链技术,转化为链上的数字代币(Token)。这一过程,我们称之为“资产代币化”。它并非简单的概念炒作,而是对传统金融体系的一次深刻变革。传统金融中,优质资产往往面临着流动性差、融资门槛高、交易环节繁琐等诸多痛点。而RWA,恰恰为解决这些沉疴痼疾提供了一套全新的、基于技术信任的解决方案。
这篇文章,将不仅仅停留在对RWA概念的浅尝辄止。我们将深入产业的肌理,从政策的顶层设计,到产业链上各个环节的核心参与者,进行一次全面的扫描与解构。我们将看到,中国的科技与金融企业,如何在这条新兴的赛道上,凭借其在新能源、不动产、数字科技等领域的深厚积累,展开一场关乎未来的前瞻性布局。这不仅是一场技术革命,更是一次深刻的价值重估。让我们一同启程,探索这个正在从蓝图走向现实的万亿新赛道。
一、 RWA:万亿蓝海的政策东风与市场前瞻

任何新兴赛道的爆发,都离不开政策的指引与市场的共识。RWA之所以能在当下成为全球金融科技领域最炙手可热的话题,正是因为其同时获得了这两大关键要素的加持。
1.1 宏观视野:从“脱虚向实”到万亿市场预期
区块链技术发展的叙事,正在经历一场关键的转向——从“币圈”的自我循环,走向“链圈”的赋能实体。**“脱虚向实”**成为全球监管与产业界的共同呼声,而RWA正是这一转向的最佳载体。它让区块链不再是空中楼阁,而是真正服务于实体经济、提升金融效率的底层基础设施。
市场的嗅觉最为灵敏。无论是波士顿咨询集团(BCG),还是各大加密研究机构,其预测模型均指向一个惊人的共识:全球RWA市场规模将在未来数年内迎来指数级增长,到2025年有望达到154亿美元,而长期来看,这是一个有望触及数十万亿美元的庞大市场。 这背后是全球范围内海量的、等待被盘活的非流动性资产,包括但不限于:
不动产:商业地产、仓储物流、长租公寓等。
基础设施:新能源电站、充电桩网络、数据中心等。
私募股权与债权:未上市企业股权、各类信贷资产。
知识产权与文化资产:专利、版权、艺术品、收藏品等。
这些资产的总价值是一个天文数字,而RWA为它们提供了一个进入全球化、高流动性资本市场的全新入口。
1.2 政策风向:中国内地与香港的“双轮驱动”
在中国,RWA的发展呈现出一种独特的“双轮驱动”格局,即内地聚焦“区块链+实体经济”的应用探索,香港则定位为连接中国资产与全球资本的“超级联系人”和RWA创新试验田。
1.2.1 内地:监管沙盒下的稳步探索
中国内地对RWA的态度是审慎而积极的。政策的核心导向是严控金融风险,鼓励技术赋能实体。在这一框架下,我们看到了诸多有益的尝试:
顶层设计:国家层面明确支持“区块链+实体经济”的深度融合,将其视为数字经济发展的重要组成部分。
地方试点:海南、成都等地先行先试,设立了**“监管沙盒”**。这是一种创新的监管模式,允许企业在风险可控的环境下,对RWA等金融科技新业务进行小范围测试。特别是成都,依托其作为国家“算力枢纽节点”和“区块链创新应用综合试点城市”的双重身份,正积极为RWA项目提供底层算力支持和政策沃土。
1.2.2 香港:全球RWA枢纽的雄心
香港则在全球RWA的版图上扮演着更为激进和开放的角色。香港金管局(HKMA)的一系列举措,清晰地勾勒出其打造全球虚拟资产中心和RWA枢纽的战略意图:
纳入重点方向:明确将RWA纳入其金融科技(Fintech)发展的重点关注领域。
“Ensemble项目沙盒”:这是香港金管局推出的一个重量级项目,旨在探索代币化资产的交易与结算。该沙盒的核心是wCBDC(批发层面央行数字货币),它为RWA的原子化结算(DvP,券款对付)提供了最理想的底层基础设施。蚂蚁数科等内地科技巨头已深度参与其中。
《稳定币条例》:于2024年8月1日正式生效的稳定币监管条例,为RWA市场提供了至关重要的合规支付与结算工具。一个受监管的、与法币1:1锚定的稳定币,是RWA资产与真实世界资金顺畅兑换的基石,极大地提升了市场的信心与效率。
需要强调的是,目前香港的RWA试点主要面向专业投资者(Professional Investors, PI),普通内地居民直接参与尚不具备合规渠道。但这扇窗口的打开,已经为中国内地优质资产的“出海”融资,铺设了一条充满想象力的合规路径。
二、 产业链核心标的深度透视
在政策与市场的双重驱动下,一批嗅觉敏锐的上市公司已经抢先布局,它们或手握优质底层资产,或掌握核心关键技术,构成了中国RWA产业链的第一梯队。我们将从资产端、技术平台端、生态服务端等多个维度,对10家核心标的进行穿透式解读。
2.1 资产端先锋:优质实体资产的“代币化”探索者
资产端是RWA价值的源头。拥有标准化、可预测、现金流稳定的实体资产,是成为RWA龙头的先决条件。
2.1.1 朗新科技(300682):新能源资产RWA的破冰者
核心业务基因:朗新科技并非一家传统的金融公司,其主业是能源数字化。旗下“新电途”平台是国内充电桩运营领域的绝对龙头,接入的充电终端超过50万个。这为它提供了海量的、颗粒度极细的、具备稳定现金流的新能源基础设施资产。
RWA项目剖析:朗新科技与蚂蚁数科的合作,堪称中国RWA发展史上的一个里程碑事件。
项目标的:将旗下9000台充电桩未来的收益权打包。
技术实现:通过物联网(IoT)技术,将每一台充电桩的实时充电数据(如充电时长、电量、支付金额等)加密后上传至蚂蚁链。这些可信数据构成了资产价值的底层支撑。
融资成果:成功在海外发行了1亿元人民币的RWA产品,吸引了国际资本的认购,实现了**年化6.8%**的融资回报。这不仅为朗新科技开辟了全新的低成本融资渠道,也为中国新能源资产的跨境证券化提供了范本。
核心竞争力:其核心优势在于**“优质资产+领先技术”**的结合。充电桩资产现金流分散且稳定,是理想的RWA标的。而背靠蚂蚁链强大的技术实力,确保了资产上链过程的透明、可信与不可篡改。公司2025年Q1净利润32%的增长,也侧面印证了其主营业务的稳健性。
2.1.2 协鑫能科(002015):绿色能源出海的RWA范本
核心业务基因:作为全球光伏与储能电站的巨头,协鑫能科在全球市场拥有高达12%的占有率。其手中掌握着大量已并网发电、能够产生持续稳定收益的绿色能源资产。
RWA项目剖析:协鑫能科的RWA实践,更侧重于大规模、标准化的绿色资产出海。
项目标的:将位于江苏、安徽等地的合计82MW(兆瓦)的光伏电站项目打包成资产池。
合规路径:项目通过了严苛的香港金管局沙盒测试,这意味着其在资产结构、技术实现、法律合规等方面均得到了监管机构的初步认可。
融资成果:通过蚂蚁数科的Jovay区块链平台,成功完成了超过5亿元的融资,并为投资者提供了高达7.2%的年分红率。
技术壁垒:协鑫能科的突出优势在于其资产上链流程的标准化。公司在该领域获得了ISO/TC307(区块链与分布式账本技术委员会)国际认证,这在全球范围内都是一个含金量极高的资质。它意味着协鑫的RWA模式具备极强的可复制性,未来可以快速地将其遍布全球的绿色能源资产,通过同一套标准化的流程进行代币化融资。
2.1.3 南山控股(002314):不动产RWA的基石
核心业务基因:南山控股是国内物流地产领域的龙头企业,旗下“宝湾物流”运营的仓储面积高达600万平方米。高标准物流仓储是一种极其优质的不动产资产,具有租约稳定、空置率低、现金流可预测性强等特点。
RWA项目剖析:虽然南山控股尚未发行严格意义上的RWA代币,但其在资产证券化(ABS)领域的成熟实践,为未来向RWA转型奠定了坚实基础。
ABS实践:公司已成功发行了15亿元的物流园ABS,其底层资产是位于武汉、成都等核心节点的4个高标准物流园区。数据显示,这些园区的年租金收入稳定性高达98%,NOI(净营业收入)利润率达到72.8%,是无可挑剔的优质底层资产。
核心优势:资产的高度标准化是南山控股最大的优势。相比于非标的商业地产,高标仓的估值模型、租金坪效、运营成本都有一套成熟的行业标准,这极大地降低了资产上链和代币化的复杂性。从ABS到RWA,对于南山控股而言,更多是发行技术和渠道的升级,而非资产性质的根本改变。
2.1.4 东湖高新(600133):产业园区的“REITs+RWA”双重想象
核心业务基因:聚焦于光电子、生物医药等高新产业的园区开发与运营,东湖高新掌握着大量具有高成长性的产业不动产。
RWA项目剖析:东湖高新的路径,体现了公募REITs与RWA的异曲同工之妙。
公募REITs:公司成功发行了国内首批公募REITs之一的“武汉软件新城1.1期”,底层资产估值12亿元,为投资者提供了5.6%的稳定分派收益率。公募REITs本身就是一种标准化的、高流动性的不动产代币化形式。
区块链探索:更具前瞻性的是,东湖高新正积极参与工信部主导的**“区块链+园区”国家级试点项目。其核心探索方向是将园区的数字产权证上链**,实现资产所有权的数字化、可编程化。这无疑是为未来产业园区资产的RWA化,进行最底层的技术铺垫。
潜力展望:东湖高新未来有望形成**“公募REITs+RWA”**双轮驱动的格局。REITs面向国内公开市场,而RWA则可以面向全球的专业投资者和DeFi市场,二者互为补充,将极大拓宽其资产的融资渠道和流动性深度。
2.1.5 元隆雅图(002878):文化IP资产的RWA创新
核心业务基因:作为国内礼赠品创意设计和营销服务的头部企业,元隆雅图手握大量顶级文创IP资源,例如其曾是北京冬奥会特许生产商和零售商。这些文化IP本身就是一种独特的、具有高附加值的无形资产。
RWA项目剖析:元隆雅图的RWA布局,瞄准了文化资产跨境流通这一蓝海市场。
合作路径:通过其子公司“上海喔哇宇宙”,与香港持牌券商胜利证券达成战略合作。这一合作模式至关重要,因为它解决了文化资产RWA出海的合规问题。
标的探索:已成功试水发行故宫文创RWA,并积极探索将冬奥吉祥物“冰墩墩”等爆款IP的衍生品权益进行代币化,面向全球市场发行。
核心优势:元隆雅图的优势在于其独特的IP资产禀赋和清晰的国际化合规路径。相比于标准化的实物资产,文化IP的RWA化更具挑战性,但也更具想象空间。它能够将一个文化符号的粉丝经济价值,转化为一种可投资、可全球流转的数字资产,为IP的价值发现和变现开辟了全新的维度。
2.2 技术与平台中坚:RWA赛道的基础设施建设者
如果说资产端是RWA的“货”,那么技术与平台层就是运送和交易这些“货”的“路、车和交易所”。它们在产业链中扮演着不可或缺的“卖水人”角色。
2.2.1 霍普股份(301024):RWA技术标准的定义者
核心业务转型:霍普股份正从一家传统的建筑设计公司,向一家领先的数字资产服务商华丽转型。其布局的深度和广度,在A股上市公司中独树一帜。
RWA布局剖析:霍普股份的战略是抢占产业链的制高点——技术标准制定。
标准主导:公司联合中国信通院、蚂蚁数科等权威机构,共同主导制定了**《RWA标识与元数据规范》、《可信区块链实体资产上链技术规范》**等一系列关键技术标准。这些标准未来有望被纳入香港的Web3.0标准体系,使其在RWA的规则制定上拥有了核心话语权。
平台实践:不仅制定标准,霍普股份还亲自下场实践。公司已上线了房地产REITs代币化平台,为粤港澳大湾区的产业园提供资产代币化服务,管理规模已超过80亿元。同时,还与蚂蚁数科合作,参与东南亚的充电桩RWA项目,展现了其技术输出的能力。
核心竞争力:**“标准制定者+技术实践者”**的双重身份,构筑了霍普股份极高的竞争壁垒。在任何新兴行业,谁掌握了标准,谁就掌握了未来的发展方向和商业利益分配的主动权。
2.2.2 四方精创(300468):跨境支付的区块链桥梁
核心业务基因:深耕金融科技多年,尤其在区块链底层技术和跨境支付领域积累深厚。
RWA布局剖析:四方精创的定位是RWA资产跨境流转的**“技术高速公路”**。
深度参与香港顶层项目:公司是少数深度参与香港金管局CBDC项目及**mBridge(多边央行数字货币桥)**项目的内地科技公司。mBridge项目由中国、香港、泰国、阿联酋四地央行联合发起,旨在解决传统跨境支付的痛点,是未来RWA跨境结算的终极基础设施。
技术平台:其自主研发的FiNnosafe平台,能够为稳定币的发行和RWA的通证化提供一站式的底层技术支持。目前,该平台的业务已覆盖11个国家的跨境支付网络,并且在2025年Q1,其网络新增接入了5个东南亚国家,国际化布局持续加速。
核心优势:先发的国际化布局和与监管机构的深度绑定,是四方精创的核心优势。当大量的中国RWA资产需要出海融资,当海外的资金希望投资中国的RWA时,四方精创所构建的这条合规、高效的跨境支付与清算网络,将成为不可或缺的关键通道。其跨境支付业务占比已提升至40%,显示出其战略转型的成效。
2.2.3 天阳科技(300872):银行RWA系统的“风控大脑”
核心业务基因:作为国内领先的银行IT解决方案提供商,天阳科技的客户覆盖了几乎所有主流银行,在银行系统内部拥有极高的渗透率和客户粘性。
RWA布局剖析:天阳科技切入RWA的角度非常务实——为银行提供RWA业务所需的风控与合规系统。
全流程风控:公司为银行客户提供从RWA资产的尽职调查、估值、上链、发行到存续期管理的全流程风险管控解决方案。随着银行逐步成为RWA的重要参与方,这套系统的价值将日益凸显。
支付与身份认证:公司深度参与了央行CIPS(人民币跨境支付系统)的测试,并拥有稀缺的数字人民币硬件钱包试点资质。这意味着它在未来的数字法币支付和用户身份认证(DID)领域,占据了有利身位。
核心竞争力:深厚的银行客户基础和对金融业务风控的深刻理解,是天阳科技难以被替代的护城河。RWA要实现规模化发展,离不开传统金融机构,特别是银行的深度参与。天阳科技作为银行信赖的“IT管家”,自然成为银行开展RWA业务时的首选技术合作伙伴。其RWA相关系统订单年增速超过60%,充分证明了市场的旺盛需求。
2.2.4 恒宝股份(002104):RWA世界的“安全卫士”
核心业务基因:公司是金融安全领域的传统强者,主营业务包括金融IC卡、移动支付安全单元(SE)、加密硬件等。
RWA布局剖析:在RWA时代,资产的安全是第一生命线。恒宝股份将其在传统金融安全领域的积累,成功迁移到了数字资产领域。
量子加密技术:面对未来量子计算可能对现有加密体系构成的威胁,恒宝股份前瞻性地布局了量子加密模组。该产品已获得东南亚多国央行的订单,用于其数字货币和RWA结算系统,技术具备抗量子计算攻击的能力。
一体化方案:公司为RWA的跨境结算,提供**“加密-支付-认证”**的一体化硬件解决方案。其数字人民币硬件钱包的市场占有率超过30%,在终端安全设备领域拥有绝对优势。
核心优势:硬核的安全技术和在支付终端的领先市场地位。无论是RWA资产的托管,还是交易过程中的私钥保护,都离不开高强度的加密硬件。恒宝股份在这一“小而美”但至关重要的赛道上,建立了强大的技术壁垒和市场壁垒。
2.2.5 恒生电子(600570):金融IT巨头的“集大成者”
核心业务基因:作为中国金融IT软件与服务的绝对龙头,恒生电子的产品覆盖了证券、基金、银行、信托等几乎所有金融领域,是金融机构后台系统的“中枢神经”。
RWA布局剖析:恒生电子在RWA领域的布局,体现了其作为平台型巨头的“集大成”特质。
清结算系统:为RWA资产的场内交易提供核心的清算与结算系统技术支持,这是其传统优势业务的自然延伸。
S基金平台:与上海股权托管交易中心合作,共建S基金(私募股权二级市场基金)的RWA平台。S基金份额的流动性差一直是行业痛点,通过RWA化,可以极大地提升其交易效率和定价公允性。
对接港交所:为港交所开发稳定币与RWA抵押资产的资金流对接模块,深度参与香港RWA市场的基础设施建设。
核心竞争力:全面的金融IT产品线和庞大的金融机构客户群。RWA资产最终需要在一个合规、高效、稳定的金融市场中进行交易和流转,而恒生电子正是这个市场最重要的技术基石提供者。其在产业链中的地位,如同一个“军火商”,无论哪路“军队”崛起,都需要它的技术“弹药”。
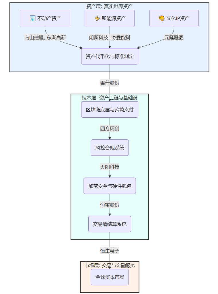
三、 🔗 产业链全景图谱:解构RWA的价值网络

为了更直观地理解上述公司在RWA生态中所扮演的角色,我们可以构建一个产业链全景图谱。RWA的价值实现,依赖于资产端、技术平台端、以及金融生态服务端之间的高效协同。
3.1 RWA产业链核心环节
整个产业链可以被抽象为三个核心层面:
资产层(Asset Layer):价值的源泉。负责提供、打包和初步评估适合代-币化的真实世界资产。
技术层(Technology Layer):价值的桥梁。负责将链下资产安全、合规、可信地映射到链上,并提供交易、清算、安全等基础设施。
市场层(Market Layer):价值的实现。负责资产的发行、交易、流动性提供以及与全球资本市场的对接。
3.2 核心标的在产业链中的定位
我们可以用一张图来清晰地展示这10家核心标的在产业链中的具体位置:

图谱解读:
资产端的多样性:我们可以看到,RWA的底层资产正在从传统的不动产(南山控股、东湖高新),向更具时代特色的新能源资产(朗新科技、协鑫能科),乃至更具创新性的文化IP资产(元隆雅图)拓展。资产的丰富性是RWA市场规模化的基础。
技术层的“层层加固”:技术层并非单一环节,而是一个环环相扣的“安全链条”。从霍普股份制定的上链标准开始,到四方精创提供的底层链与支付通道,再到天阳科技嵌入银行系统的风控逻辑,最后由恒宝股份提供硬件级的安全保障,共同构筑了RWA资产安全流转的技术护城河。
市场层的“临门一脚”:恒生电子作为金融IT的集大成者,扮演着连接技术层与最终资本市场的关键角色。其提供的清结算系统,是保证大规模RWA资产能够高效、无误地完成交易的“最后一道关口”。
这个图谱清晰地揭示了RWA并非某家公司的独角戏,而是一个需要多方协作、优势互补的复杂生态系统。投资RWA赛道,既要关注拥有优质资产的“资源方”,也要重视提供核心技术和基础设施的“赋能者”。
四、 ⚠️ 风险与迷雾:在机遇中保持审慎

任何处于爆发前夜的赛道,都必然伴随着巨大的不确定性。对于RWA,投资者在看到其广阔前景的同时,更需要对其潜在的风险有清醒的认识。这些风险并非空穴来风,而是当前行业发展中实实在在的挑战。
4.1 监管的不确定性:悬在头顶的达摩克利斯之剑
这是RWA面临的最核心、也是最根本的风险。
法律属性的模糊:在中国内地,RWA代币究竟应被界定为“证券”、“商品”还是“新型资产凭证”,目前尚无明确的法律定义。不同的定性,将对应完全不同的监管框架和法律后果。这种模糊性使得大规模、公开化的RWA业务难以开展,多数项目只能在“监管沙盒”或特定试点区域内小范围进行。
跨境合规的复杂性:即便通过香港这一窗口,也面临着复杂的跨境合规挑战。资产如何穿透核查?资金如何满足反洗钱(AML)和了解你的客户(KYC)要求?不同法域之间的税务、数据隐私、投资者保护等法律法规如何协调?这些都是RWA项目出海必须解决的棘手问题。
投资门槛的限制:如前文所述,香港目前的RWA试点仅对专业投资者开放。这意味着其市场深度和广度有限,短期内难以形成类似公开股票市场的充沛流动性。
4.2 技术与安全的瓶颈:数字世界的“阿喀琉斯之踵”
技术是RWA的基石,但技术本身也带来了新的风险点。
“预言机”困境(The Oracle Problem):这是区块链领域的一个经典难题。区块链本身是一个封闭的、确定性的系统,它如何可信地获取并验证来自链下物理世界的数据?RWA资产的价值,高度依赖于链下资产的真实状况(如充电桩的电费收入、光伏电站的发电量)。负责将这些链下数据喂给区块链的“预言机”,一旦被攻击或提供错误数据,将直接导致链上资产价值的崩溃。用户素材中提到的“某光伏项目因数据篡改延迟2个月”,正是这一风险的现实写照。
智能合约的漏洞:RWA的发行、分红、赎回等核心逻辑,都由智能合约自动执行。然而,“代码即法律”是一把双刃剑。一旦智能合约存在未被发现的漏洞,就可能被黑客利用,造成灾难性的资产损失。DeFi历史上无数次的被盗事件,已经反复敲响了警钟。
资产托管的风险:虽然资产被代币化了,但物理资产本身依然存在于链下,需要可信的第三方进行托管。托管方的道德风险、操作风险,以及资产所有权与代币持有权之间法律关系的清晰界定,都是不容忽视的潜在风险点。
4.3 市场的分化与真实性挑战:泡沫下的“鱼龙混杂”
在新概念的炒作热潮中,市场往往会变得泥沙俱下。
伪RWA项目的泛滥:市场上已经出现了大量打着RWA旗号,但底层并无真实资产支撑,或者资产质量极差的“空气币”项目。据统计,2024年新增的所谓RWA项目中,有高达60%可能属于此类包装炒作。投资者如果缺乏专业的甄别能力,极易陷入“庞氏骗局”的陷阱。
“概念”与“业务”的脱节:部分上市公司虽然宣布布局RWA,但其相关业务在公司总营收中的占比可能不足5%,甚至仍停留在签署战略合作协议的阶段。这种“雷声大、雨点小”的情况,使得投资者很难判断公司究竟是真心投入,还是仅仅为了蹭热点、炒作股价。
流动性风险:即便对于真实的RWA项目,在市场发展的早期,其二级市场的流动性也可能远低于预期。投资者可能会面临“买入容易、卖出难”的窘境,代币化的优势未能完全体现。
因此,对于RWA的投资,尽职调查的重要性被提到了前所未有的高度。投资者需要穿透表面的概念,去审视底层资产的真实性、现金流的稳定性、法律结构的完备性、技术方案的安全性以及合规路径的清晰性。
结语
RWA的故事,是一个关于“链接”的故事。它用区块链这根无形的线,将物理世界沉睡的价值,与数字世界高效的金融网络链接起来。这不仅是一场技术范式的迁移,更是一次深刻的资产价值重估与流动性革命。
我们通过本文的梳理可以看到,中国在这条赛道上已经涌现出一批极具潜力的先行者。从朗新科技、协鑫能科的新能源资产,到南山控股、东湖高新的优质不动产,再到元隆雅图的文化IP,资产端呈现出百花齐放的态M势。而在技术和平台端,霍普股份定义标准,四方精创搭建桥梁,天阳科技与恒宝股份构筑安全防线,恒生电子则为最终的市场交易提供坚实后盾。一个分工明确、协同发展的RWA产业链雏形已然显现。
然而,前路并非一片坦途。监管的迷雾、技术的瓶颈、市场的泡沫,都是这条价值之桥在建造过程中必须跨越的深渊。对于投资者而言,这既是一个充满机遇的黄金赛道,也是一个考验认知与耐心的试炼场。
最终,能够在这场浪潮中胜出的,必然是那些真正手握优质资产、掌握核心技术、并对合规心存敬畏的企业。RWA的未来,不属于追逐概念的投机者,而属于那些脚踏实地,致力于用技术为实体经济创造真实价值的建设者。这场链接物理与数字的伟大迁徙,才刚刚拉开序幕。
附录:RWA核心标的一览表
为了便于读者快速回顾与查阅,下表系统梳理了本文深度拆解的10家RWA产业链核心上市公司的关键信息,涵盖其在RWA领域的具体布局、核心能力及应用场景。
📢💻 【数实汇锐评】
RWA不是万能药,而是试金石。它考验的是资产质量、技术穿透力和合规穿行力。泡沫终将褪去,能沉淀下来的,唯有那些真正能链接价值、创造流动的‘硬核’玩家。