【理论前沿】跨越“不敢共享”的数据鸿沟:可信数据空间如何开启产业价值共创时代
【摘要】面对数据共享中普遍存在的信任鸿沟,可信数据空间通过“规则+技术”双轮驱动,构建了数据“可用不可见、可控可计量”的新范式。文章深入剖析了该技术在金融、医疗、制造等关键行业的落地实践,展示其如何重塑信贷风控、加速新药研发、贯通产业链协同,并最终提炼出其在保障战略资源安全、深化数实融合、支撑科技创新和优化公共服务四大领域的赋能价值,揭示了其开启产业价值共创时代的巨大潜力。

引言
数字经济浪潮下,数据成为驱动产业革新与社会进步的核心生产要素。它的价值潜藏于流动与融合之中。但是,一个普遍的矛盾摆在所有企业面前,一方面是利用数据实现业务增长的迫切渴望,另一方面则是数据共享过程中难以逾越的信任鸿埋。
金融、医疗、汽车制造这些国民经济的支柱产业,无一不被数据深度渗透。它们同样也面临着最棘手的困境。企业普遍陷入“不敢共享、不愿共享、不能共享”的囚徒困境。这种困境的根源复杂交错,数据泄露的风险如同悬顶之剑,权责归属的模糊不清让合作步履维艰,不同系统间的技术壁垒又筑起了高墙。再加上日趋严格的合规压力与各自为战的产业生态,导致数据孤岛林立,数据要素的巨大价值被牢牢锁在了一个个独立的“黑箱”之中。
为了砸开这个“黑箱”,可信数据空间(Trusted Data Space)应运而生。它不是一项单一的技术,而是一套精巧的组合拳,一个旨在破解数据流通信任难题的新型基础设施。它的核心理念是通过“规则+技术”双轮驱动,构建一个所有参与方共同遵守、共同信任的安全环境。在这个环境里,数据可以实现“可用不可见、可控可计量、可证可溯”。原始数据本身无需离开其所有者的控制范围,参与方交换的仅仅是数据计算后的“价值”或“结果”,从而在根本上解决了安全与利用的矛盾。
这套机制的背后,是身份与接入管理、互联互通、可信管控、存证溯源、动态权限、全流程审计等一系列能力的支撑。它巧妙地融合了隐私计算、区块链、数据沙箱、智能合约等前沿技术,共同确保了数据在不出域、不泄露的前提下,能够安全地进行多方协作,最终实现价值的共创。这趟旅程,正是从数据孤岛的隔绝,走向价值共创的星辰大海。
一、🌀 解构可信数据空间—规则与技术的双螺旋
%20拷贝.jpg)
可信数据空间之所以能够成为破解数据共享难题的“金钥匙”,其根本在于它并非单纯堆砌技术,而是构建了一套兼具社会契约精神与技术刚性约束的完整体系。这个体系就像一个双螺旋结构,“规则”与“技术”相互缠绕、彼此支撑,共同构成了信任的基石。
1.1 破局之道 “规则+技术”双轮驱动
传统的解决方案往往偏重于技术单点突破,例如仅依靠加密或脱敏。但是,信任问题远比技术问题复杂,它还涉及利益分配、责任界定、合规遵从等社会性与经济性问题。
规则是“软约束” 它定义了数据空间内的“交通法规”。所有参与者在进入空间前,必须就数据的权属、使用范围、收益分配、安全责任等达成共识,并将其固化为数字合约或章程。这套规则体系解决了“不愿共享”的根本动因,即权责利不对等的问题。它将模糊的商业信任,转化为清晰的、可执行的契约。
技术是“硬约束” 它扮演着“电子警察”和“安全护栏”的角色。无论参与方主观意愿如何,技术手段都能确保所有数据操作严格遵守既定规则。例如,隐私计算技术保证了计算过程对原始数据不可见;区块链技术则将每一次授权、每一次操作都记录在案,使其不可篡改、全程可溯。技术解决了“不敢共享”的后顾之忧,提供了可验证的安全性。
这种“规则先行,技术保障”的双轮驱动模式,从根本上改变了数据协作的逻辑。它将合作的基础从脆弱的、基于关系的“人际信任”,升级为稳固的、基于代码和契约的“系统信任”。
1.2 规则先行 奠定信任基石
在可信数据空间的构建中,规则体系的设计是先导步骤。一个完善的规则框架,能够极大降低参与方之间的信任成本与协商成本。这个框架通常被设计为“四位一体”,确保数据空间健康、可持续地运行。
表1 可信数据空间“四位一体”规则框架
通过这套框架,数据共享从一次性的、项目制的合作,转变为一种标准化的、可持续的业务模式。
1.3 技术落地 铸就安全围栏
规则勾勒了蓝图,而技术则负责将蓝图变为现实。可信数据空间的技术体系是一个模块化的工程系统,其核心在于四大基础能力模块,并由一系列前沿技术作为支撑。
1.3.1 核心能力模块
这四大模块构成了可信数据空间稳定运行的骨架。
身份与接入管理 这是数据空间的第一道大门。它负责对参与的“人”(用户)、“物”(设备、节点)、“数”(数据资源)进行统一的数字身份标识与认证。只有通过验证的合法身份才能接入空间,并被授予初始权限。
互联互通 负责解决不同参与方异构系统之间的数据“对话”问题。它通过定义统一的数据交换协议、接口规范和元数据标准,打破技术壁垒,让数据能够跨平台、跨系统被理解和调用。
可信管控 这是整个空间的大脑。它依据预设的规则(通常由智能合约实现),对数据流转的全过程进行动态的、细粒度的权限控制。每一次数据访问、计算和使用的请求,都必须经过该模块的严格校验,确保操作的合法性。
存证溯源 这是空间的“黑匣子”。利用区块链等不可篡改的分布式账本技术,它记录了数据生命周期中的每一个关键操作,包括授权记录、访问日志、计算过程等。一旦出现争议或安全事件,所有行为都有据可查,无法抵赖。
1.3.2 关键支撑技术
这些前沿技术是实现核心能力的“肌肉”和“神经”。
表2 可信数据空间关键支撑技术及其作用
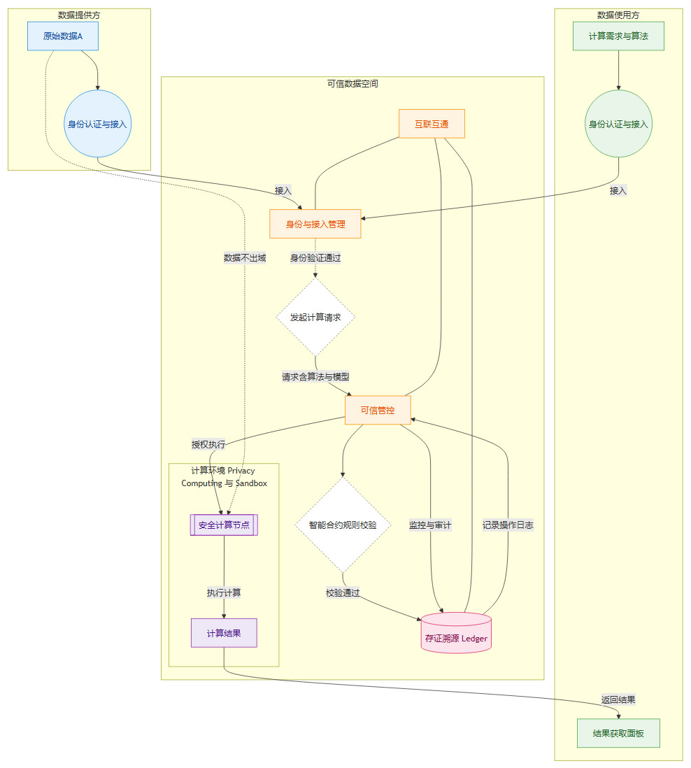
下面是一个简化的可信数据空间技术架构流程图,展示了这些技术如何协同工作。

这个架构清晰地表明,用户B并未直接接触到用户A的原始数据。整个过程在可信数据空间的调度与监控下完成,所有关键环节都被区块链记录,从而在技术上实现了安全与价值的平衡。
二、🏦 金融风暴眼—重塑信贷风控的合规之路
金融行业,是数据的王国,也是监管的重镇。每一笔交易、每一次授信背后都是海量数据的支撑。但是,客户隐私和合规红线如影随形,使得金融机构在利用数据时如同在钢丝上跳舞,稍有不慎便会面临巨大的法律和声誉风险。数据共享长期以来处于一种“想做而不敢做”的尴尬境地。
2.1 行业痛点 数据密集下的合规枷锁
金融机构面临的痛点具体而深刻。
信贷风控的“盲区” 在为中小企业提供信贷服务时,单一银行往往只能掌握企业在本行的资金流水、存贷款等信息,对于企业在其他银行的经营状况、负债情况则一无所知。这种信息不对称导致银行难以全面评估企业信用风险,要么过于谨慎导致“惜贷”,要么信息不足造成坏账风险。
隐私保护的“高压线” 客户的交易流水、资产信息属于高度敏感的个人隐私,受到《个人信息保护法》等法律的严格保护。任何形式的直接数据共享都可能触犯法律,导致巨额罚款和业务整顿。
跨机构协作的“高成本” 传统的跨行信息核验,需要通过线下函证等方式,流程繁琐、效率低下,周期往往以“天”为单位计算。这不仅增加了运营成本,也严重影响了客户体验。
2.2 破冰实践 隐私计算平台的分钟级革命
面对这些难题,可信数据空间提供了一条全新的路径。一个典型的实践是由多家主流银行联合搭建的基于隐私计算的金融数据共享平台。这个平台本质上就是一个金融行业专用的可信数据空间。
其运作模式是,当银行A需要核验某贷款企业在银行B的资金流水是否满足特定条件(例如,近六个月月均流水是否大于50万元)时,它不再需要银行B提供原始流水数据。
查询请求加密 银行A将查询条件(企业标识、查询条件)通过隐私计算技术进行加密处理,形成一个无法反推出原始信息的“密文”请求。
数据不出域计算 银行B在本地接收到这个“密文”请求后,利用本地掌握的企业原始流水数据,在安全多方计算(MPC)或联邦学习(FL)等技术的支持下,与银行A进行协同计算。整个计算过程,双方都看不到对方的原始数据。
结果安全返回 计算完成后,平台仅向银行A返回一个布尔值结果,即“是”或“否”。银行A只知道该企业是否满足风控条件,但对具体的流水金额一无所知。
这场变革带来的成效是革命性的。
表3 传统模式 VS 可信数据空间模式在信贷核验中的对比
以一个由16家主流银行参与的试点平台为例,其跨行企业资金流水核验流程,已经稳定地从过去的“天级”缩短至“分钟级”。这不仅是一次技术升级,更是对传统信贷风控模式的彻底重塑。
2.3 模式创新 “互贸批次贷”的跨域信用探索
可信数据空间的价值不止于提升效率,更在于催生全新的金融产品与服务模式。上海联合征信与交通银行合作推出的“互贸批次贷”项目就是一个很好的例子。
这个项目针对国际贸易企业“单小、批次多”的特点,传统融资模式难以匹配其需求。项目通过构建一个融合了海关、税务、外汇、征信等多源数据的可信数据空间,实现了对企业贸易行为的全面信用刻画。
多源数据融合 在企业授权下,空间整合了企业报关单、纳税记录、收汇凭证等多维度数据。这些数据在隐私计算技术的保护下进行融合分析,形成对单次贸易真实性的交叉验证。
链上存证增信 每一笔贸易的关键单据和融资流程,都在区块链上进行存证。这为银行提供了不可篡改的贸易背景凭证,极大增强了授信的可靠性。
通过这种模式,银行能够基于单次真实的贸易行为,为企业提供“一次核定、随交随贷、循环使用”的信贷服务,完美匹配了企业的经营节奏。这正是跨域数据融合所催生的信用创新。
2.4 价值延伸 数据资产化与价值共创
当数据能够在安全合规的前提下高效流动时,其价值想象空间被彻底打开。金融领域的可信数据空间正从单一的风控应用,向更广阔的领域延伸。
精准营销 银行可以与电商平台、运营商等合作,在可信数据空间内进行联合用户画像。银行提供金融产品特征,合作方提供用户行为标签,通过联邦学习共同训练营销模型,向最可能感兴趣的客户推送金融产品,实现“广告打扰”到“精准服务”的转变,同时保护了用户隐私。
数据资产化 在数据空间内,每一次数据的使用、每一次模型的调用,都可以被精确计量和计价。数据提供方可以像出售服务一样,将数据的使用权作为一种新型资产进行运营,获得持续的收益。这推动了数据从成本中心向价值中心的转变。
金融行业的可信数据空间实践,不仅解决了眼前的合规与效率难题,更重要的是,它为整个行业探索出一条数据驱动的、可持续的价值共创之路。
三、🧬 医疗迷宫的“破壁人”—加速新药研发的生命数据方舟
%20拷贝.jpg)
医疗健康领域的数据,堪称一座蕴藏着无限宝藏的金矿。每一份病历、每一张影像、每一次医保结算,都可能隐藏着攻克疾病的线索。但是,这座金矿也被最森严的壁垒所包围。患者隐私是不可逾越的红线,医疗、医保、医药(即“三医”)数据分属于不同机构,形成了“供不出、流不动、用不好”的行业死结。数据无法有效流动,使得新药研发和精准医疗的进展远比想象中缓慢。
3.1 行业困境 “三医”数据的孤岛之痛
医疗数据的共享困境,具体体现在多个层面。
数据高度分散 患者的诊疗数据在医院,用药数据在药店和医药公司,支付数据在医保局。这三者割裂,导致研究者无法获得一个完整的患者健康视图,极大限制了临床科研的深度。
隐私合规壁垒 医疗数据是最高等级的敏感个人信息。任何不合规的数据共享都可能对患者隐私造成毁灭性打击,并让相关机构面临法律天花板。这使得医院对于数据共享的态度极为保守,形成了“数据不出院”的铁律。
科研效率低下 传统的药物研发需要进行漫长的多中心临床试验,招募患者、收集数据、进行分析,整个过程耗时耗力,成本高昂。尤其是对于罕见病研究,找到足够数量的病例样本本身就是一项巨大挑战。
3.2 海南实践 国家级试点的“三医协同”样本
为了打破这个僵局,国家层面的探索已经开始。海南的“国际创新药械‘三医协同’可信数据空间”项目,作为全国卫生领域的首个国家级行业试点,提供了一个极具价值的范本。
这个项目的核心思路,正是在严格遵守法律法规的前提下,利用可信数据空间的技术和规则体系,让“三医”数据在安全可信的环境中“对话”,从而赋能医疗科研。
它的运作逻辑如下。
规则制定先行 项目首先联合卫健委、医保局、药监局等监管部门,以及各大医院和药企,共同制定数据分类分级标准、数据使用授权流程、安全审计规范等一系列共识规则。明确了什么数据可以用,谁可以用,怎么用,以及收益如何分配。
技术保障落地 在规则指引下,建设一个由政府主导、多方参与的技术平台。当一家药企需要验证某款新药对特定人群的有效性时,它可以向数据空间提交一个分析模型。
联邦学习赋能 这个模型会被分发到各个合作医院的数据节点。模型在医院本地的、经过脱敏处理的数据上进行训练,但原始病历数据始终不会离开医院的防火墙。各医院节点只将训练后的模型参数梯度上传到数据空间进行聚合,更新全局模型。
价值安全交付 经过多轮迭代,一个融合了多家医院数据智慧的、更精准的分析模型就训练完成了。药企最终得到的是这个模型,或者基于模型运行得出的统计性分析结果,而非任何单个患者的原始数据。
通过这种“数据不动模型动”的方式,海南数据空间完美实现了“数据不出域、可用不可见”,为多中心临床研究、AI辅助诊疗模型训练和真实世界数据研究提供了全新的、合规高效的解决方案。
3.3 显著成效 研发周期的“加速度”
这种新范式带来的价值是实实在在的。海南博鳌乐城国际医疗旅游先行区,依托于真实世界数据应用的政策改革与技术支撑,已经取得了惊人的成果。
上市时间缩短 利用境内外真实世界数据进行临床评价,创新药械在中国上市的审批时间平均缩短了1.5年。
研发周期压缩 通过可信数据空间进行跨机构联合研究,汇集了更广泛、更多样化的病例数据,新药的整体研发周期平均缩短了20%-30%。
表4 传统新药研发 vs. 可信数据空间赋能的新药研发
3.4 应用拓展 从科研到临床的价值闭环
可信数据空间的价值不仅限于新药研发。广州市卫生健康行业数据空间的建设,则展示了其在临床诊疗方面的巨大潜力。该空间汇聚了市内18家大型医院的医疗数据,并部署了高达百P级别(PFlops)的智能计算算力。
这解决了“数据不出院、医生用不上手”的另一个痛点。过去,一位医生诊断疑难杂症,能参考的仅仅是本院的病例。现在,他可以通过这个数据空间,利用一个由18家医院海量病例数据训练出的AI辅助诊断模型。这个“超级大脑”能够为他提供更宽广的诊断视野和更精准的决策支持,从而显著提升诊疗效率和准确率。
从赋能科研,到辅助临床,医疗领域的可信数据空间正在构建一个从数据中来、到患者中去的价值闭环,真正让生命数据方舟驶向更广阔的蓝海。
四、🏭 产业链的“神经网络”—智造协同与质量飞跃
与金融和医疗不同,汽车与制造业的痛点更多体现在长长的产业链条上。从上游的原材料供应商,到中游的零部件制造商,再到下游的整车厂和终端销售,环节众多,参与主体复杂。数据像血液一样在其中流动,但动脉粥样硬化般的“数据壁垒”和“信任赤字”,严重制约了整个产业链的协同效率和韧性。
4.1 行业症结 供应链上的“断点”与“盲点”
制造业,特别是汽车行业,面临的供应链数据协同难题尤为突出。
质量追溯的“断链” 当一个汽车零部件出现质量问题时,要向上追溯其生产批次、原材料来源,往往需要跨越多家企业进行查询。信息传递效率低下,数据标准不一,导致质量追溯过程漫长而痛苦,有时甚至无法追溯到根源。
生产协同的“延迟” 下游整车厂的生产计划调整,无法实时、透明地传递给上游数百家供应商。信息传递的延迟和失真,导致供应商要么库存积压,要么产能不足,整个供应链的反应速度和柔性大打折扣。
数据安全的“担忧” 核心制造商拥有关键的工艺参数和生产数据,供应商则掌握着零部件的成本和良率信息。双方都视这些数据为核心商业机密,担心在共享过程中被竞争对手获取,因此宁愿选择保守的、低效的沟通方式。
融资增信的“壁垒” 供应链上的中小企业手握大量订单和生产数据,但这些“动态”的经营数据难以被金融机构采信,导致融资难、融资贵的问题普遍存在。
4.2 龙头牵引 长虹的供应链协同实践
破解这一难题的有效路径,是由产业链中的“链主”或龙头企业牵头,建设覆盖整个上下游的行业级或企业级可信数据空间。家电巨头长虹集团的“智能制造供应链协同可信数据空间”项目,成功入选国家级企业试点,为行业树立了标杆。
长虹依托其强大的工业互联网平台,构建了一个集多模态数据治理、AI应用服务、数据安全管理等能力于一体的可信环境。在这个空间里,长虹与它的数百家供应链伙伴可以进行安全的数据交互。
表5 长虹可信数据空间解决的供应链核心问题
通过这个空间,长虹不仅强化了自身对供应链的掌控力,更重要的是,它将信任和效率注入了整个生态,实现了从单一企业管理到整个产业链协同创新的跃迁。
4.3 行业共建 南方电网的生态孵化模式
如果说长虹代表了企业级数据空间的“纵向贯通”,那么南方电网等能源巨头牵头建设的行业级数据空间,则展示了“横向赋能”的巨大潜力。
南方电网的数据空间联合了电网公司、设备制造商、科研院所、数据服务商等多方主体,共同构建了一个能源电力行业的数据生态。
合规开放高价值数据 南方电网在确保电网安全和商业机密的前提下,将经过脱敏和聚合处理的电网运行数据、设备故障数据等,在空间内向生态伙伴合规开放。
孵化创新数据产品 设备制造商可以利用这些真实世界的运行数据,来优化其产品的设计、提升设备性能和预测性维护能力。例如,通过分析不同区域的电网负荷数据,变压器制造商可以设计出更适应当地工况的产品。
支撑电网稳定运行 数据服务商可以在空间内开发各类数据应用和算法模型,例如新能源发电预测、电网故障诊断等,并将这些服务提供给电网公司,共同保障大电网的安全稳定运行。
这种模式下,龙头企业不再仅仅是数据的使用者,更成为了数据生态的“孵化器”和“运营商”。它通过开放数据、共享能力,赋能整个行业的创新,最终形成一个多方共赢的价值网络。
五、🏛️ 价值聚光灯—四大领域的赋能成效与未来展望
%20拷贝.jpg)
从金融风控的精准滴灌,到医疗科研的争分夺秒,再到智能制造的无缝协同,可信数据空间正从一个前沿的技术理念,迅速演变为推动产业数字化转型的关键基础设施。它的价值已经超越了单纯解决数据共享的信任问题,开始在更宏观的层面展现出其深刻的赋能效应。综合来看,其成效主要聚焦于四大关键领域。
5.1 四大赋能领域的价值提炼
可信数据空间的实践,如同一束光,照亮了数据要素价值释放的四条核心路径。
表6 可信数据空间四大赋能领域的成效总结
这四个领域,层层递进,从保障国家安全的底座,到驱动产业发展的引擎,再到激发科技创新的源泉,最终落脚于服务社会民生的福祉,构成了一幅完整的数字经济发展图景。
5.2 未来展望 从“试点”到“枢纽”的进化之路
当前,可信数据空间的建设正处于从“盆景”到“风景”的关键过渡期。虽然在金融、医疗、制造等领域已经涌现出一批成功的试点案例,但要实现其全部潜力,仍需在以下几个方面持续发力。
标准化与互联互通 未来的趋势是从“孤立的空间”走向“互联的网络”。当前各个行业、各个区域建设的数据空间,未来需要遵循统一的标准和协议,实现空间之间的互联互通。这将构建起一个覆盖全国乃至全球的数据流通“高速公路网”,让数据要素能够在更广阔的范围内高效配置。
技术融合与深化 隐私计算、区块链、人工智能等技术将与数据空间更加深度地融合。例如,利用大模型技术对空间内的海量数据进行智能化的价值发现和应用推荐;利用更先进的隐私计算技术,在保证更高安全性的前提下,支持更复杂的计算任务。
生态运营与商业模式成熟 可信数据空间的可持续发展,离不开成熟的商业模式。未来将涌现出更多专业的数据空间运营商,它们负责空间的建设、维护、治理和生态拓展。同时,基于数据使用量、模型调用次数、数据产品交易等多元化的计费和清分结算体系将逐步完善,形成一个供需活跃、多方共赢的价值生态网络。
政策法规的协同推进 政策的引导和法规的完善是可信数据空间健康发展的根本保障。国家层面正在积极推动相关标准的制定和法律法规的细化,旨在为数据空间的建设与运营提供清晰的“游戏规则”,明确各方权责利,为数据要素市场的繁荣发展保驾护航。
总结
回顾我们走过的这段旅程,从金融业打破合规枷锁的“分钟级革命”,到医疗界穿越重重迷雾的“生命数据方舟”,再到制造业构建协同共生的“产业神经网络”,一条清晰的脉络已然浮现。可信数据空间,正以其独特的“规则+技术+生态”三位一体模式,成为破解数据流通信任难题、释放数据要素价值的核心基础设施。
它不是一个遥不可及的未来概念,而是正在发生的、触手可及的产业变革。通过构建一个“数据可用不可见”的新范式,它让数据真正从沉睡的“资源”变为流动的“资产”,为数字经济的高质量发展注入了源源不断的强大动能。
未来,随着技术标准、生态运营和政策法规的日臻完善,可信数据空间必将从今天的先行试点,进化为支撑全国一体化数据要素市场和产业创新的关键枢纽。这趟从“不敢共享”到“价值共创”的远航,才刚刚扬帆。它所开启的,是一个数据驱动、信任连接、价值共生的新时代。
📢💻 【数实汇锐评】
可信数据空间,本质是构建数字世界的“契约精神”。它用代码和规则重塑了信任,让数据从风险变为资产,从壁垒变为桥梁。这不仅是技术突破,更是商业范式的深刻变革。