【理论前沿】告别“数据沉睡”:RDA如何将企业数据从成本中心转变为可融资的核心资产?
【摘要】RDA范式通过可信技术与标准化封装,构建“数据-资产-资本”的转化路径,将企业沉睡数据激活为可确权、可交易、可融资的核心金融要素。
%20拷贝.jpg)
引言
在企业数字化转型的进程中,数据量呈指数级增长。这些数据,涵盖了消费者行为、生产流程、供应链流转等方方面面,构成了企业的数字镜像。然而,长期以来,这些海量数据在资产负债表上却处于“隐身”状态。它们不仅未能贡献直接的财务价值,其存储、治理与安全维护反而构成了一项持续增加的运营成本。数据,这个被誉为“新石油”的资源,在多数企业中仍处于“沉睡”的日志文件状态。
RDA(Real Data Assets,真实数据资产)范式的提出,旨在从根本上扭转这一局面。它并非又一个数据分析或数据交易的概念,而是一套完整的、旨在将原始数据转化为标准化金融资产的工程框架与制度设计。这一转变,意味着企业的数据管理思路需要从被动的成本控制,转向主动的资产运营。对于今天的企业管理者与技术架构师而言,理解并布局RDA,已从一道关于未来机遇的“选择题”,演变为关乎核心竞争力的“必答题”。
一、RDA范式解析:从技术原语到资产定义
%20拷贝-dcrw.jpg)
RDA的核心目标是为数据赋予明确的资产属性,使其能够像传统资产一样被管理、计量、流通和融资。这需要一套全新的技术与制度框架作为支撑。
1.1 RDA的诞生背景与核心诉求
RDA的出现并非偶然,而是数字经济发展到一定阶段的必然产物。其背后驱动力主要源于三大核心诉求。
诉求一:数据价值的财务确认。企业拥有的大量数据具备巨大的潜在价值,但在现行会计准则下,这些内部生成的数据难以作为无形资产入账。这导致企业市值与其真实价值之间存在偏差。RDA的首要目标就是解决数据资产的合规“入表”问题,使其价值在财务上得到显性化。
诉求二:数据要素的流通配置。数据孤岛现象严重阻碍了数据价值的释放。高效、安全、合规的数据流通是实现数据要素市场化配置的前提。传统的数据交易模式因权属不清、隐私泄露、定价困难等问题而步履维艰。RDA旨在通过技术手段建立信任,为数据流通扫清障碍。
诉求三:企业融资渠道的拓展。尤其对于拥有海量数据的轻资产科技公司,传统基于固定资产的信贷模式难以满足其融资需求。将数据转化为可信的抵押品,开辟全新的融资渠道,是RDA最具吸引力的应用前景。
1.2 RDA的技术内核与架构
RDA范式并非单一技术,而是一个集成了多种前沿技术的复合架构。其技术内核旨在解决数据资产化过程中的信任、安全、效率与合规四大核心问题。
RDA技术架构分层模型
这个架构的核心思想是**“链上确权、链下存储、密态计算”**。
链上确权:将数据资产的元数据、权属信息、交易记录等关键凭证记录在分布式账本上,利用其不可篡改和可追溯的特性,固化资产的法律地位。
链下存储:原始数据本身通常体量巨大,不适合直接存储在链上。它们被存放在企业本地或分布式存储系统中,通过哈希指针与链上凭证进行锚定。
密态计算:在数据需要被使用或验证时,通过隐私计算技术,在不暴露原始数据内容的前提下完成计算,实现“数据可用不可见”,从根本上解决了数据流通中的隐私泄露风险。
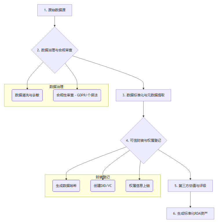
1.3 资产封装与标准化流程
将一份原始的日志文件转变为一份合格的RDA,需要经过一个严谨的标准化流程。这个过程好比将原油提炼成标准等级的汽油,使其具备了可互换性和市场流动性。

流程详解:
数据盘点与治理:首先需要对企业内部数据进行盘点,筛选出具有潜在价值的数据集。随后进行严格的数据清洗、脱敏和合规性审查,确保数据的质量和合法性。
标准化与元数据提取:将经过治理的数据按照统一标准进行格式化,并提取关键元数据,如数据来源、时间戳、数据维度、质量评分等。
可信封装与权属登记:这是RDA的核心步骤。利用区块链技术,为该数据集生成一个唯一的哈希值作为其“指纹”。同时,创建一个去中心化标识符(DID)来代表该数据资产,并通过可验证凭证(VC)来声明其权属和合规状态。这些信息被记录在分布式账本上,完成不可篡改的确权。
估值与评级:引入独立的第三方评估机构,从数据质量、稀缺性、应用价值、历史表现等多个维度对数据资产进行价值评估和信用评级。
生成RDA资产:最终,这份包含了数据摘要、权属凭证、估值报告和使用规则的标准化数据包,就构成了一份可进入市场的RDA。
1.4 与传统数据交易的区别
RDA范式并非对传统数据交易的简单升级,而是一种根本性的模式变革。
传统模式下,买卖的是数据本身的使用权,更像是一种服务采购。而在RDA模式下,交易的是代表数据背后一系列权益的资产凭证,这使其具备了金融产品所要求的标准化和流动性,为后续的融资活动奠定了基础。
二、“三可”目标的实现路径与技术栈
RDA的核心目标是实现数据资产的“可确权、可交易、可融资”。这三个目标环环相扣,层层递进,其背后都有一套精密的技术栈作为支撑。
2.1 可确权 (Verifiable Ownership)
确权是数据资产化的逻辑起点。如果一份资产的归属都无法被清晰、可信地界定,那么后续的交易和融资便无从谈起。
2.1.1 基于DLT的数据权属登记
分布式账本技术(DLT),特别是区块链,是实现可信确权的基石。
不可篡改的登记簿:每一次数据资产的生成、权属的变更,都会作为一笔交易被记录在区块链上。一旦被多数节点确认,该记录便无法被单方面篡改,提供了司法级别的存证效力。
交易的原子性:利用智能合约,可以实现“一手交钱,一手交货”的原子性操作。例如,数据使用权的转移和费用的支付可以在一个交易中被绑定,要么同时成功,要么同时失败,杜绝了违约风险。
去中心化的信任:信任不再依赖于单一的中心化机构,而是由网络中的多个参与方共同维护,增强了系统的鲁棒性和公信力。
2.1.2 全生命周期溯源的技术实现
RDA不仅要确权“此时此刻”的归属,更要能追溯其“前世今生”。
数据血缘(Data Lineage)追踪:通过在数据处理的每个环节(采集、清洗、聚合、分析)都生成相应的链上凭证,并将这些凭证通过密码学哈希关联起来,可以构建一幅完整的数据血缘图谱。这使得监管机构或审计方可以轻松核查数据的来源是否合规,处理过程是否符合规定。
版本控制与变更管理:当数据资产发生更新或衍生出新的资产时,同样可以通过链上交易来记录这种演变关系,确保每一个版本的权属都清晰可查。
2.1.3 DID与可验证凭证 (VC) 的应用
W3C标准的去中心化标识符(DID)和可验证凭证(VC)为数据资产提供了现代化的身份管理框架。
DID作为资产的“身份证”:每个RDA都可以拥有一个独立的DID,它是一个全局唯一的、由资产所有者控制的标识符。与传统的URL或数据库ID不同,DID不依赖于任何中心化的注册机构。
VC作为资产的“资质证书”:数据资产的各种属性,如合规认证、质量评级、估值报告等,都可以由权威第三方签发成VC,并与资产的DID进行绑定。使用者可以随时独立地验证这些凭证的真伪和有效性,极大地降低了信任成本。
2.2 可交易 (Tradability)
在清晰确权的基础上,数据资产便具备了进入市场流通的条件。RDA模式下的交易平台,更像一个数字资产的“纳斯达克”。
2.2.1 交易平台架构与核心模块
一个支持RDA交易的平台,其技术架构远比传统的数据中介复杂。
订单簿与撮合引擎:提供类似股票交易所的买卖挂单和自动撮合功能,实现价格发现。
链上清结算层:资产的交割与资金的结算通过智能合约在链上自动执行,实现T+0甚至实时的清结算,极大地提升了交易效率和安全性。
合规与监管接口 (RegTech):平台需内置KYC/AML(了解你的客户/反洗钱)模块,并为监管机构提供可审计的、加密的监管节点或接口,确保所有交易活动都在合规框架内进行。
第三方服务生态:平台需要集成估值、评级、审计、保险、法律咨询等第三方服务,为交易双方提供全方位的支持。
2.2.2 智能合约在交易中的角色
智能合约是实现交易自动化的核心。它可以被编程来执行复杂的、带条件的交易逻辑。
自动化版税分配:一份数据资产可能由多个原始数据方贡献。智能合约可以在每次交易或使用发生后,根据预设的贡献比例,自动将收益分配给所有相关方。
精细化的使用授权:数据资产的交易可以不是所有权的整体转移,而是特定使用权的授权。例如,智能合约可以规定,购买方只能将数据用于特定模型训练,使用次数不超过10次,且使用期限为3个月。一旦超出约定,访问权限将自动失效。
数据托管与验证:在某些交易场景中,数据可以被托管在由智能合约控制的可信执行环境(TEE)中。购买方只能提交代码到TEE中运行并获得结果,而无法接触到原始数据,从而保障数据安全。
2.2.3 估值模型与价格发现机制
数据资产的估值是业界公认的难题,因为它不像实体资产那样有明确的折旧和成本。RDA框架下,通常采用混合估值模型。
成本法:评估数据采集、存储、治理、合规等环节投入的总成本。
市场法:参考市场上类似数据资产的交易价格。这需要一个流动性充足的市场作为前提。
收益法:预测该数据资产在未来能够产生的现金流(如通过精准营销带来的销售增长、通过优化供应链节省的成本),并将其折现到当前价值。
交易平台通过公开、连续的撮合交易,为数据资产提供了动态的价格发现机制。活跃的交易能够不断修正和反映资产的公允价值,为后续的融资活动提供定价基准。
2.3 可融资 (Financiability)
当数据资产具备了清晰的权属、公允的价格和一定的流动性后,其作为金融抵押品的价值便得以显现。这是RDA范式最具颠覆性的环节。
2.3.1 数据资产抵押融资的技术流程
企业可以将其持有的RDA作为抵押物,向金融机构申请贷款。整个流程可以通过技术手段实现高度自动化和透明化。

关键技术点:
资产上链锁定:企业通过与智能合约交互,将其RDA资产凭证的所有权临时转移至合约地址。在贷款还清前,企业无法单方面转移或出售该资产。
自动化违约处置:贷款合约中预设了违约条款。一旦企业未能按期还款(可通过预言机监测其银行账户状态),合约将自动触发,将被抵押的RDA所有权转移给金融机构,无需漫长的法律诉讼。
资产价值动态监控:金融机构可以通过RDA平台实时监控抵押资产的市场价格。当资产价值跌破某个阈值时,智能合约可以自动向企业发出追加保证金的通知,有效控制风险。
2.3.2 数据资产证券化 (ABS) 的架构
对于能够产生稳定、可预测未来现金流的数据资产(例如,某个SaaS服务的数据API调用费、某个精准营销数据包的服务费),企业可以将其进行资产证券化(ABS)融资。
资产池构建:企业(发起人)将一批同质化的数据资产的未来收益权打包,构建一个基础资产池。
设立特殊目的载体 (SPV):将该资产池“真实出售”给一个独立的SPV。SPV在法律上与发起人破产风险隔离。
发行证券:SPV以此资产池产生的未来现金流作为偿付来源,向资本市场发行分层的资产支持证券(优先级、次级等)。
区块链的角色:利用区块链记录每一笔基础资产的现金流产生和支付过程,可以极大地增强ABS产品的透明度,让投资者能够实时穿透底层资产,有效降低信息不对称。
2.3.3 风险控制与合规技术
数据资产融资的风险控制是金融机构最为关注的问题。
数据质量劣化风险:需要建立持续的数据质量监控机制。可以通过在TEE中定期运行数据质量审计脚本来验证,并将结果通过预言机上传至链上。
数据泄露与滥用风险:通过强制要求数据使用方在隐私计算环境中调用数据,可以从技术上杜绝数据泄露。
合规性风险:数据资产的合规状态(如用户授权是否过期)需要被动态管理。智能合约可以与合规数据库联动,一旦资产的合规凭证失效,其交易和融资权限将自动被冻结。
通过上述技术栈的组合应用,RDA为数据从原始记录到金融工具的全过程提供了坚实的技术保障,使得“三可”目标得以真正落地。
三、重塑商业价值与行业应用
%20拷贝-kvqv.jpg)
RDA范式的影响力远超技术层面,它正在深刻地重塑企业的商业模式、估值逻辑乃至整个行业的竞争格局。其核心价值在于打通了“经营数据 → 可信资产 → 市场信用 → 金融资本”的完整闭环。
3.1 从“广撒网”到“手术刀”:运营模式的精准再造
将数据资产化,首先带来的是企业内部运营效率的革命性提升。过去,数据分析的结果往往是滞后的、孤立的洞察。而当数据成为一种可被实时计量和调用的“资产”时,它便能深度融入业务流程,实现前所未有的精准度。
零售与消费品行业:这是RDA应用最直观的领域。传统零售依赖经验和宏观数据进行铺货和营销,如同“广撒网”。通过将消费者行为数据(点击、浏览、加购、复购率等)封装成RDA,企业可以构建动态的用户画像资产。这些资产能够驱动“手术刀”式的精准运营。
动态定价:根据实时销售数据资产和库存数据资产,结合外部市场情绪数据资产,实现对商品价格的毫秒级动态调整。
供应链优化:将销售预测数据资产与上游供应商的产能数据资产进行可信交换与联合分析(通过隐私计算),实现从被动补货到预测性备货的转变,极大降低库存成本和缺货风险。
个性化服务:为每个用户建立一个加密的、由用户自己授权的个人数据资产账户,企业只能在获得授权后调用该资产进行服务推荐,这既提升了用户体验,也解决了数据滥用的合规问题。
跨行业的应用拓展:RDA的价值绝不局限于零售业。其模式具备高度的可复制性,正在向各行各业渗透。
RDA在不同行业的应用场景示例
3.2 盘活无形资产:重构企业估值与资本运作
RDA对企业最深远的影响,在于它改变了企业的资产负债表结构和资本市场的估值逻辑。
实现数据“入表”:随着国家相关会计准则的逐步出台,符合RDA标准的数据资产有望被正式确认为企业的无形资产。这意味着,企业多年来投入巨资积累的数据,将不再是沉没成本,而是可以明确计量的、能够增厚公司净资产的“真金白银”。
构建正向价值循环:RDA的落地,将催生一个“经营 → 数据 → 资产 → 融资 → 再增长”的良性循环。企业通过精细化运营产生高质量数据,将数据资产化后获得融资,再将资金投入到技术研发和市场扩张中,从而产生更多、更高质量的数据,进一步提升其资产价值和融资能力。
重塑企业估值模型:在资本市场,对科技公司的估值将不再仅仅依赖于利润、市盈率等传统指标。其持有的RDA资产组合的规模、质量、活跃度和变现能力,将成为衡量其核心竞争力和未来增长潜力的关键指标。在并购交易中,对目标公司数据资产的尽职调查和估值,将成为与财务、法务尽调同等重要的环节。
四、RDA落地路线图及合规风险管理
理论的先进性最终需要通过实践来检验。对于企业而言,部署RDA是一项系统性工程,需要周密的规划和严格的风险控制。
4.1 企业RDA实践的六步路线图
以下路线图为企业从零开始构建其RDA能力提供了一个可操作的框架。
第一步:数据资产盘点与分级分类
任务:对企业内部所有数据资源进行系统性盘点,形成一份全面的“数据地图”。根据业务价值、敏感程度、合规要求等维度,对数据进行分级分类(如核心资产、重要资产、一般资产;公开数据、内部数据、敏感数据)。
架构师视角:此阶段需引入自动化数据发现与数据目录工具。关键是建立一套动态更新的元数据管理体系,并对个人信息(PII)进行精准识别和标记,这是后续合规操作的基础。
第二步:引入可信采集与处理审计机制
任务:确保数据从源头采集到处理的全过程都是可信、可审计的。对数据的任何操作(清洗、转换、聚合)都应留下不可篡改的日志记录。
架构师视角:在数据ETL(抽取、转换、加载)管道中嵌入日志上链功能。对于涉及多方数据的融合计算,必须在方案设计阶段就引入隐私计算技术(如联邦学习、多方安全计算),确保原始数据不出域。
第三步:明确权属边界与标准化封装
任务:根据盘点结果,对具有高价值的数据集进行标准化的资产封装。这包括定义清晰的权属边界、生成唯一的资产ID(如DID)、撰写详尽的元数据描述、并完成链上权属登记。
架构师视角:设计并实施一套企业内部的RDA注册流程。该流程应能自动化地为符合条件的数据集生成链上凭证(VC),并将其与内部数据治理平台进行深度集成。
第四步:引入第三方进行估值与评级
任务:委托具备公信力的第三方评估机构,对已封装的数据资产进行价值评估和风险评级。评估报告是数据资产进入金融市场的“通行证”。
架构师视角:评估过程本身也需要技术支持。企业需要向评估机构提供标准化的数据质量报告、数据血缘图谱和历史使用记录等API接口,以支撑其评估模型。
第五步:依托合规平台进行交易与托管
任务:将完成估值的RDA在合规的数据交易所(如上海数据交易所)挂牌,或通过合规的P2P网络进行点对点交易。
架构师视角:技术团队需要负责与交易平台进行API对接,实现资产的挂牌、订单管理、清结算等功能。同时,需要建立一套严格的访问控制和审计系统,确保所有数据访问行为都符合授权和合规要求。
第六步:对接多元金融产品,构建“融资工厂”
任务:在资产具备一定流动性的基础上,与银行、券商、信托等金融机构合作,开发数据资产抵押贷款、资产证券化(ABS)等金融产品。
架构师视角:目标是构建一个标准化的“大数据融资工厂”。这意味着要将融资流程产品化、自动化。例如,开发一个内部平台,业务部门可以在上面提交融资申请,平台自动拉取相关RDA的估值和流动性数据,生成融资方案,并推送给合作的金融机构。
4.2 关键风险识别与技术应对策略
在推进RDA的过程中,必须清醒地认识到其中蕴含的风险,并提前部署技术性的应对策略。
数据真实性与权属风险
风险描述:“垃圾进,垃圾出”。如果源头数据本身就是伪造或质量低劣的,那么封装出的RDA不仅没有价值,还可能引发金融欺诈。权属不清的数据资产化则会引发严重的法律纠纷。
技术对策:
可信数据源验证:利用物联网(IoT)设备的硬件安全模块(HSM)或可信执行环境(TEE)从源头保证数据的原始性和不可篡改性。
数据血缘强校验:在数据处理的每一步都进行哈希校验,确保数据在流转过程中未被篡改。
链上存证与司法链接:将数据权属的法律文件(如用户授权协议、数据采购合同)的哈希值与RDA一同上链,并与司法存证平台打通。
隐私保护与合规风险
风险描述:数据在流通和金融化过程中,极易触碰GDPR、CCPA、《个人信息保护法》等法规红线,一旦发生数据泄露,企业将面临巨额罚款和声誉损失。
技术对策:全面拥抱隐私增强技术(PETs)。根据不同场景选择最适合的技术组合。
主流隐私计算技术对比
估值波动与流动性风险
风险描述:数据资产作为一种新兴资产类别,其估值模型尚不成熟,价格可能剧烈波动。同时,市场早期流动性不足,可能导致资产在需要时无法及时变现,或只能折价出售。
技术对策:
动态估值模型:利用AI和机器学习技术,构建能够实时反映市场供需、数据时效性、宏观经济指标的动态估值模型,并将其作为预言机服务接入智能合约。
流动性挖矿与做市商机制:借鉴DeFi(去中心化金融)的经验,设计机制激励资产持有者为交易市场提供流动性。
资产组合管理:在技术层面支持构建RDA投资组合,通过多样化的资产配置来分散单一资产的价格波动风险。
五、政策与生态:构建RDA发展的土壤
%20拷贝-uihn.jpg)
RDA范式的成功落地,离不开顶层政策的支持和产业生态的协同。
5.1 顶层设计:政策法规的保驾护航
近年来,中国已将数据要素提升到国家战略高度。从“数据二十条”的出台,到财政部发布《企业数据资源相关会计处理暂行规定》,一系列政策法规为数据资产的确权、登记、估值、入表和流通提供了清晰的顶层设计和法律依据。这些政策的密集出台,为RDA从理论走向实践扫清了制度障碍,极大地提振了市场信心。
5.2 生态共建:产业链的协同发展
RDA的实现不是单一企业能够完成的,它需要一个分工明确、协同高效的产业生态。
数据交易所:作为核心枢纽,提供合规的登记、挂牌、交易、清结算服务。
技术提供商:提供区块链、隐私计算、大数据、人工智能等底层技术平台和解决方案。
评估与评级机构:负责开发科学的估值模型,提供公允的资产评估服务。
金融机构:作为资金方,创新和设计基于RDA的信贷、保险、证券化等金融产品。
法律与合规服务机构:提供数据合规审计、权属纠纷处理等专业服务。
审计与监管机构:确保整个市场的透明、公平和稳定运行。
这个生态的逐步完善,正在为RDA的全生命周期管理提供全方位的专业支持,共同培育数据资产化这片新兴的蓝海市场。
结论
RDA范式并非一个遥远的概念,而是正在发生的、对企业核心竞争力产生深远影响的结构性变革。它通过一套严谨的技术框架和制度安排,成功地为数据构建了从“沉睡的日志”到“可融资的资产”的转化路径。这一过程,不仅是技术架构的升级,更是企业经营理念、财务管理和资本战略的全方位重塑。
不同于以往单纯强调数据分析和应用,RDA的真正突破在于,它为数据赋予了金融属性。通过实现“可确权、可交易、可融资”,RDA将企业的数据部门从一个成本中心,转变为一个能够直接创造信用、撬动资本的核心价值中心。虽然在估值标准、市场流动性、风险控制等方面仍面临挑战,但RDA无疑已经为企业指明了方向——在数字经济的下半场,谁能率先完成数据资产化布局,谁就掌握了开启未来增长的新引擎。
📢💻 【数实汇锐评】
RDA的本质,是为数据装上“金融引擎”。它将企业的数据治理从合规驱动升级为价值驱动,把沉睡的数据日志,真正变成了资产负债表上可以生息的核心资本。