【理论前沿】RDA在教育领域的应用:学习数据资产化的个性化教育新探索
【摘要】将学习数据确权、治理并转化为可信资产,通过区块链与联邦学习等技术,构建支持个性化教育、资源整合与隐私保护的新型教育基础设施。

引言
数字化转型正在重塑各行各业,教育领域也不例外。长期以来,教育信息化积累了海量的学生数据,包括学习记录、测试结果、课堂互动与行为模式。这些数据通常以“资源”形态沉睡在各个独立的系统中,形成了价值难以流动的数据孤岛。
当前,一个关键的范式转变正在发生。我们不再仅仅将数据视为待分析的资源,而是开始探索将其转化为可确权、可计量、可流通的数据资产。这一过程,我们称之为RDA(Data Assetization)。在教育领域,RDA的核心思想是将学生的真实学习数据(Real Data)进行系统化的治理与封装,使其成为能够驱动价值创造的生产要素。
这并非简单的概念更迭。它标志着教育行业底层逻辑的深刻变革,从依赖经验的传统模式,转向由可信数据驱动的精准化、个性化新阶段。实现这一目标,需要一个兼顾数据价值释放与隐私安全保护的稳健技术框架。本文将系统解构教育RDA的核心理念、技术架构、关键技术实现、应用场景与落地挑战,旨在为相关领域的技术从业者提供一份清晰的实践蓝图。
一、💡 RDA的核心解构:从数据资源到可信资产
%20拷贝.jpg)
教育数据资产化(RDA)的本质,是完成学习数据从原始、无序的“资源”形态,向结构化、可信、权属清晰的“资产”形态的跃迁。这个过程涉及概念的重新定义、技术内核的构建以及价值闭环的设计。
1.1 RDA概念辨析与统一
行业内对RDA的解读存在细微差异,例如Resource Data Assetization、Research Data Asset或Real Data Assets。这些解读各有侧重,但其内核高度统一。
Resource Data Assetization 强调的是“过程”,即如何将原始的数据资源(Resource)通过一系列技术与治理手段,转化为资产。
Research Data Asset 侧重于“用途”,特指那些经过治理、具备高价值,可用于教育研究与科学探索的数据集。
Real Data Assets 则突出“属性”,强调资产必须基于真实(Real)、可追溯的学习行为,而非模拟或合成数据。
综合来看,教育RDA的统一定义可以概括为,一个以真实学习数据为基础,通过技术手段实现数据产权界定、隐私保护、价值评估与可信流通,最终服务于个性化教育、教学优化和资源协同的综合性框架。它回答了三个核心问题。
“是什么”。数据资产是经过清洗、标注、脱敏,并封装了权属信息与使用规则的数据产品。
“谁拥有”。通过技术手段明确数据的所有权、使用权与收益权,解决归属模糊的痛点。
“怎么用”。在保障安全与合规的前提下,让数据资产在不同主体间安全流动,创造价值。
1.2 资产化的技术内核
将数据从资源变为资产,并非简单的格式转换,而是一个涉及多项技术的复杂工程。其技术内核主要包含以下三个层面。
可确权(Verifiable Ownership)
数据资产的首要特征是权属清晰。传统中心化数据库难以自证清白,无法有效解决数据归属与授权问题。**分布式账本技术(如区块链)**为数据确权提供了理想的解决方案。每一次数据访问、授权和使用记录都可以作为一笔交易被记录在不可篡改的链上,形成一份全网共识的“权利证书”。可计量(Measurable Value)
资产必须具备可量化的价值。数据资产的价值计量是复杂的,它不仅取决于数据本身的质量(完整性、准确性、时效性),还与应用场景、稀缺性、合规成本等因素相关。技术上,需要建立数据质量评估模型和价值发现算法,结合市场化的定价机制(如数据交易所),为数据资产赋予公允的价值尺度。可控流通(Controllable Circulation)
数据资产的价值在于流动与使用,但必须是安全、可控的。这要求技术框架能够实现数据所有权与使用权的分离。**隐私计算技术(如联邦学习、多方安全计算)**是实现这一目标的关键。它允许数据在“可用不可见”的状态下参与计算,数据需求方只能获得模型或计算结果,而无法触及原始数据,从而保障了数据在流通过程中的隐私安全。
1.3 价值闭环:从采集到应用
教育RDA的最终目的是服务于教育本身。一个完整的价值闭环,确保了数据资产能够持续地产生、优化和应用。
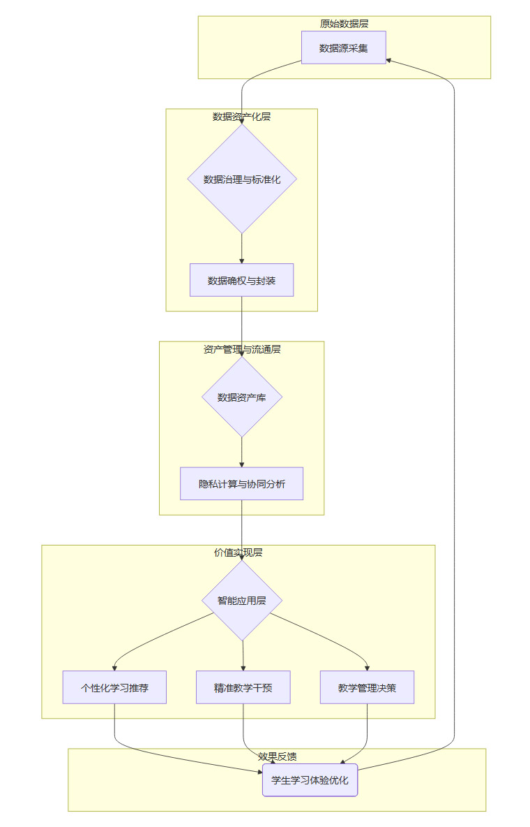
我们可以使用下面的流程图来描述这个闭环。

这个闭环的运转逻辑如下。
数据源采集。从学习管理系统(LMS)、在线作业平台、课堂互动工具等多个触点,全面采集学生的学习过程数据。
数据治理与标准化。对采集到的异构数据进行清洗、转换和标准化处理,构建统一的数据模型和主数据,这是资产化的基础。
数据确权与封装。利用区块链技术为治理后的数据生成唯一的数字身份和权属凭证,将其封装成标准化的数据资产。
数据资产库。将封装好的数据资产存储在安全的环境中,形成可供检索和调用的资产目录。
隐私计算与协同分析。当需要跨主体进行数据分析时(如区域教学质量评估),启动联邦学习等隐私计算任务,在不泄露原始数据的前提下进行联合建模。
智能应用层。将分析结果赋能上层应用,如个性化推荐引擎、学情诊断系统、教学资源优化平台等。
价值实现与反馈。应用效果(如学生成绩提升、学习兴趣增强)会产生新的数据,回流到数据源,形成持续优化的正向循环。
二、⚙️ 技术架构:构建教育数据资产化的可信底座
一个稳健的教育RDA平台,其技术架构需要分层解耦,以应对数据治理、隐私保护、协同计算和上层应用等多样化需求。一个典型的分层架构如下。
2.1 基础设施层(IaaS)
这一层提供基础的计算、存储和网络资源,是整个平台的物理基石。它可以是私有云、公有云或混合云。在教育场景下,考虑到数据的敏感性,混合云架构往往是更合适的选择。核心教学数据和学生个人身份信息(PII)存储在本地的私有云中,而一些非敏感的计算任务和公共资源则可以部署在公有云上,以兼顾安全性与成本效益。
2.2 数据资源与治理层
该层负责数据的全生命周期管理,是实现数据资产化的“原料车间”。
多源数据接入。通过ETL工具、API网关、数据同步中间件等技术,实现对各类校园应用系统(如教务系统、一卡通、在线学习平台)数据的实时或批量接入。
数据湖(Data Lake)。采用对象存储等技术构建数据湖,集中存储来自不同源头的原始数据和半结构化数据,保留最完整的信息。
数据仓库(Data Warehouse)。在数据湖的基础上,构建面向主题的、经过清洗和整合的数据仓库。通过**主数据管理(MDM)**建立统一的学生、教师、课程视图,解决数据不一致的问题。
数据治理平台。提供数据地图、元数据管理、数据质量监控、数据血缘分析等功能,确保数据的准确性、完整性和可追溯性。这是数据资产质量的根本保障。
2.3 数据资产化与可信流通层
这是RDA架构的核心,负责将治理好的数据转化为可信资产,并管理其安全流通。
2.3.1 区块链与分布式身份(DID)
联盟链(Consortium Blockchain)。在教育领域,通常选择联盟链作为底层技术。由教育主管部门、学校、研究机构等共同组成联盟,作为记账节点,既保证了去中心化的信任,又具备权限控制和较高的处理性能。
数据确权与存证。当一份数据集经过治理和标准化后,计算其哈希值并将其与元数据(如数据描述、所有者、创建时间)一同记录在区块链上。原始数据本身不存储在链上,以保护隐私和节约存储成本。这种**“链上存证、链下存数”**的模式是业界主流方案。
分布式数字身份(DID)。为每个参与方(学生、教师、学校)创建一个DID,作为其在数字世界的唯一可信身份。所有的数据授权、访问和使用行为都与DID绑定,实现了操作的可追溯和责任的明确界定。
2.3.2 智能合约与凭证化机制
智能合约(Smart Contract)。将数据资产的交易规则、授权逻辑、共享协议等以代码形式部署在区块链上。例如,可以编写一个智能合约规定“某数据集仅可用于A课题研究,使用期限为3个月,调用次数不超过100次”。当条件满足时,合约自动执行,实现了规则的透明与强制执行。
凭证化机制。这是实现所有权与使用权分离的关键。如CERX产学研资源交换网络提出的“信任凭证”机制,其核心思想是,数据所有者不直接转移数据,而是发行一种代表数据使用权的非同质化通证(NFT)或可验证凭证(VC)。
生产型凭证。由数据所有者发行,定义了数据的使用权限、范围和有效期。
消费型凭证。数据使用者通过合规途径获取生产型凭证后,在调用数据时需出示该凭证。系统验证凭证有效性后,才授权其访问数据或参与计算。
整个过程,原始数据始终未离开所有者的控制域。
2.4 隐私计算与协同分析层
该层确保数据在多方协作中“可用不可见”,是数据资产价值释放的安全保障。
联邦学习(Federated Learning, FL)。当多所学校希望联合训练一个更精准的学情预测模型时,联邦学习是首选技术。各校数据保留在本地,仅将加密的模型参数或梯度上传至聚合服务器进行整合,有效避免了原始数据的泄露。
多方安全计算(Secure Multi-Party Computation, MPC)。适用于需要对多方数据进行联合统计分析的场景,如计算区域内学生的平均分、及格率等。MPC能保证在不泄露各方具体数据的情况下,得到正确的计算结果。
可信执行环境(Trusted Execution Environment, TEE)。通过硬件隔离技术(如Intel SGX),在服务器内存中创建一个安全的“飞地”。数据和代码在飞地内进行计算,即使是服务器的操作系统也无法窥探其内容,为数据计算过程提供了硬件级别的安全保障。
2.5 智能应用与服务层
这是RDA架构的顶层,直接面向最终用户,将数据分析的成果转化为实际的教育服务。
学习画像引擎。基于多维度数据,构建动态、立体的学生画像,标签涵盖知识点掌握度、学习风格、认知能力、兴趣偏好等。
个性化推荐引擎。利用协同过滤、内容推荐、深度学习等算法,根据学生画像,为其推荐最合适的学习资源、练习题和学习路径。
学情诊断与预警系统。通过对学生行为数据的时序分析,建立预测模型,及时发现可能出现学习困难或有辍学风险的学生,并向教师发出预警。
教学决策支持平台。为教育管理者提供多维度的可视化数据看板,支持其在课程设计、师资分配、教学评估等方面做出数据驱动的科学决策。
下面用一个表格来总结整个技术栈。
三、🔗 核心技术深度解析:区块链与联邦学习的融合
%20拷贝.jpg)
在RDA的技术体系中,区块链和联邦学习的结合(BlockFL)尤为关键。它分别解决了数据协作中的“信任”和“隐私”两大核心难题,构成了可信数据协作的基石。
3.1 区块链:构建不可篡改的信任账本
在教育数据共享场景中,各参与方(学校、机构)之间存在天然的不信任感。区块链通过其技术特性,为协作提供了无需中心化第三方背书的信任机制。
去中心化与共识机制。在联盟链中,记账权由多个联盟成员共同掌握。任何数据的记录都需要经过共识算法(如PBFT)的验证,防止了单一机构篡改数据或恶意操作。
不可篡改与可追溯。链式数据结构和哈希指针确保了历史记录的不可篡改。任何对数据的操作都会留下永久的、可追溯的痕迹,为事后审计和责任界定提供了可靠依据。
智能合约自动化执行。数据共享的规则和激励机制被固化在智能合约中,代码即法律。这减少了人为干预和沟通成本,保证了协作的公平性和透明度。例如,可以设计一个智能合约,根据各方在联合建模中的数据贡献度,自动分配模型收益。
3.2 联邦学习:实现“可用不可见”的数据协同
联邦学习的核心思想是**“数据不动模型动”**。它允许模型在分散的数据源上进行训练,而无需将数据集中起来。
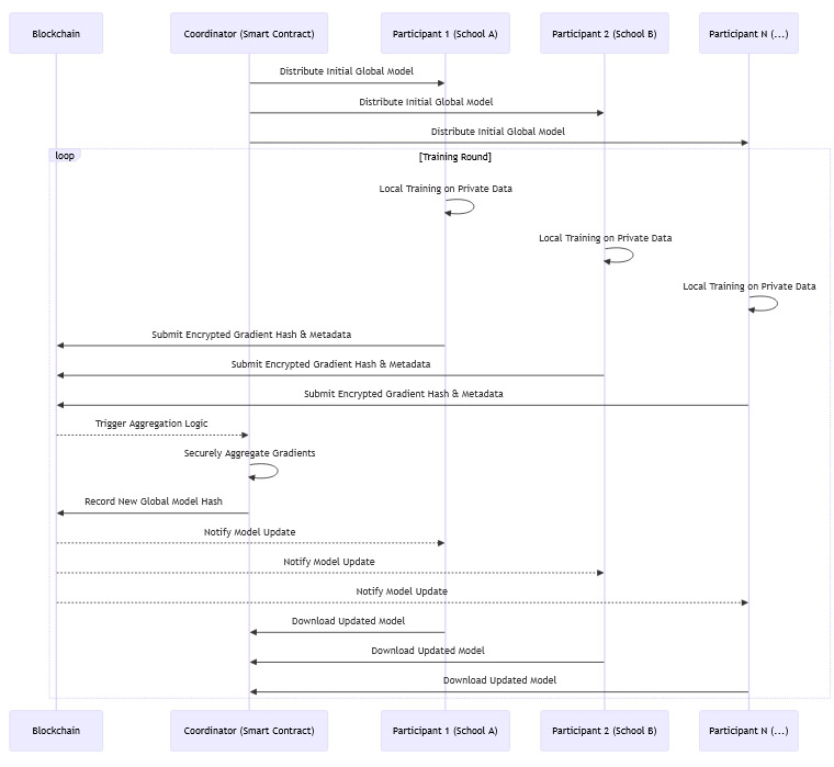
一个典型的横向联邦学习流程如下。
任务分发。中心协调方(或由区块链实现的去中心化协调机制)初始化一个全局模型,并将其分发给所有参与方(如各个学校)。
本地训练。每个学校使用自己的本地数据对接收到的模型进行训练,计算出模型参数的更新量(梯度)。本地数据始终保留在学校内部。
加密上传。各学校将计算出的梯度进行加密(如使用同态加密或安全聚合协议),然后上传给协调方。
全局聚合。协调方收集所有加密的梯度,在密文状态下进行安全聚合(如加权平均),更新全局模型。
模型更新与下发。协调方将更新后的全局模型再次分发给各参与方,进入下一轮迭代。
循环迭代。重复步骤2-5,直到模型收敛或达到预设的训练轮次。
通过这个过程,各方共同贡献了数据价值,训练出一个性能优于任何单一数据源训练出的模型,同时保护了各自的数据隐私。
3.3 BlockFL架构:一种增强型可信联邦学习范式
单纯的联邦学习依赖于一个中心化的聚合服务器,这带来了单点故障和潜在的作恶风险。服务器可能会被攻击,或者服务器运营方自身可能不诚实。将区块链与联邦学习结合,可以有效缓解这些问题。
一个典型的BlockFL架构设计如下。

在这个架构中,区块链扮演了多重角色。
去中心化协调者。联邦学习的协调逻辑被写入智能合约,取代了中心化服务器。模型的发布、梯度的收集、聚合的触发都由智能合约自动执行。
身份与访问控制。只有在区块链上注册并通过验证的参与方(DID)才能加入联邦学习任务,防止了女巫攻击(Sybil Attack)。
训练过程的可信审计。每一轮的模型梯度哈希、聚合后的全局模型哈希、参与方的贡献记录等关键信息都被记录在链上,形成一份不可篡改的“训练日志”。这为激励分配和问题追溯提供了依据。
激励与惩罚机制。可以设计通证经济模型(Tokenomics),通过智能合约对贡献高质量数据的参与方进行奖励(如发放Token),对恶意提交无效或有毒数据的参与方进行惩罚(如扣除保证金)。这激励了各方诚实地参与协作。
3.4 其他隐私增强技术(PETs)
除了BlockFL,还有一系列隐私增强技术可以组合使用,构建纵深防御体系。
差分隐私(Differential Privacy)。在本地训练或数据发布阶段,对数据或模型梯度添加适量的噪声。这使得攻击者即使获取了模型,也无法反推出其中是否包含某个特定学生的信息,提供了数学上可证明的隐私保护。
同态加密(Homomorphic Encryption)。一种允许在密文上直接进行计算的加密技术。在联邦学习中,服务器可以在不解密的情况下对各方上传的加密梯度进行聚合,提供了更强的安全性,但计算开销较大。
动态水印。在数据资产被授权使用时,嵌入一个与使用者身份相关的、难以察觉的动态水印。一旦数据发生泄露,可以通过提取水印追溯到泄露源头,起到威慑和追责的作用。
这些技术的组合使用,为教育数据资产化构建了一个从存储、传输到计算全链路的安全与隐私保护框架。
四、🚀 实践探索:从试点案例看行业前景
理论的价值最终要在实践中得到检验。教育RDA并非空中楼阁,国内已有多个前沿试点项目,从不同层面展示了其可行性与巨大潜力。这些案例覆盖了从宏观基础设施到微观教学应用的完整链条。
4.1 典型案例剖析
4.1.1 宏观基建层:CERX产学研资源交换网络
CERX项目旨在解决教育、科研与产业之间资源“确权难、定价难、流通难”的根本性问题。它不着眼于某个具体的教学应用,而是致力于构建一个跨机构、可信的分布式教育资源基础设施。
其核心创新在于基于联盟链的“信任凭证”机制。
工作原理。高校或科研机构将其拥有的教育数据资源(如精品课程、脱敏科研数据集)在CERX网络上进行注册,生成一个唯一的、不可篡改的资源身份凭证,记录在区块链上。当企业或其他机构需要使用该资源时,它们不是购买数据本身,而是通过智能合约向所有者申请一个有时效、有范围、有次数限制的使用凭证。
价值体现。这种模式巧妙地实现了数据所有权与使用权的分离。数据资源始终保留在所有者手中,极大地降低了数据泄露的风险。同时,所有的资源调用和凭证流转都被记录在链上,为资源定价、收益分配和知识产权保护提供了透明、可信的依据。CERX为打破教育界的“数据孤岛”,促进产教融合提供了一个安全、高效的底层范式。
4.1.2 价值发现层:民办教育数据资产入表
如果说CERX解决了资源流通的“通路”问题,那么数据资产入表则解决了数据价值的“度量”问题。武汉东湖大数据与北京汉德三维集团联合发布的国内首个民办教育数据资产入表案例,标志着教育数据要素的市场化迈出了关键一步。
核心操作。该案例将学校的核心教学数据、学生发展数据等无形资源,通过一系列合规流程,包括数据治理、质量评估、价值评价和法律确权,最终转化为财务报表上可计量的无形资产。其“智慧教育质量全景评估数据集”产品成功在数据交易所挂牌交易。
深远影响。“入表”意味着教育数据的价值得到了金融和法律层面的正式认可。这不仅能帮助教育机构更清晰地评估自身价值、拓宽融资渠道,更重要的是,它为整个行业树立了一个标杆。它证明了教育数据不再仅仅是运营成本,而是可以被管理、被运营、被增值的核心资产,这将极大地激励教育机构投入资源进行数据治理和应用开发。
4.1.3 微观应用层:武汉中学的“数智作业”实践
宏观的基建和价值发现,最终要落脚到具体的教学场景中才能产生实效。武汉中学的实践,是数据资产在精准教学中应用的典型范例。
实践闭环。学校通过部署“数智作业”系统,系统性地采集学生的作业和测试数据。后台的数据分析引擎会自动对这些数据进行处理,形成班级知识点掌握度报告和学生个人错题本。
精准定位。教师可以一目了然地看到全班在哪些知识点上是薄弱环节,错误率有多高。
专题开发。针对共性问题,教师可以快速开发专题课程或变式训练题组,进行集中突破。
个性化辅导。对于学生的个性化错题,系统可以推送相似题目进行巩固,教师也可以进行一对一的精准辅导。
效果显著。据报道,通过这种数据驱动的教学模式,试点班级的平均分提升了8.2分。这个案例生动地展示了,当学习数据被有效资产化并应用于教学核心环节时,能够直接转化为教学效率和学生学业水平的提升。它构建了一个**“测—评—练—改”的数据驱动教学闭环**。
4.2 行业趋势与发展潜力
这些试点案例共同揭示了教育RDA的广阔前景。
从工具驱动到数据驱动。过去的教育信息化,重点在于提供工具(如LMS、PPT)。未来的智慧教育,核心将是数据。RDA为教育行业构建了数据驱动的底层操作系统,使上层的各种智能应用成为可能。
教育资产的价值重估。数据资产入表将推动教育机构进行价值重估。拥有高质量、治理良好的数据资产的机构,将在市场竞争和未来发展中占据更有利的位置。
新型教育服务模式涌现。基于可信的数据流通,未来可能出现更多创新的商业模式。例如,第三方机构可以提供专业的教育数据分析服务、模型训练服务,或者基于数据资产的教育金融产品。
政策法规的持续完善。随着国家“数据要素×”行动的推进,相关的数据产权、流通交易、收益分配和安全治理的法规将更加完善,为教育RDA的大规模落地扫清政策障碍。
五、🛠️ 落地蓝图:分步实施路径与挑战应对
%20拷贝.jpg)
构建一个完善的教育RDA体系是一项系统工程,需要周密的规划和分阶段的实施。它不仅是技术问题,更涉及组织、管理和流程的变革。
5.1 顶层设计与数据治理先行
这是所有工作的基础,技术平台的搭建必须建立在清晰的治理框架之上。
建立数据目录与分级分类。首先要摸清家底,全面梳理学校拥有哪些数据,分布在哪些系统。然后根据数据的敏感性、重要性和业务属性,进行分级分类,如公开数据、内部数据、敏感数据、核心数据。
明确数据权属与授权边界。制定清晰的数据产权政策,界定学生、教师、学校、第三方在数据产生、使用、收益等环节的权利与责任。这是后续进行数据资产化的法律基础。
实施主数据管理(MDM)。建立全校统一的学生、教师、课程等核心实体的主数据标准,打通不同业务系统,确保数据的一致性与可集成性。
5.2 技术平台分阶段建设
避免“一步到位”的理想主义,采用敏捷、迭代的方式建设技术平台。
第一阶段:数据基座建设。搭建数据湖与数据仓库,完成核心业务系统的数据汇聚与治理。初步建立数据质量监控体系。
第二阶段:资产化与存证。引入联盟链技术,对治理好的、高价值的数据集进行确权与链上存证。开发数据资产目录与管理平台,实现资产的可视化管理。
第三阶段:隐私计算与协同。在有跨校、跨机构数据协作需求的场景下,引入联邦学习或MPC平台。从简单的联合统计开始,逐步过渡到复杂的联合建模。
5.3 场景驱动的应用落地
技术最终要服务于业务。选择合适的切入点,以点带面,逐步推广。
切入点选择。优先选择痛点明确、价值显著、数据基础较好的场景。例如,精准教学中的错题分析、学生学习状态的风险预警等。
构建数据闭环。围绕选定的场景,打通从数据采集、分析、应用到效果反馈的全流程。以武汉中学的案例为参考,形成“测—评—练—改”的闭环,让数据真正流动起来,产生价值。
赋能一线教师。开发简单易用的数据分析工具和可视化看板,降低教师使用数据的门槛。提供相应的培训和支持,培养教师的数据素养。
5.4 联盟生态的构建与运营
对于跨机构的数据协作,技术只是基础,生态的构建与运营同等重要。
制定联盟章程。明确联盟的准入与退出机制、治理结构、决策流程、成本分摊与收益分配规则。
建立标准规范。共同制定跨机构的数据接口标准、资产封装标准、安全与隐私保护规范,降低协作成本。
设计激励机制。利用区块链的通证经济模型,设计合理的激励机制,鼓励成员贡献高质量数据、积极参与协作,并对生态做出贡献。
5.5 挑战与应对策略
在落地过程中,必然会遇到各种挑战。提前识别并制定应对策略至关重要。
结论
教育领域的RDA探索,本质上是在构建一套面向未来的、可信的教育数字基础设施。它通过将学习数据资产化,系统性地解决了数据价值释放与隐私保护之间的核心矛盾。
以区块链为信任基石,以隐私计算为安全保障,RDA框架将原本沉睡的数据资源,转化为驱动个性化教育、精准教学和资源高效整合的关键生产要素。从CERX的宏观基建,到数据资产入表的价值确认,再到一线教学的精准赋能,我们已经看到了这条路径的巨大潜力。
当然,前路依然充满挑战,涉及技术、管理、合规等多个层面。但这并非不可逾越的障碍。通过顶层设计、分步实施、场景驱动和生态共建,我们有理由相信,一个由可信数据驱动的、更加公平、高效和个性化的智慧教育新时代正在到来。
📢💻 【数实汇锐评】
RDA的核心不是炒作概念,而是建立一套规则清晰、权责明确、安全可信的数据协作契约。它用技术手段,让数据从“成本中心”转向“价值中心”,这是教育数字化转型的关键一跃。