【政策解读】RWA合规进阶:香港“三大铁律”与全球首个RWA登记平台落地,行业标准化提速
【摘要】香港于2025年8月发布RWA产业新规,以“价值稳定性、法律确权、数据可验证性”三大铁律重塑行业准入,并上线全球首个RWA登记平台。此举旨在推动深港协同,加速中国优质资产的全球合规流通。

引言
现实世界资产(Real World Asset, RWA)代币化,这个一度被视为Web3与实体经济融合的终极叙事,长期在概念的云端漂浮。市场充斥着“万物皆可RWA”的狂热论调,却也伴随着标准缺失、合规模糊的巨大风险。项目方摸着石头过河,投资者在信息迷雾中穿行,监管机构则在创新与风险之间艰难平衡。这个赛道,迫切需要一座灯塔,一条清晰的航道。
2025年8月,这座灯塔在东方之珠——香港,被正式点亮。香港并非简单地拥抱RWA,而是以一种近乎严苛的姿态,为其戴上了“紧箍咒”。通过发布《RWA产业发展研究报告·产业篇2025》并同步上线全球首个RWA登记平台,香港向世界宣告,RWA的草莽时代已经结束。一个以标准化、合规化和全球化为核心的新纪元,正拉开序幕。
这不仅仅是香港金融科技版图上的一块新拼图,更是为全球数字资产市场提供的一套可供参考的“香港方案”。它系统性地回答了那个最根本的问题,什么资产有资格被代币化?如何确保链上代币与链下资产的价值绑定是安全可信的?以及,如何构建一个既能激发创新又能有效监管的基础设施?
本文将深入剖析香港为RWA设下的“三大铁律”,详解全球首个RWA登记平台的架构与使命,并探讨其在推动深港协同、助力中国资产走向全球资本市场中的战略意义。我们将看到,这场由香港引领的变革,如何将RWA从一个充满想象力的概念,锻造成一个可审计、可监管、可规模化的工程现实。
📜 一、破除幻象,香港为RWA划定“三大铁律”
%20拷贝-ovvo.jpg)
长期以来,“万物皆可RWA”的口号极具煽动性,它描绘了一幅宏伟的蓝图,似乎任何有价值的物品都能被轻松地映射到区块链上,实现全球范围内的无摩擦流转。但现实远比口号复杂。价值评估的主观性、产权归属的模糊性、资产状态的不可验证性,这些都是悬在RWA头上的达摩克利斯之剑。任何一环的断裂,都可能导致链上代币沦为毫无价值的空气。
香港的监管智慧在于,它没有陷入“堵”或“疏”的二元对立,而是选择了“立规”。由香港Web3.0标准化协会、香港理工大学等权威机构联合发布的《RWA产业发展研究报告·产业篇2025》,直指行业痛点,明确否定了“万物皆可RWA”的伪命题。报告提出的“三大铁律”,如三面坚固的筛网,将不合格的资产挡在门外,为RWA的健康发展奠定了基石。
这三大铁律并非孤立存在,它们环环相扣,共同构成了一个完整的资产筛选与风险控制框架。
1.1 铁律之一:价值稳定性 (Value Stability)
价值稳定性是RWA的定盘星。 如果一个资产的价值本身就如过山车般剧烈波动,或者其估值标准极度主观,那么将其代币化不仅无法创造价值,反而会放大投机风险,最终损害投资者利益。
1.1.1 核心要求
此项原则的核心要求非常明确,资产必须同时具备两个特征。
相对稳定的内在价值。资产的价值不应依赖于短期市场情绪或炒作,而应有坚实的实体经济基础或公认的价值共识作为支撑。
公允、透明的评估标准。市场需要存在成熟、客观的第三方估值方法和机构,能够定期对资产进行定价,并向公众披露。
1.1.2 正反案例对比
为了更直观地理解这一标准,我们可以通过一个表格来对比符合与不符合该铁律的资产类型。
1.1.3 深层逻辑
这条铁律的本质,是引导RWA回归其“资产”属性,而非“投机”属性。 它要求RWA的底层必须是能够穿越经济周期的优质生产资料或价值储藏物,而不是被市场情绪裹挟的炒作标的。这不仅保护了投资者,也确保了RWA能够真正服务于实体经济的融资和发展需求。例如,将光伏电站的未来收益权代币化,可以直接为绿色能源项目提供资金,这是一个典型的价值创造过程。反之,将一幅争议巨大的画作代币化,则更可能演变成一场击鼓传花的投机游戏。
1.2 铁律之二:法律确权清晰性 (Legal Clarity of Title)
如果说价值稳定性是RWA的“魂”,那么法律确权就是RWA的“骨”。 链上的Token本质上是一种权利凭证,它代表着对链下某个特定资产的所有权、收益权或使用权。如果这份权利在法律上存在瑕疵,那么Token的价值就无从谈起。
1.2.1 核心要求
这一铁律对资产的法律状态提出了极为苛刻的要求。
产权归属明确无争议。资产的所有权必须清晰,不存在任何已知的法律纠纷、抵押、查封等限制性状态。
产权登记制度成熟。资产所在法域必须有完善的产权登记和公示系统,能够为资产的权属提供权威的法律证明。
可穿透确权至最小单元。代币化的权利必须能够被清晰地界定和分割,并且这种分割在法律上是有效的。例如,一栋写字楼的收益权可以被清晰地分割成若干份,但一个复杂的、涉及多方利益的租金收益权合同,可能就难以做到这一点。
1.2.2 法律结构的重要性
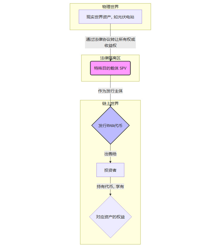
为了实现这一点,RWA项目通常需要设计复杂的法律结构,最常见的是通过设立特殊目的载体(SPV)。

这个流程图清晰地展示了SPV的作用。
资产隔离。原始资产持有者将资产的合法权益转移给SPV。SPV是一个独立的法律实体,其设立的目的就是持有这些资产并发行代币。这样做的好处是,即使原始资产持有者破产,SPV中的资产也能受到保护,不会被用于偿还原始持有者的债务,从而保障了代币持有者的权益。
权利凭证标准化。SPV将获得的资产权益打包,并以此为基础发行标准化的RWA代币。每一枚代币都代表了对SPV所持资产包的一份标准化的权利。
法律意见书背书。一个合规的RWA项目,必须由专业的律师事务所出具详尽的法律意见书,确认整个交易结构的合法性、资产权属的清晰性以及代币持有者权利的有效性。
1.2.3 对行业的净化作用
这条铁律直接将大量存在法律灰色地带的“伪RWA”项目拒之门外。 过去,一些项目试图将P2P债权、众筹项目的未来收益权等进行代币化,这些资产往往权属关系复杂,缺乏有效的法律保障。一旦出现违约,投资者几乎没有追索的途径。香港的新规明确要求,法律上的清晰和可执行性是RWA的生命线,任何试图绕过或模糊这一点的行为,都将被视为不合规。
1.3 铁律之三:链下数据可验证性 (Verifiability of Off-Chain Data)
如果说法律确权构建了RWA的骨架,那么链下数据的可验证性就是流淌在其中的血液,是维持其生命体征的关键。 RWA的核心挑战之一,就是如何确保链上世界能够真实、准确、及时地反映链下物理世界的状态。这个连接物理与数字的“信任桥梁”如果不可靠,整个RWA大厦都将建立在流沙之上。
1.3.1 核心要求
香港对此提出了堪称“军事级别”的操作指令,旨在最大限度地消除人为干预和数据造假的可能性。
数据采集自动化。所有反映资产状态和运营表现的关键数据,必须通过物联网(IoT)设备、传感器等技术手段自动采集。例如,光伏电站的发电量数据必须来自电网认证的智能电表,充电桩的使用时长和充电量数据必须由桩体内的计量模块直接上传。
数据上链可信化。采集到的数据不能直接写入区块链,而需要通过去中心化的预言机(Oracle)网络进行验证和聚合,然后才能上链。这可以防止单一数据源的故障或作恶。
严禁任何形式的人工录入。报告明确强调,任何需要人工手动输入的数据,原则上都不能作为RWA价值评估和收益分配的核心依据。这是为了从根源上杜绝操作风险和道德风险。
现金流清算链上化。资产产生的所有现金流,例如电费收入、租金收入等,必须进入受监管的银行账户,并通过智能合约自动执行分配逻辑,直接在链上完成对代币持有者的清算。严禁任何形式的线下转账和手动分配,确保整个过程的公开、透明和可审计。
1.3.2 技术实现路径
实现这一铁律,需要一个复杂而精密的“数据-价值”传导链条。
1.3.3 对实体经济的深远影响
这一铁律的实施,实际上是倒逼实体产业进行深度的数字化和智能化转型。 资产方为了使其资产符合RWA的要求,必须投资建设一套完整的、可信的数据基础设施。这个过程本身就在提升实体资产的透明度和管理效率。例如,一个物流公司为了将其仓储资产RWA化,就需要为仓库安装温湿度传感器、监控摄像头和智能门禁,并实现数据实时上链。这不仅满足了RWA的要求,也极大地提升了自身的仓储管理水平。
综上所述,香港的“三大铁律”并非凭空创造,而是从无数失败的案例和潜在的风险中总结出的经验。它们共同构成了一个逻辑严密的闭环,确保了被代币化的RWA在价值、法律和数据三个维度上都站得住脚,从而推动RWA回归服务实体经济的本源。
🏛️ 二、全球首个RWA登记平台,构筑行业“新基建”
如果说“三大铁律”是RWA行业的“交通法规”,那么2025年8月7日正式上线的全球首个RWA注册登记平台,就是为这条新兴赛道修建的“高速公路系统”。这个由香港Web3.0标准化协会主导的基础设施,其意义远超一个简单的信息公告板。它是一个集成了标准、技术、合规与流程的精密系统,旨在将符合“三大铁律”的现实资产,通过标准化的流水线,转化为可在全球范围内安全、高效流通的数字化商品。
2.1 平台的核心使命与定位
该平台的核心使命可以概括为一句话,为RWA的全生命周期管理提供一个可信、合规、高效的公共基础设施。 它的定位不是与现有的交易所或金融机构竞争,而是作为它们共同的底层支撑,赋能整个生态。
其全生命周期管理覆盖了以下几个关键阶段。
数据化。在资产代币化之前,帮助资产方按照标准化的要求,完成物理资产相关数据的采集、存证和上链。
资产化。引导项目方完成法律结构的搭建、资产的尽职调查、价值评估,并生成标准化的资产信息披露文件。
金融化。提供合规的智能合约模板,支持资产的代币化发行、登记,并为后续的流转、清算、监管提供接口。
2.2 平台的技术架构与核心功能
该平台的设计理念是将合规要求“代码化”(Compliance-as-Code),通过技术手段将监管规则嵌入到每一个业务流程中,实现自动化监管。

2.2.1 资产准入与标准化模块
这是平台的第一道关口。资产方需要通过此模块提交资产信息,平台会依据“三大铁律”进行初步筛选。通过初审后,资产方需上传由持牌第三方机构(律师、会计师、评估师)出具的尽职调查报告、法律意见书和资产评估报告。平台提供标准化的信息披露模板,确保所有登记资产的披露格式和内容深度保持一致,便于投资者进行横向比较。
2.2.2 代币化与登记模块
这是平台的核心。它内置了一个经过多家顶级安全公司审计的智能合约模板库。项目方无需从零开始编写复杂的代币合约,可以直接选用或定制这些模板。
其中,深度集成ERC-3643 (T-REX) 证券型代币标准是最大的亮点。与普通的ERC-20代币不同,ERC-3643是专门为受监管资产设计的。
通过强制使用此类证券型代币标准,平台将合规要求深深地嵌入到了RWA代币的“基因”中,实现了事前预防和事中控制,远比事后追惩更为有效。
完成代币化后,平台会为该笔RWA资产分配一个全网唯一的RWA识别码(RWAID),类似于金融产品中的ISIN码,便于全球范围内的识别、查询和监管。
2.2.3 存续期管理与监管模块
资产发行只是开始,持续的、可信的存续期管理才是价值保障的关键。该模块通过标准化的API接口,对接可信的预言机网络,持续监控底层资产的运营数据和现金流状况。当智能合约设定的收益分配条件被触发时,清算引擎会自动执行分配流程。
更重要的是,平台为监管机构提供了专用的监管仪表盘。监管人员可以实时查看所有已登记RWA资产的底层状况、代币流转情况、投资者穿透信息等,极大地提升了监管效率和透明度。
2.3 同步启动的三项关键标准
平台的上线并非孤立事件,它与三项关键行业标准的立项工作同步进行,共同构成了香港RWA标准化体系的“一体两翼”。
《RWA代币化业务指南》。这份指南将为市场提供一份详尽的“操作手册”,内容涵盖资产筛选、法律结构设计、尽职调查、信息披露、投资者适当性管理等全业务流程的最佳实践和合规要求。
《RWA代币化技术规范》。这份规范将统一RWA的技术标准,包括链下数据采集与传输协议、预言机节点的技术要求、智能合约的安全标准、RWAID的编码规则等,旨在解决行业技术实现路径五花八门、互不兼容的问题。
《基于区块链的稳定币跨境支付技术规范》。这份规范极具前瞻性。它旨在为RWA的跨境支付和清算提供一个合规、高效的技术框架,特别是与香港即将推出的《稳定币条例》相衔接,打通“RWA+合规稳定币”的任督二脉,实现价值流转的闭环。
这三项标准的制定,意味着香港正试图从业务、技术、支付三个层面,为RWA行业构建一套完整的、自洽的、可执行的标准化体系,其雄心可见一斑。
2.4 平台的实践案例与资产偏好
平台在初期优先纳入的资产类型,也清晰地反映了其遵循“三大铁律”的原则。
金融资产。票据、债权、保理等,这类资产标准化程度高,现金流清晰,法律关系明确。
不动产。成熟的商业写字楼、长租公寓、标准化的REITs份额,有稳定的租金收入和成熟的评估体系。
绿色资产。黄金、碳配额、绿电收益权等,这类资产符合全球ESG趋势,数据可量化,且受到政策支持。
一个典型的实践案例是朗新科技以其投资的新能源实体资产为底层,在香港进行的RWA项目。其完整流程完美诠释了平台的运作模式。
数据接入。光伏电站的实时发电数据通过物联网设备接入。
确权与尽调。聘请香港本地的律所和会计师事务所,完成资产确权和第三方尽调。
合规登记。在RWA登记平台完成资产信息的标准化披露和注册。
代币发行。使用平台提供的ERC-3643合约模板,生成代表绿电收益权的RWA代币。
交易与分配。代币在香港持牌的虚拟资产交易平台(VATP)上架,面向专业投资者交易。电站产生的收益,通过智能合约自动分配给代币持有者。
这个闭环的形成,标志着RWA不再是一个PPT上的概念,而是一个可以落地、可以复制、可以规模化的商业模式。
🌉 三、深港协同,架设中国资产“出海”新桥梁
%20拷贝-adgr.jpg)
香港的RWA新政和基础设施建设,其格局远不止于本地金融市场的创新。它背后更深远的战略意图,是利用香港作为“超级联系人”的独特地位,为庞大的中国内地资产池,开辟一条合规、高效的全球化新路径。深港协同,正是这盘大棋中的关键落子。
3.1 “境内资产,香港金融”的新模式
长期以来,中国内地的优质资产,特别是新能源、新基建等领域的资产,在走向全球资本市场时面临诸多挑战,包括法律体系差异、信息不对称、跨境资本流动管制等。RWA为此提供了一个全新的解决方案。
深圳市龙岗区数据有限公司与香港Web3.0标准化协会签署的战略合作,正是对这一新模式的探索。其核心逻辑是**“境内资产数字化、香港数字金融化、全球流通合规化”**。
这种模式充分发挥了“一国两制”的制度优势。深圳的产业和数据优势,与香港的金融和法律优势,通过RWA这条纽带紧密结合,形成了一加一大于二的合力。
3.2 打通双向资本流动的“任督二脉”
深港协同下的RWA发展,不仅是“内地资产一键出海”,未来也可能实现“香港资金合规北上”。
对内地资产方。RWA为他们提供了一个全新的、低成本的融资渠道。相比传统的IPO或发债,RWA的发行流程更灵活,融资规模更具弹性,且可以直接触达全球范围内的数字资产投资者,拓宽了融资来源。
对全球投资者。他们获得了一个投资中国优质实体资产的全新入口。通过持有RWA代币,他们可以分享中国经济增长的红利,特别是绿色经济和数字经济等高增长领域。由于RWA的底层资产清晰、数据透明、法律结构完善,其投资风险远低于传统的加密货币。
香港《稳定币条例》的即将生效,将为这个双向通道提供最关键的支付清算工具。一个由香港金管局监管、与港币1:1挂钩的合规稳定币,将成为RWA跨境交易的最佳结算媒介。它既具备区块链支付的效率和透明度,又具备传统金融工具的合规性与稳定性,完美解决了跨境资本流动的“最后一公里”问题。
3.3 提升中国资产的国际定价权
更深远的意义在于,通过RWA,中国有机会将自身的优势产业资产,以一种全新的、数字化的方式,推向全球市场,并参与甚至主导其定价规则的制定。
以绿色资产为例,中国在光伏、风电、新能源汽车等领域拥有全球领先的产业规模和技术实力。过去,这些资产的价值主要在境内被评估和交易。通过香港的RWA平台,我们可以将这些绿色资产打包成标准化的数字资产产品,向全球投资者发售。
这个过程不仅是融资,更是一个价值发现和标准输出的过程。全球投资者在交易这些RWA时,会逐渐形成一个基于中国绿色资产的国际市场价格。随着交易规模的扩大,这个价格将成为全球绿色资产定价的重要参考基准。香港的RWA登记平台和相关标准,实际上是在为“中国创造”的优质资产,构建一个走向世界的价值评估和交易体系,这对于提升中国资产的国际定价权具有不可估量的战略价值。
📈 四、行业影响与未来展望
%20拷贝-xzlk.jpg)
香港这一系列组合拳,对RWA行业乃至整个数字金融领域,都将产生结构性的深远影响。它标志着一个时代的结束,和另一个时代的开始。
4.1 行业发展范式的根本转变
RWA行业的发展范式,正在从**“项目驱动”转向“制度/规则驱动”**。
过去(项目驱动)。行业由少数明星项目引领,每个项目都有自己的一套技术标准、法律结构和信息披露方式。市场 fragmented(碎片化),投资者难以比较和评估,监管也难以介入。
现在(制度/规则驱动)。香港通过建立统一的登记平台、统一的识别编码、统一的披露体系,为行业提供了公共的基础设施。这就像是为互联网世界建立了TCP/IP协议,为全球贸易建立了集装箱标准。未来,RWA项目的发展将不再是单打独斗,而是在一个统一的、可复制、可审计、可监管的行业底座上进行创新。
4.2 资产优先级的重新洗牌
“三大铁律”为市场参与者提供了一张清晰的“藏宝图”,明确了哪些类型的资产是当前阶段最值得布局的。
第一梯队(优先布局)。标准化程度高、现金流稳定、权属清晰的资产,如高信用等级债权、绿色能源资产、标准化不动产(REITs)等。这些是RWA的“压舱石”,也是最容易获得机构投资者青睐的类别。
第二梯队(审慎探索)。有一定现金流但标准化程度稍低的资产,如供应链金融、中小企业贷款组合等。这类资产需要更复杂的风险建模和更强的存续期管理能力。
第三梯队(长期观望)。非标、价值评估主观、数据难以验证的长尾资产,如艺术品、收藏品、个人知识产权等。在合规和技术基础设施未完全成熟之前,这类资产的RWA化仍面临巨大挑战。
这种优先级的明确,将引导市场资源向更具价值和更低风险的领域集中,避免行业在早期就陷入过度投机的泡沫。
4.3 对从业者的实践建议
对于希望在RWA赛道中有所作为的机构和发行人,香港的新规提供了一份详尽的“通关攻略”。
一份给资产发行人的行动清单
资产预评估。严格对照“三大铁律”,对拟代币化的资产进行内部压力测试。价值是否稳定?法律权属链条是否完整?运营数据能否实现自动化、可信采集?
补齐合规文件。尽早聘请香港本地的专业法律和审计团队,准备完整的法律意见书、权属证明文件和第三方审计报告。
建立数据基础设施。如果资产的数据采集系统不完善,需要立即着手进行数字化改造,部署必要的物联网设备和数据管理系统。
拥抱标准化流程。积极对接RWA登记平台,采用其提供的标准化模板和流程,不要试图另搞一套“非标”方案。
规划支付清算闭环。密切关注香港《稳定币条例》的进展,提前与可能获得牌照的稳定币发行方建立联系,设计基于合规稳定币的收益分配与资产赎回方案,确保资金流转的全程合规与可追溯。
结语
香港,这座融汇东西的国际金融中心,再次以其前瞻性的视野和务实的行动力,站在了全球金融创新的潮头。通过设立“三大铁律”和启动全球首个RWA登记平台,香港没有选择成为RWA狂热的追随者,而是选择成为其规则的制定者和秩序的守护者。
这一“香港方案”,其核心在于“约束”与“赋能”的辩证统一。它以严苛的合规门槛约束了行业的野蛮生长,过滤了风险与泡沫;同时,它又通过标准化的基础设施为合规的创新赋能,为优质的实体资产开辟了通往全球流动性的高速公路。
从“概念热”到“规则化、工程化与可审计”,香港正在引领RWA行业完成一次深刻的蜕变。这不仅将重塑香港自身的数字金融版图,巩固其作为全球虚拟资产枢纽的地位,更重要的是,它为中国庞大的实体资产池提供了一个前所未有的全球化范式。在深港协同的引擎驱动下,一个连接中国资产与全球资本的、更加透明、高效、合规的价值互联网,正从蓝图变为现实。这不仅是中国的故事,也将是全球实体经济数字化转型的关键篇章。
📢💻 【数实汇锐评】
香港此举,不是给RWA踩刹车,而是装上了ABS和导航。它用规则的确定性,去对冲技术和市场的不确定性,这才是真正要做大做强一个行业的阳谋。