【理论前沿】数据即主权:RDA如何成为城市大脑的“资产负债表”?
【摘要】城市竞争的核心正从物理基建转向数据资产。真实数据资产(RDA)通过资产化,构建起城市大脑的“资产负债表”,驱动治理模式变革,并催生可持续的“数据财政”。
%20拷贝-LhAu.jpg)
引言
智慧城市的叙事正在发生根本性转变。过去十年,我们习惯于用摄像头密度、光纤里程、云平台规模等物理指标来衡量一座城市的“智慧”程度。这种以硬件建设为核心的范式,虽在一定程度上提升了城市管理效率,却也普遍陷入了“数据孤岛”与“数据沼泽”的困境。海量数据被动地沉睡在不同部门的服务器中,其潜在价值远未被激活。
如今,一个全新的范式正在浮现。城市的核心竞争力不再是硬件的堆砌,而是其拥有和运营的城市级真实数据资产(Real Data Assets, RDA)的质量与规模。 RDA并非原始数据的同义词,它是通过技术手段将数据与实体经济活动深度绑定,使其具备资产属性的标准化数字单元。
本文将系统性地剖析RDA如何成为城市大脑的“资产负-债表”。我们将从范式变革的底层逻辑出发,详细拆解城市核心RDA的构成,并深入探讨其资产化的全链路技术实现。最终,我们将阐明这张“数字财报”如何重塑城市治理、催生“数据财政”,并定义数字时代下的城市主权。
一、智慧城市新范式:从基建驱动到RDA主导
%20拷贝-axfa.jpg)
智慧城市建设正从1.0的“基建驱动”阶段,迈向2.0的“数据主导”阶段。这场范式转移的本质,是对数据价值认知的彻底颠覆。
1.1 传统模式的困境与终结
传统智慧城市建设遵循着一条清晰的路径:感知-传输-计算-应用。城市管理者投入巨资部署传感器、摄像头等感知设备,铺设光纤网络,并构建大型云计算中心。
这种模式存在两个根本性缺陷。
数据资产权属不清。 数据作为副产品产生,其所有权、使用权、经营权模糊不清。跨部门数据共享往往因权责不明而困难重重,形成了数据壁垒。
数据价值难以衡量。 原始数据质量参差不齐,缺乏统一标准,无法作为独立的价值实体进行评估、交易或融资。这导致数据要素市场迟迟无法真正建立。
结果是,城市拥有了海量数据资源,却无法将其转化为可量化、可运营的数据资产。数据依然停留在成本中心,而非价值中心。
1.2 RDA的定义与核心特征
RDA(Real Data Assets)的出现,正是为了解决上述困境。它旨在将数据从无形的“资源”升级为资产负债表上清晰可见的“资产”。
RDA的核心定义是,与物理世界实体资产或经济活动强绑定,通过技术手段实现可信、可控、可计量的标准化数据单元。 它具备以下几个关键特征。
可确权 (Verifiable Ownership)。 基于区块链或类似分布式账本技术,为每一份数据资产打上唯一的、不可篡改的“数字身份”,清晰记录其产生、流转和使用的全过程,从根本上解决权属争议。
可追溯 (Traceable)。 数据的每一次访问、调用和处理都有迹可循。这为数据安全审计、合规监管和收益分配提供了技术基础。
可计量 (Measurable)。 RDA具备标准化的价值评估模型。其价值不再是模糊的估算,而是可以根据成本、市场需求或其产生的未来收益进行量化计算。
可信赖 (Trustworthy)。 通过物联网(IoT)技术确保数据源头的真实性,通过隐私计算技术(如联邦学习、多方安全计算)保障数据在“可用不可见”的状态下安全流通。
下表清晰对比了传统数据资源与RDA的本质区别。
1.3 范式转移的核心驱动力
这场范式转移并非空中楼阁,其背后是技术、政策和市场的合力驱动。
技术成熟度。 物联网、区块链、隐私计算等技术的融合发展,为RDA的实现提供了完整的技术栈,解决了数据“从哪来、属于谁、怎么用、安全吗”等一系列核心问题。
国家政策引导。 从“数据二十条”的顶层设计,到财政部《企业数据资源相关会计处理暂行规定》的落地,国家层面正以前所未有的力度推动数据要素化和资产化。这为RDA“入表”扫清了制度障碍。
市场需求牵引。 数字经济的深化发展,要求数据要素必须高效、合规地流动起来,以赋能产业创新。企业对高质量、高价值、合规的数据产品需求日益迫切。
城市作为数据产生最密集、应用场景最丰富的载体,自然成为RDA实践的最佳试验场。城市竞争力正从“基础设施比拼”转向“数据资产运营能力”的较量。
二、城市RDA资产清单:构建数字孪生体的核心要素
将城市视为一个生命体,其运行过程中产生的海量数据,构成了其核心的RDA资产清单。盘点这些“数字家底”,是构建城市“资产负-债表”的第一步。
2.1 交通RDA:城市的动态血脉
交通是城市的动脉。交通RDA描绘了城市人流、车流、物流的实时动态,是提升运行效率、保障出行的关键。
核心数据类别:
路网数据: 全市道路的实时路况、交通流量、平均车速、拥堵指数。
公共交通数据: 地铁、公交的实时位置、线路客流密度、站点刷卡记录、发车准点率。
静态交通数据: 公共及商业停车场的车位占用率、周转率、潮汐特征。
枢纽客流数据: 机场、火车站的进出站人流、安检等待时长、航班/列车正点率。
资产价值场景:
智能信号灯配时: 基于路口车流数据,动态优化信号灯周期,减少等待时间。实践表明,精细化调控可使主干道拥堵指数下降超过30%。
公交线路优化: 分析客流OD(起点-终点)数据,动态调整发车频率、优化线路走向,甚至开通定制化公交线路。
物流路径规划: 为快递、外卖平台提供最优配送路径建议,避开拥堵路段,提升配送效率。
应急交通疏导: 在发生事故或大型活动时,快速生成最优疏散路线,引导车辆绕行。
2.2 能源RDA:城市的能源账本
能源是城市运转的动力。能源RDA记录了城市能源的生产、传输、消耗全链路,是实现“双碳”目标、保障能源安全的基础。
核心数据类别:
电网负荷数据: 城市、区域、乃至具体企业的实时用电负荷、电压、电流数据。
新能源出力数据: 光伏电站、风力发电场的实时发电功率、日照强度、风速数据。
公共建筑能耗数据: 政府大楼、商场、医院等大型公共建筑的水、电、气、热分类分项计量数据。
充电桩使用数据: 全市充电桩的分布、实时使用状态、充电功率、排队时长。
资产价值场景:
需求侧响应: 在用电高峰期,通过价格杠杆或激励措施,引导高耗能企业错峰生产,实现电网的削峰填谷。
虚拟电厂调度: 聚合分布式光伏、储能、充电桩等资源,形成虚拟电厂,参与电网的辅助服务市场,获取收益。
绿色金融与审计: 企业的用能数据可作为其碳排放量的直接证据,为绿色信贷、碳交易和能耗审计提供可信依据。浙江大数据交易中心已完成首单电力数据资产评估。
2.3 环境RDA:城市的健康报告
环境质量直接关系到市民的幸福感和城市的宜居性。环境RDA构成了城市的实时“体检报告”。
核心数据类别:
空气质量数据: 空气质量监测站采集的PM2.5、PM10、O₃、SO₂等污染物的实时浓度。
水文水质数据: 河流、湖泊的水位、流速、水温以及COD(化学需氧量)、氨氮等水质指标。
噪声监测数据: 交通干道、工业区、居民区的实时噪声分贝值。
固废处理数据: 垃圾转运站、处理厂的垃圾分类量、处理量、焚烧发电量。
资产价值场景:
污染精准溯源: 结合气象数据和工业企业排污数据,快速定位污染源头,实现精准执法。
环境容量预警: 建立城市环境模型,预测未来空气、水体质量变化,为重污染天气应急响应提供决策支持。
生态价值评估(GEP): 将环境质量数据纳入城市生态系统生产总值核算,量化“绿水青山”的价值。
2.4 公共安全RDA:城市的免疫系统
公共安全是城市运行的底线。公共安全RDA是构建城市“数字免疫系统”,实现从被动响应到主动预测的关键。
核心数据类别:
人流密度数据: 重点区域(如商圈、景区、交通枢纽)的实时人流热力图和动态趋势。
城市生命线数据: 桥梁、隧道、燃气管道、供水管网等关键基础设施的健康监测数据(如应力、沉降、泄漏)。
应急响应数据: 110、119、120等应急事件的接报位置、处置流程、资源调度轨迹。
气象灾害数据: 台风、暴雨、高温等极端天气的预警信息和影响范围。
资产价值场景:
大规模人群预警: 当人流密度超过安全阈值时,自动触发预警,辅助管理者进行人流疏导,防止踩踏事件。
基础设施预测性维护: 通过分析生命线传感数据,提前发现桥梁裂缝、管道泄漏等隐患,变“事后抢修”为“事前维护”。
应急资源智能调度: 发生火灾或事故时,系统可基于实时路况、水源分布、救援力量位置,自动规划最优救援路径和资源配置方案。
下表对上述核心RDA类别进行了总结。
这些RDA类别并非孤立存在,它们的融合应用将释放出更大的价值。例如,交通RDA与环境RDA的结合,可以精确评估交通拥堵对局部空气质量的影响;能源RDA与公共安全RDA的结合,可以在极端天气来临前,评估电网的脆弱性并制定保电预案。
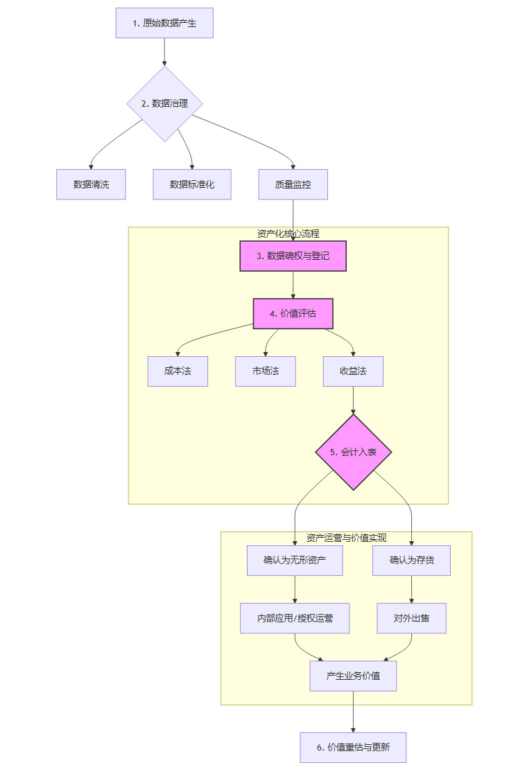
三、RDA资产化全链路解析:从数据资源到会计科目
%20拷贝-kxrx.jpg)
将原始数据转化为可入表的RDA,需要经历一个严谨的技术与业务流程。这个过程涵盖了确权、治理、评估、入表等关键环节,构成了一条完整的数据价值链。
3.1 数据确权与登记:明确资产归属
资产化的前提是权属清晰。传统数据共享的症结就在于此。RDA通过“三权分置”的理念和技术手段来解决这个问题。
“三权分置”理论框架:
数据资源持有权: 主要归属于数据采集和处理的公共部门或原始主体,强调对数据的实际控制。
数据加工使用权: 授予经过授权的数据运营方或开发者,允许其在特定范围内对数据进行清洗、建模、分析。
数据产品经营权: 属于最终数据产品或服务的提供者,他们可以将加工后的数据打包成解决方案,向市场提供并获取收益。
技术实现路径:
分布式数字身份(DID): 为参与数据流通的各方(数据源、运营方、使用方)分配唯一的数字身份。
区块链存证: 将数据的元信息(如哈希值、所有者、授权记录)记录在区块链上。每一次授权、每一次调用,都形成一笔不可篡改的交易记录,构建起可信的数据权属链。
智能合约: 将“三权分置”的规则代码化。例如,可以编写一个智能合约,规定某项数据产品被调用一次,就自动将收益按约定比例分配给数据持有方和加工方。
3.2 数据治理与标准化:提升资产质量
原始数据如同未经提炼的矿石,充满噪声、格式不一,无法直接使用。高质量的数据治理是提升RDA价值的关键。
数据清洗与整合: 识别并修正数据中的错误、缺失和不一致项。通过ETL(抽取、转换、加载)工具,将来自不同部门、结构各异的数据整合到统一的数据仓库或数据湖中。
数据标准化与元数据管理: 制定统一的数据标准,包括数据格式、字段定义、编码规则等。建立全面的元数据目录,描述每个数据项的来源、含义、质量等级和更新频率,让数据“看得懂、用得好”。
数据质量监控: 建立自动化的数据质量监控体系,持续评估数据的完整性、准确性、一致性和时效性,并生成质量报告。数据质量是决定RDA价值的核心内因。
3.3 价值评估模型:量化资产价格
如何给无形的数据定价,是资产化的核心难题。业界通常借鉴传统资产评估方法,形成了三种主流的数据资产评估模型。
成本法 (Cost Approach):
逻辑: 数据资产的价值等于其形成过程中所投入的总成本。
计算内容: 包括数据采集成本(传感器、人力)、存储成本、处理与治理成本、安全合规成本等。
优缺点: 操作简单,有据可查。但它忽略了数据的未来收益能力,往往会低估高价值数据的价格。适用于内部使用或难以产生直接收益的公共数据。
市场法 (Market Approach):
逻辑: 参考市场上已交易的类似数据资产的价格来确定当前资产的价值。
实施前提: 需要一个活跃、透明的数据交易市场,存在可比的交易案例。
优缺点: 能反映市场供需,定价相对公允。但目前数据要素市场尚不成熟,可比案例稀缺,应用场景受限。
收益法 (Income Approach):
逻辑: 数据资产的价值等于其在未来生命周期内所能产生的预期收益的现值。
计算方法: 预测数据应用带来的业务增长、成本节约或效率提升,并使用贴现率将其折算为当前价值。
优缺点: 最能体现数据作为生产要素的经济价值。但对未来收益的预测主观性较强,技术门槛高。适用于商业化应用前景明确的数据产品。
在实践中,往往是多种方法结合使用,形成一个综合性的评估框架。
3.4 会计入表实践:完成资产确认
财政部《企业数据资源相关会计处理暂行规定》的出台,为RDA进入财务报表提供了明确指引。
入表路径:
成本归集: 将数据治理、加工等阶段的投入,计入“研发支出”等科目。
资产确认: 当数据资源达到预定用途,能够为企业带来经济利益时,将其确认为“无形资产”或“存货”。
计入“无形资产”: 适用于企业为长期持有、用于自身经营的数据产品。
计入“存货”: 适用于企业日常活动中持有、意图对外出售的数据产品。
后续计量: 对已确认的数据资产进行摊销或计提减值,反映其价值随时间的变化。
以下流程图展示了RDA资产化的完整生命周期。

通过这一系列流程,数据完成了从“技术对象”到“经济对象”,再到“会计对象”的惊险一跃,正式成为城市资产负债表上的一项新资产。
四、“数据财政”的诞生:接力土地财政的新引擎
当数据被确认为资产后,其商业化运营便顺理成章。这为城市开辟了一条全新的、可持续的财政收入路径,有望成为继“土地财政”之后的新增长引擎。
4.1 从“土地财政”到“数据财政”的逻辑演变
长期以来,地方政府财政高度依赖土地出让收入。这种模式存在其固有的局限性。
资源有限性。 土地是不可再生资源,其供给有上限,“寅吃卯粮”的模式难以为继。
模式单一性。 土地财政本质上是“一次性”的资产变现,缺乏持续产生现金流的能力。
相比之下,“数据财政”展现出截然不同的经济特性。
可再生性。 数据在城市运行中源源不断地产生,是一种“取之不尽”的资源。
非消耗性。 数据资产在使用过程中不会被消耗,同一份数据可以被不同主体、在不同场景下复用,实现“一次投入,多次产出”。
价值倍增性。 不同维度的RDA融合,会产生1+1>2的倍增效应,创造出全新的应用价值。
“数据财政”的核心,是将公共数据资源从“沉睡的成本”转变为“流动的资本”,通过市场化运营,将数据红利反哺于城市发展。
4.2 RDA的商业化运营模式
城市政府通常不会直接下场“卖数据”,而是通过设立特许的“城市数据运营主体”或授权专业的“数商”企业,来负责RDA的产品化和市场化。主要的商业模式包括以下几种。
API调用服务 (Pay-per-Use)。 这是最基础的模式。将标准化的数据能力封装成API接口,按调用次数或数据量计费。例如,金融机构调用政府的工商、税务数据API,用于企业信贷审批。
订阅制服务 (Subscription)。 针对需要持续获取动态数据的客户,提供按月或按年的订阅服务。例如,物流公司订阅全市的实时交通RDA,以动态优化配送网络。
数据解决方案包 (Packaged Solution)。 这是价值最高的模式。将多种RDA进行深度融合、建模分析,形成针对特定行业痛点的解决方案。例如,为连锁零售商提供“新店选址决策包”,综合分析区域人流、交通、消费水平等多维度RDA。
收益分成模式 (Revenue Sharing)。 城市数据运营方与技术公司合作,共同开发数据产品,并按约定比例分享最终的市场收益。这能激励更多社会资本参与到数据价值的挖掘中。
4.3 运营机制与收益分配
一个健康的“数据财政”体系,需要一套透明、公平的运营机制。
设立城市数据运营专营主体。 该主体通常是国有控股或政府指导下的市场化公司,扮演着“数据管家”和“市场枢纽”的双重角色。其核心职责是:
数据产品开发: 负责将原始数据治理、加工成市场需要的数据产品。
定价与交易: 建立科学的定价模型,管理数据交易流程。
安全与合规: 确保所有数据流通活动符合法律法规和隐私保护要求。
生态培育: 吸引数据技术公司、应用开发商等,共同构建数据要素生态。
建立收益反哺闭环。 “数据财政”的收入,应通过预算管理,形成一个正向的价值循环。

这个闭环确保了数据价值“取之于民,用之于民”,避免了公共数据资源被少数企业垄断,实现了数字红利的普惠共享。
五、RDA资产负债表:城市治理的科学决策底座
%20拷贝-rrkp.jpg)
当城市拥有了一张动态更新的“RDA资产负债表”,城市治理便从“经验驱动”的模糊艺术,演变为“数据驱动”的精准科学。管理者可以像分析企业财报一样,洞察城市的运行状况。
5.1 像CFO一样解读城市“数字财报”
我们可以借鉴企业财务分析的“三张表”框架,来理解RDA如何赋能城市治理。
RDA资产负债表 (Balance Sheet)。
资产 (Assets): 即上文详述的交通、能源、环境等RDA清单。它反映了城市拥有的、能在未来产生价值的数据资本存量。资产的规模和质量,代表了城市数字化转型的“家底”。
负债 (Liabilities): 这是一个创新的概念,可称为**“数据负债”**。它包括:
数据质量债: 因数据不准确、不完整而导致的决策失误风险和治理成本。
技术债: 老旧的数据系统、不兼容的数据标准,未来需要投入巨额成本进行改造。
合规与安全债: 潜在的数据泄露风险、隐私合规漏洞,可能引发巨额罚款和声誉损失。
所有者权益 (Equity): 即城市净数据价值(资产 - 负债)。这是衡量城市数据健康状况的最终指标。一个健康的城市,其数据资产应远大于数据负债。
RDA损益表 (Income Statement)。
收入 (Revenue): “数据财政”带来的直接收入。
成本与费用 (Costs & Expenses): 数据采集、存储、治理、安全维护等方面的持续投入。
利润 (Profit): 即城市数据运营净收益。它衡量了城市数据资产的运营效率和盈利能力。
RDA现金流量表 (Cash Flow Statement)。
这张表追踪的不是货币,而是数据的流动 (Data Flow)。
经营活动数据流: 城市日常运行中持续产生和消耗的数据。
投资活动数据流: 新建传感器、部署数据平台等带来的数据增量。
筹资活动数据流: 从其他城市或企业引入的数据。
通过分析数据流,可以发现数据瓶颈、识别数据孤岛,优化整个城市的数据循环体系。
5.2 从“看报表”到“做决策”
这“三张表”不是静态的展示,而是科学决策的动态仪表盘。
精准诊断城市“病灶”。
如果“资产负债表”显示交通RDA的“质量债”很高,说明交通数据的准确性有问题,基于此做出的拥堵治理方案自然效果不佳。
如果“损益表”显示某项数据产品的投入成本远大于其带来的社会效益或财政收入,就需要重新评估其价值。
优化公共资源配置。
管理者可以清晰地看到,在哪个领域投资数据基础设施(如增加环境监测点)能带来最大的“资产”增值。
在制定财政预算时,可以将“数据负债”作为一个重要考量,预留资金用于系统升级和风险防范。
科学规划城市未来。
城市规划不再是“画地图”,而是基于长期RDA趋势的动态模拟。
通过分析过去十年的人口流动、产业能耗、公共服务需求等RDA的“历史财报”,可以更精准地预测未来城市的发展格局,科学布局学校、医院、地铁线路等重大基础设施。
RDA资产负债表,让城市的管理者第一次拥有了量化评估其数字化转型成效的工具,推动城市治理进入精细化、可量化、可预测的新阶段。
六、合规底线:RDA运营的伦理与风险控制
RDA的价值潜力巨大,但其运营必须建立在安全、合规、公平的基石之上。缺乏有效监管的数据流动,可能带来隐私泄露、算法歧视等严重社会问题。
6.1 数据安全与合规框架
构建一个稳健的RDA运营体系,必须遵循一系列基本原则。
数据分类分级。 依据数据的敏感性和重要性,将其划分为公开、内部、敏感、核心等不同级别,并实施差异化的安全防护和授权策略。
最小必要原则。 任何数据的使用都必须有明确、合法的目的,且仅限于实现该目的所必需的最小范围。
全生命周期审计。 数据的采集、存储、使用、传输、销毁等每一个环节,都必须有日志记录,确保全程可追溯、可审计。
6.2 隐私计算:数据“可用不可见”的技术基石
隐私计算技术(Privacy-Preserving Computation, PPC)是解决数据共享与隐私保护这对核心矛盾的关键。它能在不暴露原始数据内容的前提下,完成数据的计算和分析。
这些技术的组合应用,为RDA在城市数据空间内的安全、合规流通提供了坚实的技术保障。
6.3 社会公平与公共参与
技术和商业模式的设计,必须始终贯穿人文关怀。
保障公共利益优先。 城市公共RDA的开发利用,应优先服务于教育、科研、环保、应急等公益领域,其商业化收益也应明确反哺公共服务。
赋予市民数据权利。 市民应拥有对其个人数据的知情权、访问权、更正权乃至被遗忘权。应建立便捷的渠道,让市民可以查询自己的数据被如何使用,并有权提出异议或选择退出。
警惕“数字鸿沟”与算法偏见。 在数据驱动的决策中,要特别关注老年人、残障人士等弱势群体的需求,避免因数据缺失或算法偏见而加剧社会不公。例如,仅依赖手机信令数据规划公交线路,可能会忽略不使用智能手机的老年人的出行需求。
一个成功的RDA体系,不仅要在技术和经济上可行,更要在伦理和法律上站得住脚,最终实现技术发展与社会福祉的平衡。
结论
RDA正以前所未有的方式重塑我们对智慧城市的理解。它将城市中“看不见的数据流”转变为“看得见的价值表”,为城市管理者提供了一套全新的、基于数据的治理语言和决策工具。
从范式变革的提出,到核心资产的盘点;从资产化的全链路实现,到“数据财政”的诞生;再到以“数字财报”驱动的科学治理,RDA为城市的可持续发展注入了核心动力。
未来,一座城市的竞争力,将不再仅仅取决于其物理空间的高度和广度,更取决于其数字空间的深度和厚度。谁能率先构建起高质量、规模化的RDA体系,并建立起高效、公平、安全的运营机制,谁就能掌握数字时代城市竞争的关键主权。这场围绕数据主权的竞赛,已经拉开帷幕。
📢💻 【数实汇锐评】
RDA的本质是权力重构。它将城市无形的数字脉动,锻造成可量化、可交易、可治理的权力介质。无法构建自身RDA“资产负债表”的城市,未来或将沦为数字时代的“数据殖民地”。